Redis的hash类型结构

55 阅读1分钟

Redis 的hash类型组成:key { field1: value1, field2: value2, field3: value3 ….}*

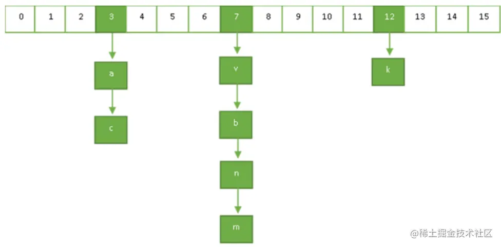
Redis的Hash类型实现结构和java中的hashMap一样都是链表数组,以键值对的形式进行存储,又可以和java中的类进行类比以便于理解。

Key为类名,field 为成员变量名称,value 为成员变量的值。

例如:当我们想要存储一个用户的购物车列表时,我们可以设置key为用户id,field 为商品id,value为商品数量,由此可以形成一个小型的购物车存储类型。

~7FXMYNOD3$B{RK%A8_VDWB.png

应用小例子:在APP中的"谁看过我"的功能模块,key为统一为“Constants.VISITORS_USER” 保存统一的访客时间,value键值中的键为用户的id,value键值中的值为访问时间