遭各大平台封杀!阿里大牛总结858道Java工程师必考面试题

94 阅读2分钟

金九银十的招聘旺季,作为Java工程师的你想要跳槽大厂,但不知道大厂Java面试究竟考些什么?Java学习内容复杂、网上资料良莠不齐,想要靠自己梳理清楚确实不容易。

为了帮助想要跳槽进大厂的你在金九银十顺利通过Java面试,浮世绘专门找到一份阿里大牛总结的858道Java核心面试题,三月份全网已千万下载,梳理了各个大厂Java工程师常考必考的面试题型,总结出这「858道Java工程师常考必考面试题 + 详细解答」。

内容包括Java基础、集合、并发、JVM、计算机网络、Linux、数据结构与算法、MySQL、Redis、分布式、微服务、Docker、Spring、MyBatis、Spring Boot、Dubbo、Nginx、Zookeeper、MQ、Kafka、ES以及程序员简历、面试准备、Java学习路线等等。

文档结构如下,题目列举仅作参考

内容展示

Java基础(65题)

Java集合(108题)

Java并发编程(122题)

JVM(72题)

数据结构与算法(66题)

网络协议(80题)

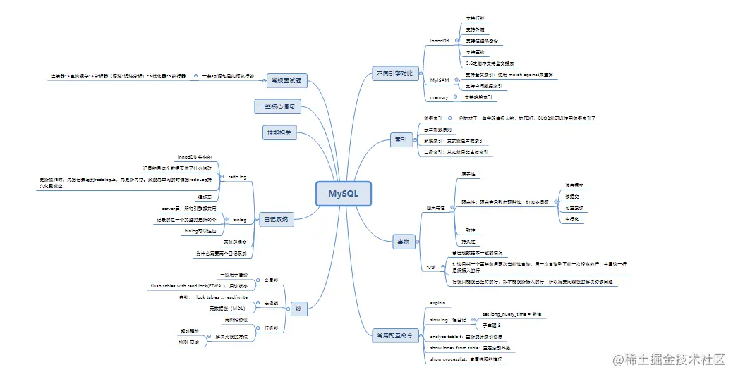
MySQL(77题)

Redis(69题)

MongoDB(103题)

微服务(62题)

篇幅有限,另外还有Spring(72道)、Spring Boot(57道)、MyBatis(63道)、ES(74道)、Linux(60道)、Nginx(55道)、Dubbo(49道)、程序员简历、面试准备等内容。

Java学习路线

Java基础

JVM

MySQL

计算机网络

消息队列

操作系统

Linux

**这里就不一一展示了,需要的小伙伴可以添加小助理的微信:FDian0902 即可无偿获取 **

金九已过,银十当下,干货就在眼前,希望就在手中,预祝大家都能找到一份令自己满意的工作,拿到自己满意的薪资!!!