MySQL慢查询之慢 SQL 定位、日志分析与优化方案

128 阅读5分钟

尽管咱们不是DBA,但是,面试中被问到MySQL慢查询的概率还是非常高的。

说你没有经历过就是理由吗?显然不是。

一般来说一句SQL语句执行超过5s就能够算是慢SQL,需要进行优化了。

为何要对慢SQL进行治理

每一个SQL都需要消耗一定的I/O资源,SQL执行的快慢直接决定了资源被占用时间的长短。假设业务要求每秒需要完成100条SQL的执行,而其中10条SQL执行时间过长,从而导致每秒只能完成90条SQL,所有新的SQL将进入排队等待,直接影响业务,然后用户就各种投诉来了。

治理的优先级

  1. master数据库->slave数据库 采用读写分离架构,读在从库slave上执行,写在主库master上执行。但由于从库的数据都是在主库复制过去的,主库如果等待较多的情况,会加大从库的复制延时
  2. 执行SQL次数多的优先治理
  3. 某张表被高并发集中访问的优先治理

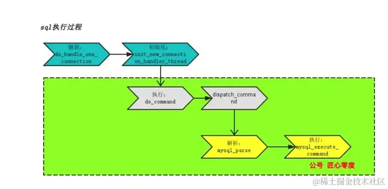
MySQL执行原理

为了更好的优化慢SQL,我们来简单了解下MySQL的执行原理

图片绿色部分为SQL实际执行部分,主要分为两步:

  1. 解析:词法解析->语法解析->逻辑计划->查询优化->物理执行计划,过程中会检查缓存是否可用,如果没有可用缓存则进入下一步mysql_execute_command执行
  2. 执行:检查用户、表权限->表加上共享读锁->取数据到query_cache->取消共享读锁

如何发现慢查询SQL

-- 修改慢查询时间,只能当前会话有效;
set long_query_time=1; ­
-- 启用慢查询 ,加上global,不然会报错的;
set global slow_query_log='ON';­­ 
-- 是否开启慢查询;
show variables like "%slow%";­­ 
-- 查询慢查询SQL状况;
show status like "%slow%"; ­­ 
-- 慢查询时间(默认情况下MySQL认位10秒以上才是慢查询)
show variables like "long_query_time"; ­­ 

除了sql的方式,我们也可以在配置文件(my.ini)中修改,加入配置时必须要在[mysqld]后面加入

-- 开启日志;
slow_query_log = on
-- 记录日志的log文件(注意:window上必须写绝对路径)
slow_query_log_file = D:/mysql5.5.16/data/showslow.log
-- 最长查询的秒数;
long_query_time = 2
-- 表示记录没有使用索引的查询
log­queries­not­using­indexes ­­ 

特别注意:开启慢查询会带来CPU损耗与日志记录的IO开销,所以建议间断性的打开慢查询日志来观察MySQL运行状态

慢查询分析示例

假设我们有一条SQL

SELECT * FROM `emp` where ename like '%mQspyv%'; 

执行时间为1.163s,而我们设置的慢查询时间为1s,这时我们可以打开慢查询日志进行日志分析:

## Time: 150530 15:30:58 ­­ -- 该查询发生在2015­5­30 15:30:58
## User@Host: root[root] @ localhost [127.0.0.1] ­­ --是谁,在什么主机上发生的查询
## Query_time: 1.134065 Lock_time: 0.000000 Rows_sent: 8 Rows_examined: 4000000 Query_time: --查询总共用了多少时间,Lock_time: 在查询时锁定表的时间,Rows_sent: 返回多少rows数据,Rows_examined: 表扫描了400W行数据才得到的结果;

如果我们的慢SQL很多,人工分析肯定分析不过来,这时候我们就需要借助一些分析工具,MySQL自带了一个慢查询分析工具mysqldumpslow,以下是常见使用示例

mysqldumpslow ­s c ­t 10 /var/run/mysqld/mysqld­slow.log # 取出使用最多的10条慢查询
mysqldumpslow ­s t ­t 3 /var/run/mysqld/mysqld­slow.log # 取出查询时间最慢的3条慢查询
mysqldumpslow ­s t ­t 10 ­g “left join” /database/mysql/slow­log #得到按照时间排序的前10条里面含有左连接的查询语句
mysqldumpslow ­s r ­t 10 ­g 'left join' /var/run/mysqld/mysqldslow.log # 按照扫描行数最多的

SQL语句常见优化

只要简单了解过MySQL内部优化机制,就很容易写出高性能的SQL

  1. 不使用子查询:
SELECT * FROM t1 WHERE id (SELECT id FROM t2 WHERE name='hechunyang'

在MySQL5.5版本中,内部执行计划器是先查外表再匹配内表,如果外表数据量很大,查询速度会非常慢

再MySQL5.6中,有对内查询做了优化,优化后SQL如下

SELECT t1.* FROM t1 JOIN t2 ON t1.id = t2.id;

但也仅针对select语句有效,update、delete子查询无效,所以生成环境不建议使用子查询

避免函数索引

SELECT * FROM t WHERE YEAR(d) >= 2016;

即使d字段有索引,也会全盘扫描,应该优化为:

SELECT * FROM t WHERE d >= '2016-01-01';

使用IN替换OR

SELECT * FROM t WHERE LOC_ID = 10 OR LOC_ID = 20 OR LOC_ID = 30;

非聚簇索引走了3次,使用IN之后只走一次:

SELECT * FROM t WHERE LOC_IN IN (10,20,30);

LIKE双百分号无法使用到索引

SELECT * FROM t WHERE name LIKE '%de%';

应优化为右模糊

SELECT * FROM t WHERE name LIKE 'de%';

增加LIMIT M,N 限制读取的条数

避免数据类型不一致

SELECT * FROM t WHERE id = '19';

应优化为

SELECT * FROM t WHERE id = 19;

分组统计时可以禁止排序

SELECT goods_id,count(*FROM t GROUP BY goods_id;

默认情况下MySQL会对所有GROUP BY co1,col2 …的字段进行排序,我们可以对其使用

ORDER BY NULL

禁止排序,避免排序消耗资源

SELECT goods_id,count(*FROM t GROUP BY goods_id ORDER BY NULL;

去除不必要的ORDER BY语句

总结

总的来说,我们知道曼查询的SQL后,优化方案可以做如下尝试:

  1. SQL语句优化,尽量精简,去除非必要语句
  2. 索引优化,让所有SQL都能够走索引
  3. 如果是表的瓶颈问题,则分表,单表数据量维持在1000W(理论上)以内
  4. 如果是单库瓶颈问题,则分库,读写分离
  5. 如果是物理机器性能问题,则分多个数据库节点