LeetCode 2.两数相加

78 阅读1分钟

持续创作,加速成长!这是我参与「掘金日新计划 · 10 月更文挑战」的第2天,点击查看活动详情

一、题目描述

2.两数相加

给你两个 非空 的链表,表示两个非负的整数。它们每位数字都是按照 逆序 的方式存储的,并且每个节点只能存储 一位 数字。

请你将两个数相加,并以相同形式返回一个表示和的链表。

你可以假设除了数字 0 之外,这两个数都不会以 0 开头。

示例 1: ``

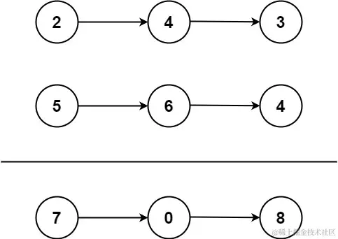
image.png

输入:l1 = [2,4,3], l2 = [5,6,4]

输出:[7,0,8]

解释:342 + 465 = 807.

示例 2:

输入:l1 = [0], l2 = [0]
输出:[0]

提示:

  • 每个链表中的节点数在范围 [1, 100] 内
  • 0 <= Node.val <= 9
  • 题目数据保证列表表示的数字不含前导零

二、思路分析

这是一道中等题,考察的是对链表的操作。需要注意的是题目中说明了该数字是以逆序的方式储存在链表中,所以其第一位对应数字的个位,第二位对应数字的十位,以此类推。其次还需要注意的是在最后的一位中有可能产生进位,因此,需要进行判断,如果有进位的话则需要在链表的末尾再添一位。

同时,在本文中引入了哨兵节点,将链表首位的值设置为0。哨兵节点相当于一个哑单元,或者一个傀儡,作用是防止首节点为空时(first == null),出现无法指向下个节点情况。哨兵节点指向的下个单元为首节点。

三、AC代码

class Solution {
public:
    ListNode* addTwoNumbers(ListNode* l1, ListNode* l2) {
         
        ListNode* pre=new ListNode(0);
        ListNode* cur=pre;
        int a=0;                           #a为进位标志
        while(l1!=NULL||l2!=NULL) {        #仅当两个链表全部到了尽头后才会停止循环
            int x=(l1==NULL?0:l1->val);    
            int y=(l2==NULL?0:l2->val);
            int sum=x+y+a;
            
            a=sum/10;
            sum=sum%10;
            cur->next = new ListNode(sum);
            cur = cur->next;              #将cur的地址推进到下一位
            if(l1!=NULL)
                l1=l1->next;
            if(l2!=NULL)
                l2=l2->next;
        }
        if(a==1)cur->next=new ListNode(a); #在循环结束的最后检查是否存在进位,有进位的话在链表的末尾加上
        return pre->next;



    }
};

四、总结

本题对链表的操作进行了一定的考察,具有一定的难度。对于初学者,想要做出来是比较困难的,应当先积累关于链表的基础知识。