HCSD专家讲堂助你在千万毕业生中脱颖而出

2,048 阅读13分钟

持续创作,加速成长!这是我参与「掘金日新计划 · 10 月更文挑战」的第3天,点击查看活动详情

前言

在数字化转型浪潮下,企业上云已经成为企业和政府的普遍共识,开发者迎来的最好的时代,从云原生概念提出的爆炸式增加,到现在进入稳定期,开发者也逐渐在各个领域得到理念沉淀和升华,从互联网到智联网,数字化技术成为推动万物互联的关键。目前已经有170多个国家发布了国家数字战略,以数字化转型整体驱动生产生活方式的治理方式的变革,在此背景下,企业也应该抓住数字化转型创新,夯实智能社会基础设施,这对于开发者来说,无疑是最好的时代,企业的不断创新,开发者的缺口还将不断扩大,这一领域的人才也将获得更大的报酬,为了让大家更换的适应时代的潮流,在工作和学习中收获更大优势,华为云推出了开发者认证,希望通过认证,学习和考试,帮助大家提供优势和自身竞争力,在千万大学毕业生中脱颖而出。

1. 趋势篇-云原生产业发展趋势及人才需求

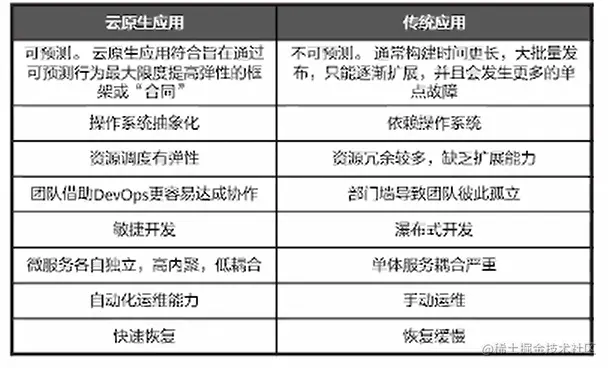
云计算已经成为社会智能化转型的基石,云原生是下一站

image-20220525131802328

大家如果从事IT相关领域,随着全球进入数字化时代,云计算基于自身的特征可以帮助企业降低成本,提高效率。云原生被越来越多的企业重视。

image-20220525132126501

很多企业的IT转型战略,已经从云优先转向云原生优先。随着云原生本身技术的理念的火热,带动企业的数字化转型开始趋向于云原生。

从上图可以看到云原生开始成为企业转型升级的新动能。全球容器实例已经被越来越多的企业接受。

CNCF基金会曾发起调研,互联网企业在容器方面使用率最高,但是传统企业的容器和云原生使用率也在增高。数据显示,43.9%的用户已在生产环境中采纳容器技术,超过七成的用户已经或计划使用微服务架构进行业务开发部署。现阶段已有9%的用户云原生相关投入已占总IT投入的一半以上,技术研发、运维是企业主要支出部分。

据IDC预测,到2024年,新增的生产级云原生应用在新应用的占比将增加到60%。

image-20220525133106023

“未来的软件一定生长在云上”,云原生概念提出不到十年,但增长迅猛。据CNCF官方统计,截至2020年,全球云原生开发者累积超过470万,占比后端开发36%。 国内在企业上云大趋势下,云计算相关的工作岗位每年以26%的速度增长,人才缺口高达150万。相较学历,企业更看重云原生开发者的实践经验,例如,具有5-10年开发经验的架构师,很受市场青睐。

image-20220525133557687

云原生人才以华东地区的人才聚集量最为庞大。但其中不乏可变因素,河南、湖北、四川、湖南、陕西等中西部省份具备赶超的人口基数和经济实力。 对于很多非一线城市,普通高等院校及一些高等职业技术学院都有开设相关课程,输送了大量技术应用人才。此外,学习门槛较低、生活成本低廉,让具备一定教育资源和基础设施的二线城市也成为云原生开发者良好的成长沃土。 根据调查数据显示,20-40岁是云原生开发者较为集中的工作年龄段。当前以80/90后为主力军。

1.1云原生人才需要怎样的技能?

Linux基金会发布今年最热门的开源技术Linux,而是云原生技术。

报告指出,今年云原生技术首次超过Linux跃升当下最热门开源技术。48%的开源专业人员说云和容器技术存在高需求。41%的招聘经理表示,拥有开放云技术经验对候选人的招聘结果影响最大。

image-20220525133757711

2017年Pivotal : Matt Stine 所述的特征属性基础上进—步把云原生的组成要点概括为:DevOps、持续交付、微服务、容器。

2018年CNCF:云原生技术有利于各组织在公有云、私有云和混合云等新型动态环境中,构建和运行可弹性扩展的应用。云原生的代表技术包括容器、服务网格、微服务、不可变基础没施和声明式API。

据“CNCF 2021年云原生调查”结果显示,Kubernetes使用率持续增长,达到了有史以来的最高水平,96%的组织在使用或评估这项技术。

image-20220525133916765

2. 技术篇-云原生技术分享

接下来分享一下云原生技术,CNCF官方将云原生技术描述为云原生技术有利于各组织在公有云、私有云和混合云等新型动态环境中,构建和运行可弹性扩展的应用。云原生的代表技术包括容器、服务网格、微服务、不可变基础设施和声明式API。利用这些技术,可以构建松耦合的、弹性的、易于管理的、可观测的应用系统;结合自动化流水线,工程师可以利用最少的资源,快速而高效的实现高价值的应用升级。

image-20220525134049497

云原生的应用特点:

简单高效,化繁为简; 把底座交给云,把运维交给云,利用云提供的能力–关注你的应用,而不是应用的依赖、环境和周边。

云原生技术的本质:

不可变基础设施:通过容器镜像来实现,应用的基础设施应该是不可变的,是一个自包含、自描述可以完全在不同环境中迁移的东西; 云应用编排理论:通过K8s实现,系统的部署应该是可描述,可编排,可自动发布并自动伸缩的。

2.1 云原生的技术版图

云原生中会涉及到网络,存储,运算,这些构成底层基础设施。编排与管理层包括K8S,服务,调用等。数据库,消息和实时流主要在应用定义和开发层。

image-20220525134329943

####2.2 技术一 容器技术-提高应用可移植性,提升业务敏捷

容器可以将应用本身及其依赖打包,使得应用可以实现“一次封装,到处运行”。容器也可以理解成一种沙盒技术,沙盒在计算机安全领域中是一种安全机制,为运行中的程序提供的隔离环境。

image-20220525143343298

image-20220525143411150

2.3 技术二 Kubernetes的声明式API–面向开发者提供全新分布式原语

K8S由谷歌公司开源(2014年),我们主要分享声明式API设计,其提供了一种期望状态思路。比如说我的一个应用在部署后需要两个容器进行运行,k8s会自动完成我们所期望的状态。

image-20220525143557638

2.4 技术三 服务网格–剥离业务代码和分布式框架

image-20220525143942408

服务治理方式的优点有:非侵入式接管应用服务通信,细粒度流量治理:灰度发布、故障注入、可观测性支持,平台团队聚焦框架层的开发和调优,业务团队聚焦业务本身的开发。

2.5 技术四 微服务–加速企业应用架构升级

image-20220525150005663

微服务作为一种构建应用的架构方案,可将应用拆分成多个核心功能,每个功能都被称为一项服务,可以单独构建和部署,各项服务在工作或者出现故障时不会相互影响。

image-20220525150037443

2.6技术五 DevOps -促进开发运维一体化

image-20220525150325063

DevOps做到在软件产品交付过程中IT工具链的打通,使得各个团队减少时间损耗,更加高效地协同工作。DevOps涵盖了代码、构建、发布、运营、监控和反馈等环节,形成良性循环。

3. 职业篇-未来已来

很多人会在大学毕业后关注自己的求职场景,云原生从业者典型职业发展路径如下图。

image-20220525150612983

当前云原生人才供给远小于企业需求,尤其是架构师人才更为缺乏。

3.1 华为云开发者认证体系一览

华为云目前在国内公有云排名前列,被很多金融客户,政府客户信任。华为云云资源可以服务99%的客户。

image-20220525151853342

华为云云产品获得了多项权威认可。

image-20220525152055076

在云原生产业引领方面。华为云在CNCF协会有很重要的话语权,华为云在几千家行业实现容器应用,引领产业发展落地

image-20220525152223174

华为云开发者认证

华为云会推出课程共建,和高校进行合作,帮助企业培养人才,面向开发者发布开发者训练大赛。

image-20220525152336675

华为云开发者认证可以提升开发者能力,助力数字产业人才生态发展。

云是ICT产业的未来,也是企业数字化转型的底座,开发者是产业发展的灵魂,是业务创新的源头,是技术发展的引领者。为了更好地服务千万开发者,华为云推出开发者认证,真正让开发者在云上作业,懂开发会开发,与开发者共成长。

image-20220525152453901

华为云开发者认证框架

华为云开发者认证体系,贴合数字产业生态战略,在云原生、人工智能、大数据、物联网、区块链、移动开发、数据库等技术领域建立赋能体系及认证标准,与人社部、工信部颁布的新兴职业能力标准相匹配,提供清晰的开发者成长路径。

image-20220525152523590

3.2 华为云开发者认证流程

华为云开发者认证网站:

华为云开发者认证通过线上课堂完成,注重理论和实践能力、除了课程视频外,还可以进行沙箱实验。

image-20220525153133629

3.3 华为云云原生开发者认证权益

image-20220525153320478

4. 开发者就业其实很容易

大家觉得理想是什么?我觉得理想取决于我们个人每一刻的认知,是一个动态的过程,或许我们每个人都有成为英雄的梦想。一个男人的成熟是从他放弃成为一个英雄的梦想开始的,我不在介意是否能成为英雄,而是在意能否做好身边每一件小事。

4.1 NLP思维逻辑层次:初识开发者就业

image-20220525154545472

NLP的上一层决定下一层。我所在的工作环境,高校是我所处的环境。大环境就是整个社会。行为包括做什么,过认证,写简历等等。能力为行为之上的能力,例如我们是否具有开发者能力。能力之上为价值观,员工和企业价值观不和,很难有未来。

下图为华为在2021年发布的智能世界2030

image-20220525161140931

我们未开的工作很有可能是通过上图的模式去探寻

4.2 开发者是应用创新的贡献者,是华为云成功的决定力量

华为定义:通过华为开放的平台与使能机制,基于华为的产品、服务或技术,进行学习、构建或创作的组织和个人。

业界定义:开发者是可以为平台带来增值的第三方,他们基于平台通过软件编程、硬件开发、系统集成、内容创作等方法创建新产品、新应用、新服务、新功能,或向伙伴、客户进一步开放平台相关的能力。

image-20220525161250679

开发者规模与应用数量、用户数呈正相关,开发者的参与是生态繁荣的充要条件。未来的5年内,将催生4亿款商业应用,开发者是行业应用创新的源泉如何力出一孔构建能力,吸引和发展开发者,是公司生态型产业成功的关键

4.3 开发者者角度看企业

image-20220525161350509

4.4 聚合开发者,围绕平台+生态探索创新的商业场景和商业模式

正是有了开发者,我们才能通过云,AI,5G去丰富整个生态系统。

image-20220525161636050

4.5 华为云:深耕数字化,一切皆服务

image-20220525161940865

4.6 华为云开发者认证,能力发展助推器

云是ICT产业的未来,也是企业数字化转型的底座,开发者是产业发展的灵魂,是业务创新的源头,是技发展的引领者。为了更好地服务千万开发者,华为云推出开发者认证,真正让开发者在云上作业,懂开发会开发,与开发者共成长。 华为云开发者认证体系,贴合数字产业生态战略,在云原生、人工智能、大数据、物联网、区块链、移动开发、数据库、操作系统等技术领域建立赋能体系及认证标准,与人社部、工信部颁布的新兴职业相匹配,提供清晰的开发者成长路径。

image-20220525162136126

4.7 发散意向,找到差距,确定目标,全力以赴

就业前我们可以做些什么?

第一步就是做就业方向的选择

image-20220525162306732

我们可以打开三个大公司的网站查看官网介绍,招聘页会有各个岗位的详细介绍。

第二步看一下我们想要做啥岗位?

image-20220525162435414

第三步看一下我们可以做啥?通过第二步数据模型形成就业沙盘,为offer行动起来。

image-20220525162503287

Q:毕业去大公司还是去创业公司

  • 职业规划教练:结合NLP,找到自己的答案
  • 职业发展顾问:一定要去一家大公司,拓宽视野和建立体系的工作方法

Q:是否可以去创业公司,再去大公司?

  • HR:这样的路径会相对校招进入大公司曲折一些
  • 大公司在社会招聘中,一般是招聘短期内自己无法培养的能力,因此,你需要在一个相当体量的企业拥有他们 短期无法培养的能力,应聘成功率会提高很多

Q:如果我一定要创业,而不去应聘,有什么建议?

  • 先行者:做小事和做大事的难度的一样的,天花板可以选择高一点的,团队一定要牛,不能单打独斗

5. 总结

本文总结了华为云云原生专家、华为云资深专家的在线分享,主要分享总结了当下云原生使用趋势和华为云认证体系,带我们了解当下的就业形势,理清在此就业环境中如何进一步提高自身就业竞争力!