Vue 实例生命周期钩子

1,569 阅读1分钟

持续创作,加速成长!这是我参与「掘金日新计划 · 10 月更文挑战」的第4天,点击查看活动详情

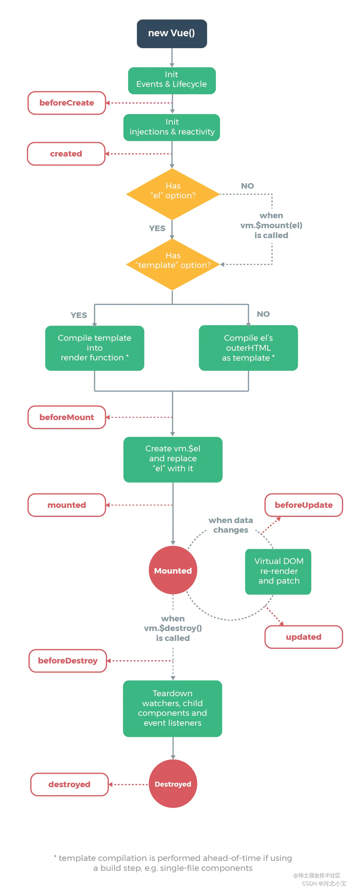
每个 Vue 实例在被创建时都要经过一系列的初始化过程——例如,需要设置数据监听、编译模板、将实例挂载到 DOM 并在数据变化时更新 DOM 等。同时在这个过程中也会运行一些叫做生命周期钩子的函数,这给了用户在不同阶段添加自己的代码的机会。

比如 created 钩子可以用来在一个实例被创建之后执行代码

new Vue({
  data: {
    a: 1
  },
  created: function () {
    // `this` 指向 vm 实例
    console.log('a is: ' + this.a)
  }
})
// => "a is: 1"

也有一些其它的钩子,在实例生命周期的不同阶段被调用,如 mounted、updated 和 destroyed。生命周期钩子的 this 上下文指向调用它的 Vue 实例。

不要在选项 property 或回调上使用箭头函数,比如 created: () => console.log(this.a) 或 vm.$watch('a', newValue => this.myMethod())。因为箭头函数并没有 this,this 会作为变量一直向上级词法作用域查找,直至找到为止,经常导致 Uncaught TypeError: Cannot read property of undefined 或 Uncaught TypeError: this.myMethod is not a function 之类的错误。

生命周期图示

在这里插入图片描述