KEA系列使用注意事项(2)

224 阅读2分钟

本文已参与「新人创作礼」活动,一起开启掘金创作之路。

《KEA系列的使用注意事项》会是一个持续更新的文章,书接上篇:

KEA系列使用注意事项(1) - 掘金 (juejin.cn)

5.开漏引脚

5.1问题描述

  • 客户通过软件配置PTA2和PTA3为高电平输出时,使用万用表测量时发现实际电压是低电平;

5.2问题分析

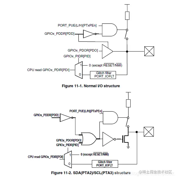
  • PTA2和PTA3是真实的开漏输出引脚,内部是钳位到VSS的,其他非电源引脚内部钳制在VDD和VSS之间,如下图所示: 在这里插入图片描述

5.3解决措施

  • 外部增加一个4.7K的上拉电阻即可

6.时钟频率

6.1问题描述

  • 背景:有个车灯客户使用KEAZN8作为转向灯控制的主控,实现流水灯的功能,使用内部晶振,内核频率由PLL倍频至48MHz。
  • 过程:将转向灯模组放到高温箱内进行实验,由可编程电源供电(周期800ms,占空比50%),当高温箱内温度达到80℃时,出现偶发性转向灯不亮的情况。

6.2 问题分析

1. 由于KEAZN8的内部时钟默认是37.5KHz,目前设置的PLL倍频为1280(BDIV=0)即内核时钟为48MHZ,接近临界值;一旦时钟向上漂移,导致内核时钟超过48MHz,会造成PLL失效(参考手册110页); 在这里插入图片描述

2. 查阅KEAZN8的数据手册,发现内部时钟的精度为±0.8%(20页 Table9 第11行表格),猜测可能是温度升高导致内部晶振漂移; 在这里插入图片描述

6.3 解决措施

  • 将内核时钟改为24MHz,并进行高温试验,未发生问题。

7.EMC设计

  • 推荐参考AN4779,主要从硬件和软件两方面讲解如何提升MCU的EMC性能。主要目录如下: 在这里插入图片描述

  • 中文板和英文版官网都有,中文版下载链接如下:Kinetis E MCU EMC设计技巧