Http详解-下

379 阅读1小时+

6、HTTPS对连接慢的优化

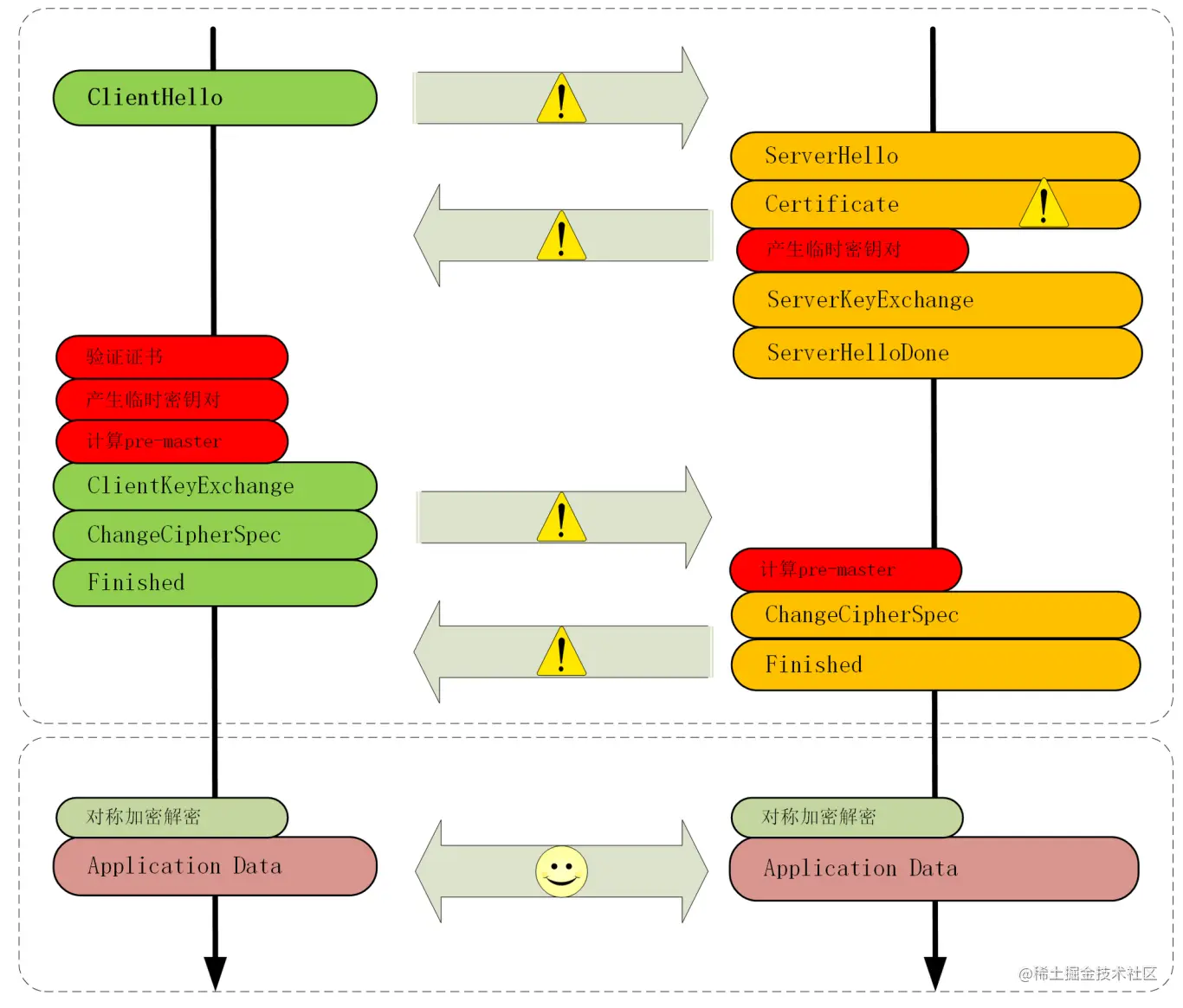
​ HTTPS 连接大致上可以划分为两个部分,第一个是建立连接时的非对称加密握手,第二个是握手后的对称加密报文传输

​ 由于目前流行的 AES、ChaCha20 性能都很好,还有硬件优化,报文传输的性能损耗可以说是非常地小,小到几乎可以忽略不计了。所以,通常所说的“HTTPS 连接慢”指的就是刚开始建立连接的那段时间。

​ 在 TCP 建连之后,正式数据传输之前,HTTPS 比 HTTP 增加了一个 TLS 握手的步骤,这个步骤最长可以花费两个消息往返,也就是 2-RTT。而且在握手消息的网络耗时之外,还会有其他的一些“隐形”消耗,比如:

  • 产生用于密钥交换的临时公私钥对(ECDHE);
  • 验证证书时访问 CA 获取 CRL 或者 OCSP;
  • 非对称加密解密处理“Pre-Master”。

​ 在最差的情况下,也就是不做任何的优化措施,HTTPS 建立连接可能会比 HTTP 慢上几百毫秒甚至几秒,这其中既有网络耗时,也有计算耗时,就会让人产生“打开一个 HTTPS 网站好慢啊”的感觉。

​ 我画了一张图,把 TLS 握手过程中影响性能的部分都标记了出来,对照着它就可以“有的放矢”地来优化 HTTPS。

image-20220922080141643

(1)硬件优化

​ HTTPS 连接是计算密集型,而不是 I/O 密集型。所以,如果你花大价钱去买网卡、带宽、SSD 存储就是“南辕北辙”了,起不到优化的效果。

​ 首先,你可以选择更快的 CPU,最好还内建 AES 优化,这样即可以加速握手,也可以加速传输。

​ 其次,你可以选择“SSL 加速卡”,加解密时调用它的 API,让专门的硬件来做非对称加解密,分担 CPU 的计算压力。不过“SSL 加速卡”也有一些缺点,比如升级慢、支持算法有限,不能灵活定制解决方案等。

​ 所以,就出现了第三种硬件加速方式:“SSL 加速服务器”,用专门的服务器集群来彻底“卸载”TLS 握手时的加密解密计算,性能自然要比单纯的“加速卡”要强大的多。

(2)软件优化

​ 不过硬件优化方式中除了 CPU,其他的通常可不是靠简单花钱就能买到的,还要有一些开发适配工作,有一定的实施难度。比如,“加速服务器”中关键的一点是通信必须是“异步”的,不能阻塞应用服务器,否则加速就没有意义了。

​ 所以,软件优化的方式相对来说更可行一些,性价比高,能够“少花钱,多办事”。软件方面的优化还可以再分成两部分:一个是软件升级,一个是协议优化

软件升级实施起来比较简单,就是把现在正在使用的软件尽量升级到最新版本,比如把Linux 内核由 2.x 升级到 4.x,把 Nginx 由 1.6 升级到 1.16,把 OpenSSL 由 1.0.1 升级到1.1.0/1.1.1。由于这些软件在更新版本的时候都会做性能优化、修复错误,只要运维能够主动配合,这种软件优化是最容易做的,也是最容易达成优化效果的。

​ 但对于很多大中型公司来说,硬件升级或软件升级都是个棘手的问题,有成千上万台各种型号的机器遍布各个机房,逐一升级不仅需要大量人手,而且有较高的风险,可能会影响正常的线上服务。

​ 所以,在软硬件升级都不可行的情况下,我们最常用的优化方式就是在现有的环境下挖掘协议自身的潜力。

(3)协议优化

​ 从刚才的 TLS 握手图中你可以看到影响性能的一些环节,协议优化就要从这些方面着手,先来看看核心的密钥交换过程。

​ 如果有可能,应当尽量采用 TLS1.3,它大幅度简化了握手的过程,完全握手只要 1-RTT,而且更加安全。

​ 如果暂时不能升级到 1.3,只能用 1.2,那么握手时使用的密钥交换协议应当尽量选用椭圆曲线的 ECDHE 算法。它不仅运算速度快,安全性高,还支持“False Start”,能够把握手的消息往返由 2-RTT 减少到 1-RTT,达到与 TLS1.3 类似的效果。

​ 另外,椭圆曲线也要选择高性能的曲线,最好是 x25519,次优选择是 P-256。对称加密算法方面,也可以选用“AES_128_GCM”,它能比“AES_256_GCM”略快一点点。

​ 在 Nginx 里可以用“ssl_ciphers”“ssl_ecdh_curve”等指令配置服务器使用的密码套件和椭圆曲线,把优先使用的放在前面,例如:

ssl_ciphers TLS13-AES-256-GCM-SHA384:TLS13-CHACHA20-POLY1305-SHA256:EECDH+CHACHA20; 
ssl_ecdh_curve X25519:P-256;

(4)证书优化

​ 除了密钥交换,握手过程中的证书验证也是一个比较耗时的操作,服务器需要把自己的证书链全发给客户端,然后客户端接收后再逐一验证。

​ 这里就有两个优化点,一个是证书传输,一个是证书验证

​ 服务器的证书可以选择椭圆曲线(ECDSA)证书而不是 RSA 证书,因为 224 位的 ECC 相当于 2048 位的 RSA,所以椭圆曲线证书的“个头”要比 RSA 小很多,即能够节约带宽也能减少客户端的运算量,可谓“一举两得”。

​ 客户端的证书验证其实是个很复杂的操作,除了要公钥解密验证多个证书签名外,因为证书还有可能会被撤销失效,客户端有时还会再去访问 CA,下载 CRL 或者 OCSP 数据,这又会产生 DNS 查询、建立连接、收发数据等一系列网络通信,增加好几个 RTT。

​ CRL(Certificate revocation list,证书吊销列表)由 CA 定期发布,里面是所有被撤销信任的证书序号,查询这个列表就可以知道证书是否有效。

​ 但 CRL 因为是“定期”发布,就有“时间窗口”的安全隐患,而且随着吊销证书的增多,列表会越来越大,一个 CRL 经常会上 MB。想象一下,每次需要预先下载几 M 的“无用数据”才能连接网站,实用性实在是太低了。

​ 所以,现在 CRL 基本上不用了,取而代之的是 OCSP(在线证书状态协议,Online Certificate Status Protocol),向 CA 发送查询请求,让 CA 返回证书的有效状态。

​ 但 OCSP 也要多出一次网络请求的消耗,而且还依赖于 CA 服务器,如果 CA 服务器很忙,那响应延迟也是等不起的。

​ 于是又出来了一个“补丁”,叫“OCSP Stapling”(OCSP 装订),它可以让服务器预先访问 CA 获取 OCSP 响应,然后在握手时随着证书一起发给客户端,免去了客户端连接 CA服务器查询的时间。

(5)会话复用

​ 回想一下 HTTPS 建立连接的过程:先是 TCP 三次握手,然后是 TLS 一次握手。这后一次握手的重点是算出主密钥“Master Secret”,而主密钥每次连接都要重新计算太浪费了,如果能够把算出来的主密钥缓存一下“重用”,就可以免去了握手和计算的成本,这种做法就叫“会话复用”(TLS session resumption),和 HTTP Cache 一样,也是提高 HTTPS 性能的“大杀器”,被浏览器和服务器广泛应用。

​ 会话复用分两种,第一种叫“Session ID”,就是客户端和服务器首次连接后各自保存一个会话的 ID 号,内存里存储主密钥和其他相关的信息。当客户端再次连接时发一个 ID 过来,服务器就在内存里找,找到就直接用主密钥恢复会话状态,跳过证书验证和密钥交换,只用一个消息往返就可以建立安全通信。

​ 服务器在“ServerHello”消息后直接发送了“Change Cipher Spec”和“Finished”消息,复用会话完成了握手。

image-20220922181911442

(6)会话票证

​ “Session ID”是最早出现的会话复用技术,也是应用最广的,但它也有缺点,服务器必须保存每一个客户端的会话数据,对于拥有百万、千万级别用户的网站来说存储量就成了大问题,加重了服务器的负担。

​ 于是,又出现了第二种“Session Ticket”方案。它有点类似 HTTP 的 Cookie,存储的责任由服务器转移到了客户端,服务器加密会话信息,用“New Session Ticket”消息发给客户端,让客户端保存。

​ 重连的时候,客户端使用扩展“session_ticket”发送“Ticket”而不是“Session ID”,服务器解密后验证有效期,就可以恢复会话,开始加密通信。

​ 不过“Session Ticket”方案需要使用一个固定的密钥文件(ticket_key)来加密 Ticket,为了防止密钥被破解,保证“前向安全”,密钥文件需要定期轮换,比如设置为一小时或者一天。

(7)预共享密钥

​ “False Start”“Session ID”“Session Ticket”等方式只能实现 1-RTT,而 TLS1.3 更进一步实现了“0-RTT”,原理和“Session Ticket”差不多,但在发送 Ticket 的同时会带上应用数据(Early Data),免去了 1.2 里的服务器确认步骤,这种方式叫“Pre shared Key”,简称为“PSK”。

image-20220922183003498

​ 但“PSK”也不是完美的,它为了追求效率而牺牲了一点安全性,容易受到“重放攻击”(Replay attack)的威胁。黑客可以截获“PSK”的数据,像复读机那样反复向服务器发送。

​ 解决的办法是只允许安全的 GET/HEAD 方法,在消息里加入时间戳、“nonce”验证,或者“一次性票证”限制重放。

7、迁移到HTTPS的必要性

(1)迁移的必要性

​ 如果你做移动应用开发的话,那么就一定知道,Apple、Android、某信等开发平台在2017 年就相继发出通知,要求所有的应用必须使用 HTTPS 连接,禁止不安全的 HTTP。

​ 在台式机上,主流的浏览器 Chrome、Firefox 等也早就开始“强推”HTTPS,把 HTTP 站点打上“不安全”的标签,给用户以“心理压力”。

​ Google 等搜索巨头还利用自身的“话语权”优势,降低 HTTP 站点的排名,而给 HTTPS更大的权重,力图让网民只访问到 HTTPS 网站。

​ 这些手段都逐渐“挤压”了纯明文 HTTP 的生存空间,“迁移到 HTTPS”已经不是“要不要做”的问题,而是“要怎么做”的问题了。HTTPS 的大潮无法阻挡,如果还是死守着HTTP,那么无疑会被冲刷到互联网的角落里。

​ 目前国内外的许多知名大站都已经实现了“全站 HTTPS”。

(2)迁移的顾虑

慢:认为 HTTPS 会增加服务器的成本,增加客户端的时延,影响用户体验。其实现在服务器和客户端的运算能力都已经有了很大的提升,性能方面完全没有担心的必要,而且还可以应用很多的优化解决方案。根据 Google 等公司的评估,在经过适当优化之后,HTTPS 的额外 CPU 成本小于 1%,额外的网络成本小于 2%,可以说是与无加密的 HTTP 相差无几。

贵:主要是指证书申请和维护的成本太高,网站难以承担。为了推广 HTTPS,很多云服务厂商都提供了一键申请、价格低廉的证书,而且还出现了专门颁发免费证书的 CA,其中最著名的就是“Let’s Encrypt”。

难:是指 HTTPS 涉及的知识点太多、太复杂,有一定的技术门槛,不能很快上手。这第三个顾虑比较现实,HTTPS 背后关联到了密码学、TLS、PKI 等许多领域,不是短短几周、几个月就能够精通的。但实施 HTTPS 也并不需要把这些完全掌握,只要抓住少数几个要点就好,下面我就来帮你逐个解决一些关键的“难点”。

(3)申请证书

​ 大型网站出于信誉、公司形象的考虑,通常会选择向传统的 CA 申请证书,例如DigiCert、GlobalSign,而中小型网站完全可以选择使用“Let’s Encrypt”这样的免费证书,效果也完全不输于那些收费的证书。

​ “Let’s Encrypt”一直在推动证书的自动化部署,为此还实现了专门的 ACME 协议(RFC8555)。有很多的客户端软件可以完成申请、验证、下载、更新的“一条龙”操作,比如 Certbot、acme.sh 等等,都可以在“Let’s Encrypt”网站上找到,用法很简单,相关的文档也很详细,几分钟就能完成申请。

​ 不过我必须提醒你几个注意事项。

​ 第一,申请证书时应当同时申请 RSA 和 ECDSA 两种证书,在 Nginx 里配置成双证书验证,这样服务器可以自动选择快速的椭圆曲线证书,同时也兼容只支持 RSA 的客户端。

​ 第二,如果申请 RSA 证书,私钥至少要 2048 位,摘要算法应该选用 SHA-2,例如SHA256、SHA384 等。

​ 第三,出于安全的考虑,“Let’s Encrypt”证书的有效期很短,只有 90 天,时间一到就会过期失效,所以必须要定期更新。你可以在 crontab 里加个每周或每月任务,发送更新请求,不过很多 ACME 客户端会自动添加这样的定期任务,完全不用你操心。

(4)配置HTTPS

​ 这在 Nginx 上非常简单,只要在“listen”指令后面加上参数“ssl”,再配上刚才的证书文件就可以实现最基本的 HTTPS。

listen 443 ssl;
ssl_certificate xxx_rsa.crt; #rsa2048 cert
ssl_certificate_key xxx_rsa.key; #rsa2048 private key
ssl_certificate xxx_ecc.crt; #ecdsa cert
ssl_certificate_key xxx_ecc.key; #ecdsa private ke

​ 为了提高 HTTPS 的安全系数和性能,你还可以强制 Nginx 只支持 TLS1.2 以上的协议,打开“Session Ticket”会话复用:

ssl_protocols TLSv1.2 TLSv1.3;
ssl_session_timeout 5m;
ssl_session_tickets on;
ssl_session_ticket_key ticket.key;

​ 密码套件的选择方面,我给你的建议是以服务器的套件优先。这样可以避免恶意客户端故意选择较弱的套件、降低安全等级,然后密码套件向 TLS1.3“看齐”,只使用 ECDHE、AES和 ChaCha20,支持“False Start”。

ssl_prefer_server_ciphers on;
ssl_ciphers ECDHE-ECDSA-AES256-GCM-SHA384:ECDHE-RSA-AES256-GCM-SHA384:ECDHE-RSA-AES128

​ 如果你的服务器上使用了 OpenSSL 的分支 BorringSSL,那么还可以使用一个特殊的“等价密码组”(Equal preference cipher groups)特性,它可以让服务器配置一组“等价”的密码套件,在这些套件里允许客户端优先选择,比如这么配置:

ssl_ciphers 
[ECDHE-ECDSA-AES128-GCM-SHA256|ECDHE-ECDSA-CHACHA20-POLY1305];

​ 如果客户端硬件没有 AES 优化,服务器就会顺着客户端的意思,优先选择与 AES“等价”的 ChaCha20 算法,让客户端能够快一点。

​ 全部配置完成后,你可以访问“SSLLabs”网站,测试网站的安全程度,它会模拟多种客户端发起测试,打出一个综合的评分。

(5)服务器名称指示

​ 配置 HTTPS 服务时还有一个“虚拟主机”的问题需要解决。在 HTTP 协议里,多个域名可以同时在一个 IP 地址上运行,这就是“虚拟主机”,Web服务器会使用请求头里的 Host 字段来选择。

​ 但在 HTTPS 里,因为请求头只有在 TLS 握手之后才能发送,在握手时就必须选择“虚拟主机”对应的证书,TLS 无法得知域名的信息,就只能用 IP 地址来区分。所以,最早的时候每个 HTTPS 域名必须使用独立的 IP 地址,非常不方便。

​ 那么怎么解决这个问题呢?这还是得用到 TLS 的“扩展”,给协议加个SNI(Server Name Indication)的“补充条款”。它的作用和 Host 字段差不多,客户端会在“Client Hello”时带上域名信息,这样服务器就可以根据名字而不是 IP 地址来选择证书。

Extension: server_name (len=19)
Server Name Indication extension
Server Name Type: host_name (0)
Server Name: www.chrono.com

​ Nginx 很早就基于 SNI 特性支持了 HTTPS 的虚拟主机,在 OpenResty 里可还以编写Lua 脚本,利用 Redis、MySQL 等数据库更灵活快速地加载证书。

(6)重定向跳转

​ 现在有了 HTTPS 服务,但原来的 HTTP 站点也不能马上弃用,还是会有很多网民习惯在地址栏里直接敲域名(或者是旧的书签、超链接),默认使用 HTTP 协议访问。

​ 所以,我们就需要用到“重定向跳转”技术了,把不安全的 HTTP 网址用 301或 302“重定向”到新的 HTTPS 网站,在 Nginx 里也很容易做到,使“return”或“rewrite”都可以。

return 301 https://$host$request_uri; # 永久重定向
rewrite ^ https://$host$request_uri permanent; # 永久重定向

​ 但这种方式有两个问题。一个是重定向增加了网络成本,多出了一次请求;另一个是存在安全隐患,重定向的响应可能会被“中间人”窜改,实现“会话劫持”,跳转到恶意网站。

​ 不过有一种叫“HSTS”(HTTP 严格传输安全,HTTP Strict Transport Security)的技术可以消除这种安全隐患。HTTPS 服务器需要在发出的响应头里添加一个“Strict-Transport-Security”的字段,再设定一个有效期,例如:

Strict-Transport-Security: max-age=15768000; includeSubDomains

​ 这相当于告诉浏览器:我这个网站必须严格使用 HTTPS 协议,在半年之内(182.5 天)都不允许用 HTTP,你以后就自己做转换吧,不要再来麻烦我了。

​ 有了“HSTS”的指示,以后浏览器再访问同样的域名的时候就会自动把 URI 里的“http”改成“https”,直接访问安全的 HTTPS 网站。这样“中间人”就失去了攻击的机会,而且对于客户端来说也免去了一次跳转,加快了连接速度。

五、未来

1、HTTP/2特性概览

HTTP 有两个主要的缺点:安全不足和性能不高。通过引入 SSL/TLS 在安全上达到了“极致”,但在性能提升方面却是乏善可陈,只优化了握手加密的环节,对于整体的数据传输没有提出更好的改进方案,还只能依赖于“长连接”这种“落后”的技术

​ 所以,在 HTTPS 逐渐成熟之后,HTTP 就向着性能方面开始“发力”,走出了另一条进化的道路。

​ 在HTTP 历史中你也看到了,Google 率先发明了SPDY 协议,并应用于自家的浏览器 Chrome,打响了 HTTP 性能优化的“第一枪”。随后互联网标准化组织 IETF 以 SPDY 为基础,综合其他多方的意见,终于推出了 HTTP/1的继任者,也就是今天的主角“HTTP/2”,在性能方面有了一个大的飞跃。

(1)为什么不是HTTP/2.0

​ 他们认为以前的“1.0”“1.1”造成了很多的混乱和误解,让人在实际的使用中难以区分差异,所以就决定 HTTP 协议不再使用小版本号(minor version),只使用大版本号(major version),从今往后 HTTP 协议不会出现 HTTP/2.0、2.1,只会有“HTTP/2”“HTTP/3”……

(2)兼容HTTP/1

​ 协议的修改必须小心谨慎,兼容性是首要考虑的目标,否则就会破坏互联网上无数现有的资产,这方面TLS 已经有了先例(为了兼容 TLS1.2 不得不进行“伪装”)。

​ 因为必须要保持功能上的兼容,所以 HTTP/2 把 HTTP 分解成了“语义”和“语法”两个部分,“语义”层不做改动,与 HTTP/1 完全一致(即 RFC7231)。比如请求方法、URI、状态码、头字段等概念都保留不变,这样就消除了再学习的成本,基于 HTTP 的上层应用也不需要做任何修改,可以无缝转换到 HTTP/2。

​ 特别要说的是,与 HTTPS 不同,HTTP/2 没有在 URI 里引入新的协议名,仍然用“http”表示明文协议,用“https”表示加密协议。这是一个非常了不起的决定,可以让浏览器或者服务器去自动升级或降级协议,免去了选择的麻烦,让用户在上网的时候都意识不到协议的切换,实现平滑过渡。

​ 在“语义”保持稳定之后,HTTP/2 在“语法”层做了“天翻地覆”的改造,完全变更了HTTP 报文的传输格式。

(3)头部压缩

​ HTTP/1 里可以用头字段“Content-Encoding”指定Body 的编码方式,比如用 gzip 压缩来节约带宽,但报文的另一个组成部分——Header却被无视了,没有针对它的优化手段。

​ 由于报文 Header 一般会携带“User Agent”“Cookie”“Accept”“Server”等许多固定的头字段,多达几百字节甚至上千字节,但 Body 却经常只有几十字节(比如 GET 请求、204/301/304 响应),成了不折不扣的“大头儿子”。更要命的是,成千上万的请求响应报文里有很多字段值都是重复的,非常浪费,“长尾效应”导致大量带宽消耗在了这些冗余度极高的数据上。

​ 不过 HTTP/2 并没有使用传统的压缩算法,而是开发了专门的“HPACK”算法,在客户端和服务器两端建立“字典”,用索引号表示重复的字符串,还釆用哈夫曼编码来压缩整数和字符串,可以达到 50%~90% 的高压缩率。

(4)二进制格式

​ 你可能已经很习惯于 HTTP/1 里纯文本形式的报文了,它的优点是“一目了然”,用最简单的工具就可以开发调试,非常方便。

​ 但 HTTP/2 在这方面没有“妥协”,决定改变延续了十多年的现状,不再使用肉眼可见的ASCII 码,而是向下层的 TCP/IP 协议“靠拢”,全面采用二进制格式。

​ 这样虽然对人不友好,但却大大方便了计算机的解析。原来使用纯文本的时候容易出现多义性,比如大小写、空白字符、回车换行、多字少字等等,程序在处理时必须用复杂的状态机,效率低,还麻烦。

​ 而二进制里只有“0”和“1”,可以严格规定字段大小、顺序、标志位等格式,“对就是对,错就是错”,解析起来没有歧义,实现简单,而且体积小、速度快,做到“内部提效”。

​ HTTP/2以二进制格式为基础,把 TCP 协议的部分特性挪到了应用层,把原来的“Header+Body”的消息“打散”为数个小片的二进制“帧”(Frame),用“HEADERS”帧存放头数据、“DATA”帧存放实体数据。

​ HTTP/2 数据分帧后“Header+Body”的报文结构就完全消失了,协议看到的只是一个个的“碎片”。

image-20220922195631695

(5)虚拟的流

​ 消息的“碎片”到达目的地后应该怎么组装起来,HTTP/2 为此定义了一个“”(Stream)的概念,它是二进制帧的双向传输序列,同一个消息往返的帧会分配一个唯一的流 ID。你可以把它想象成是一个虚拟的“数据流”,在里面流动的是一串有先后顺序的数据帧,这些数据帧按照次序组装起来就是 HTTP/1 里的请求报文和响应报文。

​ 因为“流”是虚拟的,实际上并不存在,所以 HTTP/2 就可以在一个 TCP 连接上用“”同时发送多个“碎片化”的消息,这就是常说的“多路复用”( Multiplexing)——多个往返通信都复用一个连接来处理。

​ 在“流”的层面上看,消息是一些有序的“帧”序列,而在“连接”的层面上看,消息却是乱序收发的“帧”。多个请求 / 响应之间没有了顺序关系,不需要排队等待,也就不会再出现“队头阻塞”问题,降低了延迟,大幅度提高了连接的利用率。

image-20220923133935614

​ 为了更好地利用连接,加大吞吐量,HTTP/2 还添加了一些控制帧来管理虚拟的“流”,实现了优先级和流量控制,这些特性也和 TCP 协议非常相似。

​ HTTP/2 还在一定程度上改变了传统的“请求 - 应答”工作模式,服务器不再是完全被动地响应请求,也可以新建“流”主动向客户端发送消息。比如,在浏览器刚请求 HTML 的时候就提前把可能会用到的 JS、CSS 文件发给客户端,减少等待的延迟,这被称为“服务器推送”(Server Push,也叫 Cache Push)。

(6)强化安全

​ 出于兼容的考虑,HTTP/2 延续了 HTTP/1 的“明文”特点,可以像以前一样使用明文传输数据,不强制使用加密通信,不过格式还是二进制,只是不需要解密。

​ 但由于 HTTPS 已经是大势所趋,而且主流的浏览器 Chrome、Firefox 等都公开宣布只支持加密的 HTTP/2,所以“事实上”的 HTTP/2 是加密的。也就是说,互联网上通常所能见到的 HTTP/2 都是使用“https”协议名,跑在 TLS 上面。

​ 为了区分“加密”和“明文”这两个不同的版本,HTTP/2 协议定义了两个字符串标识符:“h2”表示加密的 HTTP/2,“h2c”表示明文的 HTTP/2,多出的那个字母“c”的意思是“clear text”。

​ 在 HTTP/2 标准制定的时候(2015 年)已经发现了很多 SSL/TLS 的弱点,而新的 TLS1.3还未发布,所以加密版本的 HTTP/2 在安全方面做了强化,要求下层的通信协议必须是TLS1.2 以上,还要支持前向安全和 SNI,并且把几百个弱密码套件列入了“黑名单”,比如 DES、RC4、CBC、SHA-1 都不能在 HTTP/2 里使用,相当于底层用的是“TLS1.25”。

(7)协议栈

​ 下面的这张图对比了 HTTP/1、HTTPS 和 HTTP/2 的协议栈,你可以清晰地看到,HTTP/2是建立在“HPack”“Stream”“TLS1.2”基础之上的,比 HTTP/1、HTTPS 复杂了一些。

image-20220923151138272

​ 虽然 HTTP/2 的底层实现很复杂,但它的“语义”还是简单的 HTTP/1,之前学习的知识不会过时,仍然能够用得上。

​ 你可能还会注意到 URI 里的一个小变化,端口使用的是“8443”而不是“443”。这是因为 443 端口已经被 HTTPS 协议占用,Nginx 不允许在同一个端口上根据域名选择性开启 HTTP/2,所以就不得不改用了“8443”。

2、HTTP/2内核剖析

(1)连接前言

​ 由于 HTTP/2“事实上”是基于 TLS,所以在正式收发数据之前,会有 TCP 握手和 TLS 握手,TLS 握手成功之后,客户端必须要发送一个“连接前言”(connection preface),用来确认建立 HTTP/2 连接。

​ 这个“连接前言”是标准的 HTTP/1 请求报文,使用纯文本的 ASCII 码格式,请求方法是特别注册的一个关键字“PRI”,全文只有 24 个字节:

PRI * HTTP/2.0\r\n\r\nSM\r\n\r\n

​ 在 Wireshark 里,HTTP/2 的“连接前言”被称为“Magic”,意思就是“不可知的魔法”。只要服务器收到这个“有魔力的字符串”,就知道客户端在 TLS 上想要的是 HTTP/2 协议,而不是其他别的协议,后面就会都使用 HTTP/2的数据格式。

(2)头部压缩

​ 确立了连接之后,HTTP/2 就开始准备请求报文。因为语义上它与 HTTP/1 兼容,所以报文还是由“Header+Body”构成的,但在请求发送前,必须要用“HPACK”算法来压缩头部数据。

​ “HPACK”算法是专门为压缩 HTTP 头部定制的算法,与 gzip、zlib 等压缩算法不同,它是一个“有状态”的算法,需要客户端和服务器各自维护一份“索引表”,也可以说是“字典”(这有点类似 brotli),压缩和解压缩就是查表和更新表的操作。

​ 为了方便管理和压缩,HTTP/2 废除了原有的起始行概念,把起始行里面的请求方法、URI、状态码等统一转换成了头字段的形式,并且给这些“不是头字段的头字段”起了个特别的名字——“伪头字段”(pseudo-header fields)。而起始行里的版本号和错误原因短语因为没什么大用,顺便也给废除了。

​ 为了与“真头字段”区分开来,这些“伪头字段”会在名字前加一个“:”,比如“:authority” “:method” “:status”,分别表示的是域名、请求方法和状态码。

​ 现在 HTTP 报文头就简单了,全都是“Key-Value”形式的字段,于是 HTTP/2 就为一些最常用的头字段定义了一个只读的“静态表”(Static Table)。

​ 下面的这个表格列出了“静态表”的一部分,这样只要查表就可以知道字段名和对应的值,比如数字“2”代表“GET”,数字“8”代表状态码 200。

image-20220924165456552

​ 但如果表里只有 Key 没有 Value,或者是自定义字段根本找不到该怎么办呢?这就要用到“动态表”(Dynamic Table),它添加在静态表后面,结构相同,但会在编码解码的时候随时更新。

​ 比如说,第一次发送请求时的“user-agent”字段长是一百多个字节,用哈夫曼压缩编码发送之后,客户端和服务器都更新自己的动态表,添加一个新的索引号“65”。那么下一次发送的时候就不用再重复发那么多字节了,只要用一个字节发送编号就好。

image-20220924165633994

​ 随着在 HTTP/2 连接上发送的报文越来越多,两边的“字典”也会越来越丰富,最终每次的头部字段都会变成一两个字节的代码,原来上千字节的头用几十个字节就可以表示了,压缩效果比 gzip 要好得多。

(3)二进制帧

​ 头部数据压缩之后,HTTP/2 就要把报文拆成二进制的帧准备发送。HTTP/2 的帧结构有点类似 TCP 的段或者 TLS 里的记录,但报头很小,只有 9 字节,非常地节省(可以对比一下 TCP 头,它最少是 20 个字节)。

​ 二进制的格式也保证了不会有歧义,而且使用位运算能够非常简单高效地解析。

image-20220925073952420

桢长度:帧开头是 3 个字节的长度(但不包括头的 9 个字节),默认上限是 2^14,最大是 2^24,也就是说 HTTP/2 的帧通常不超过 16K,最大是 16M。

帧类型:大致可以分成数据帧控制帧两类,HEADERS 帧和 DATA帧属于数据帧,存放的是 HTTP 报文,而 SETTINGS、PING、PRIORITY 等则是用来管理流的控制帧。HTTP/2 总共定义了 10 种类型的帧,但一个字节可以表示最多 256 种,所以也允许在标准之外定义其他类型实现功能扩展。这就有点像 TLS 里扩展协议的意思了,比如 Google 的gRPC 就利用了这个特点,定义了几种自用的新帧类型。

帧标志:可以保存 8 个标志位,携带简单的控制信息。常用的标志位有END_HEADERS表示头数据结束,相当于 HTTP/1 里头后的空行(“\r\n”),END_STREAM表示单方向数据发送结束(即 EOS,End of Stream),相当于 HTTP/1 里 Chunked 分块结束标志(“0\r\n\r\n”)。

​ **流标识符:**也就是帧所属的“流”,接收方使用它就可以从乱序的帧里识别出具有相同流 ID 的帧序列,按顺序组装起来就实现了虚拟的“流”。流标识符虽然有 4 个字节,但最高位被保留不用,所以只有 31 位可以使用,也就是说,流标识符的上限是 2^31,大约是 21 亿。

​ 好了,把二进制头理清楚后,我们来看一下 Wireshark 抓包的帧实例:

image-20220925075138815

​ **桢长度:**开头的三个字节是“00010a”,表示数据长度是 266 字节。

​ **帧类型:**是 1,表示 HEADERS 帧,负载(payload)里面存放的是被 HPACK 算法压缩的头部信息。

​ **帧标志:**标志位是 0x25,转换成二进制有 3 个位被置 1。PRIORITY 表示设置了流的优先级,END_HEADERS 表示这一个帧就是完整的头数据,END_STREAM 表示单方向数据发送结束,后续再不会有数据帧(即请求报文完毕,不会再有 DATA 帧 /Body 数据)。

​ **流标识符:**是整数 1,表示这是客户端发起的第一个流,后面的响应数据帧也会是这个 ID,也就是说在 stream[1] 里完成这个请求响应。

(4)流与多路复用

​ 弄清楚了帧结构后我们就来看 HTTP/2 的流与多路复用,它是 HTTP/2 最核心的部分。流是二进制帧的双向传输序列。要搞明白流,关键是要理解帧头里的流 ID。

​ 在 HTTP/2 连接上,虽然帧是乱序收发的,但只要它们都拥有相同的流 ID,就都属于一个流,而且在这个流里帧不是无序的,而是有着严格的先后顺序。

​ 比如在这次的 Wireshark 抓包里,就有“0、1、3”一共三个流,实际上就是分配了三个流 ID 号,把这些帧按编号分组,再排一下队,就成了流。

image-20220925083417820

​ 在概念上,一个 HTTP/2 的流就等同于一个 HTTP/1 里的“请求 - 应答”。在 HTTP/1 里一个“请求 - 响应”报文来回是一次 HTTP 通信,在 HTTP/2 里一个流也承载了相同的功能。

​ 你还可以对照着 TCP 来理解。TCP 运行在 IP 之上,其实从 MAC 层、IP 层的角度来看,TCP 的“连接”概念也是“虚拟”的。但从功能上看,无论是 HTTP/2 的流,还是 TCP 的连接,都是实际存在的,所以你以后大可不必再纠结于流的“虚拟”性,把它当做是一个真实存在的实体来理解就好。

​ HTTP/2 的流有如下特点:

  1. 流是可并发的,一个 HTTP/2 连接上可以同时发出多个流传输数据,也就是并发多请求,实现“多路复用”;

  2. 客户端和服务器都可以创建流,双方互不干扰;

  3. 流是双向的,一个流里面客户端和服务器都可以发送或接收数据帧,也就是一个“请求- 应答”来回;

  4. 流之间没有固定关系,彼此独立,但流内部的帧是有严格顺序的;

  5. 流可以设置优先级,让服务器优先处理,比如先传 HTML/CSS,后传图片,优化用户体验;

  6. 流 ID 不能重用,只能顺序递增,客户端发起的 ID 是奇数,服务器端发起的 ID 是偶数;

  7. 在流上发送“RST_STREAM”帧可以随时终止流,取消接收或发送;

  8. 第 0 号流比较特殊,不能关闭,也不能发送数据帧,只能发送控制帧,用于流量控制。

​ 这里我又画了一张图,把上次的图略改了一下,显示了连接中无序的帧是如何依据流 ID 重组成流的。

image-20220925084321398

​ 从这些特性中,我们还可以推理出一些深层次的知识点。

​ 比如说,HTTP/2 在一个连接上使用多个流收发数据,那么它本身默认就会是长连接,所以永远不需要“Connection”头字段(keepalive 或 close)。

​ 又比如,下载大文件的时候想取消接收,在 HTTP/1 里只能断开 TCP 连接重新“三次握手”,成本很高,而在 HTTP/2 里就可以简单地发送一个“RST_STREAM”中断流,而长连接会继续保持。

​ 再比如,因为客户端和服务器两端都可以创建流,而流 ID 有奇数偶数和上限的区分,所以大多数的流 ID 都会是奇数,而且客户端在一个连接里最多只能发出 2^30,也就是 10 亿个请求。

​ 所以就要问了:ID 用完了该怎么办呢?这个时候可以再发一个控制帧“GOAWAY”,真正关闭 TCP 连接。

(5)流状态转换

​ 流很重要,也很复杂。为了更好地描述运行机制,HTTP/2 借鉴了 TCP,根据帧的标志位实现流状态转换。当然,这些状态也是虚拟的,只是为了辅助理解。

​ HTTP/2 的流也有一个状态转换图,虽然比 TCP 要简单一点,但也不那么好懂,所以今天我只画了一个简化的图,对应到一个标准的 HTTP“请求 - 应答”。

image-20220925143430138

​ 最开始的时候流都是“空闲”(idle)状态,也就是“不存在”,可以理解成是待分配的“号段资源”。

​ 当客户端发送 HEADERS 帧后,有了流 ID,流就进入了“打开”状态,两端都可以收发数据,然后客户端发送一个带“END_STREAM”标志位的帧,流就进入了“半关闭”状态。

​ 这个“半关闭”状态很重要,意味着客户端的请求数据已经发送完了,需要接受响应数据,而服务器端也知道请求数据接收完毕,之后就要内部处理,再发送响应数据。

​ 响应数据发完了之后,也要带上“END_STREAM”标志位,表示数据发送完毕,这样流两端就都进入了“关闭”状态,流就结束了。

​ 刚才也说过,流 ID 不能重用,所以流的生命周期就是 HTTP/1 里的一次完整的“请求 - 应答”,流关闭就是一次通信结束。

​ 下一次再发请求就要开一个新流(而不是新连接),流 ID 不断增加,直到到达上限,发送“GOAWAY”帧开一个新的 TCP 连接,流 ID 就又可以重头计数。

​ 你再看看这张图,是不是和 HTTP/1 里的标准“请求 - 应答”过程很像,只不过这是发生在虚拟的“流”上,而不是实际的 TCP 连接,又因为流可以并发,所以 HTTP/2 就可以实现无阻塞的多路复用。

3、HTTP/3

(1)HTTP/2的队头阻塞

​ HTTP/2 虽然使用“帧”“流”“多路复用”,没有了“队头阻塞”,但这些手段都是在应用层里,而在下层,也就是 TCP 协议里,还是会发生“队头阻塞”。

​ HTTP/2 把多个“请求 - 响应”分解成流,交给TCP 后,TCP 会再拆成更小的包依次发送(其实在 TCP 里应该叫 segment,也就是“段”)。

​ 在网络良好的情况下,包可以很快送达目的地。但如果网络质量比较差,像手机上网的时候,就有可能会丢包。而 TCP 为了保证可靠传输,有个特别的“丢包重传”机制,丢失的包必须要等待重新传输确认,其他的包即使已经收到了,也只能放在缓冲区里,上层的应用拿不出来,只能“干着急”。

​ 我举个简单的例子:

​ 客户端用 TCP 发送了三个包,但服务器所在的操作系统只收到了后两个包,第一个包丢了。那么内核里的 TCP 协议栈就只能把已经收到的包暂存起来,“停下”等着客户端重传那个丢失的包,这样就又出现了“队头阻塞”。

​ 由于这种“队头阻塞”是 TCP 协议固有的,所以 HTTP/2 即使设计出再多的“花样”也无法解决。Google 在推 SPDY 的时候就已经意识到了这个问题,于是就又发明了一个新的“QUIC”协议,让 HTTP 跑在 QUIC 上而不是 TCP 上。

​ 而这个“HTTP over QUIC”就是 HTTP 协议的下一个大版本,HTTP/3。它在 HTTP/2 的基础上又实现了质的飞跃,真正“完美”地解决了“队头阻塞”问题。

​ 这里先贴一下 HTTP/3 的协议栈图,让你对它有个大概的了解。

image-20220925145220309

(2)QUIC协议

​ 从这张图里,你可以看到 HTTP/3 有一个关键的改变,那就是它把下层的 TCP“抽掉”了,换成了 UDP。因为 UDP 是无序的,包之间没有依赖关系,所以就从根本上解决了“队头阻塞”。

​ UDP 是一个简单、不可靠的传输协议,只是对 IP 协议的一层很薄的包装,和TCP 相比,它实际应用的较少。不过正是因为它简单,不需要建连和断连,通信成本低,也就非常灵活、高效,“可塑性”很强。

​ 所以,QUIC 就选定了 UDP,在它之上把 TCP 的那一套连接管理、拥塞窗口、流量控制等“搬”了过来,“去其糟粕,取其精华”,打造出了一个全新的可靠传输协议,可以认为是“新时代的 TCP”。

image-20220925145423744

​ QUIC 最早是由 Google 发明的,被称为 gQUIC。而当前正在由 IETF 标准化的 QUIC 被称为 iQUIC。两者的差异非常大,甚至比当年的 SPDY 与 HTTP/2 的差异还要大。

​ gQUIC 混合了 UDP、TLS、HTTP,是一个应用层的协议。而 IETF 则对 gQUIC 做了“清理”,把应用部分分离出来,形成了 HTTP/3,原来的 UDP 部分“下放”到了传输层,所以 iQUIC 有时候也叫“QUIC-transport”。

​ 接下来要说的 QUIC 都是指 iQUIC,要记住,它与早期的 gQUIC 不同,是一个传输层的协议,和 TCP 是平级的。

(3)QUIC的特点

​ QUIC 基于 UDP,而 UDP 是“无连接”的,根本就不需要“握手”和“挥手”,所以天生就要比 TCP 快。

​ 就像 TCP 在 IP 的基础上实现了可靠传输一样,QUIC 也基于 UDP 实现了可靠传输,保证数据一定能够抵达目的地。它还引入了类似 HTTP/2 的“流”和“多路复用”,单个“流”是有序的,可能会因为丢包而阻塞,但其他“流”不会受到影响。

​ 为了防止网络上的中间设备(Middle Box)识别协议的细节,QUIC 全面采用加密通信,可以很好地抵御窜改和“协议僵化”(ossification)。

​ 而且,因为 TLS1.3 已经在2018年正式发布,所以 QUIC 就直接应用了 TLS1.3,顺便也就获得了 0-RTT、1-RTT 连接的好处。

​ 但 QUIC 并不是建立在 TLS 之上,而是内部“包含”了 TLS。它使用自己的帧“接管”了TLS 里的“记录”,握手消息、警报消息都不使用 TLS 记录,直接封装成 QUIC 的帧发送,省掉了一次开销。

(4)QUIC内部细节

​ 由于 QUIC 在协议栈里比较偏底层,所以我只简略介绍两个内部的关键知识点。

​ QUIC 的基本数据传输单位是(packet)和(frame),一个包由多个帧组成,包面向的是“连接”,帧面向的是“流”。

​ QUIC 使用不透明的“连接 ID”来标记通信的两个端点,客户端和服务器可以自行选择一组 ID 来标记自己,这样就解除了 TCP 里连接对“IP 地址 + 端口”(即常说的四元组)的强绑定,支持“连接迁移”(Connection Migration)。

image-20220925150220591

​ 比如你下班回家,手机会自动由 4G 切换到 WiFi。这时 IP 地址会发生变化,TCP 就必须重新建立连接。而 QUIC 连接里的两端连接 ID 不会变,所以连接在“逻辑上”没有中断,它就可以在新的 IP 地址上继续使用之前的连接,消除重连的成本,实现连接的无缝迁移。

​ QUIC 的帧里有多种类型,PING、ACK 等帧用于管理连接,而 STREAM 帧专门用来实现流。

​ QUIC 里的流与 HTTP/2 的流非常相似,也是帧的序列,你可以对比着来理解。但 HTTP/2里的流都是双向的,而 QUIC 则分为双向流和单向流。

image-20220925150354094

​ QUIC 帧普遍采用变长编码,最少只要 1 个字节,最多有 8 个字节。流 ID 的最大可用位数是 62,数量上比 HTTP/2 的 2^31 大大增加。

​ 流 ID 还保留了最低两位用作标志,第 1 位标记流的发起者,0 表示客户端,1 表示服务器;第 2 位标记流的方向,0 表示双向流,1 表示单向流。所以 QUIC 流 ID 的奇偶性质和 HTTP/2 刚好相反,客户端的 ID 是偶数,从 0 开始计数。

(5)HTTP/3协议

​ 因为 QUIC 本身就已经支持了加密、流和多路复用,所以 HTTP/3 的工作减轻了很多,把流控制都交给 QUIC 去做。调用的不再是 TLS 的安全接口,也不是 Socket API,而是专门的 QUIC 函数。不过这个“QUIC 函数”还没有形成标准,必须要绑定到某一个具体的实现库。

​ HTTP/3 里仍然使用流来发送“请求 - 响应”,但它自身不需要像 HTTP/2 那样再去定义流,而是直接使用 QUIC 的流,相当于做了一个“概念映射”。

​ HTTP/3 里的“双向流”可以完全对应到 HTTP/2 的流,而“单向流”在 HTTP/3 里用来实现控制和推送,近似地对应 HTTP/2 的 0 号流。

​ 由于流管理被“下放”到了 QUIC,所以 HTTP/3 里帧的结构也变简单了。

image-20220925150811240

​ HTTP/3 里的帧仍然分成数据帧和控制帧两类,HEADERS 帧和 DATA 帧传输数据,但其他一些帧因为在下层的 QUIC 里有了替代,所以在 HTTP/3 里就都消失了,比如RST_STREAM、WINDOW_UPDATE、PING 等。

​ 头部压缩算法在 HTTP/3 里升级成了“QPACK”,使用方式上也做了改变。虽然也分成静态表和动态表,但在流上发送 HEADERS 帧时不能更新字段,只能引用,索引表的更新需要在专门的单向流上发送指令来管理,解决了 HPACK 的“队头阻塞”问题。

​ 另外,QPACK 的字典也做了优化,静态表由之前的 61 个增加到了 98 个,而且序号从 0开始,也就是说“:authority”的编号是 0。

(6)HTTP/3服务发现

​ HTTP/3 没有指定默认的端口号,也就是说不一定非要在 UDP 的 80 或者 443 上提供 HTTP/3 服务。

​ 这就要用到 HTTP/2 里的“扩展帧”了。浏览器需要先用 HTTP/2 协议连接服务器,然后服务器可以在启动 HTTP/2 连接后发送一个“Alt-Svc”帧,包含一个“h3=host:port”的字符串,告诉浏览器在另一个端点上提供等价的 HTTP/3 服务。

​ 浏览器收到“Alt-Svc”帧,会使用 QUIC 异步连接指定的端口,如果连接成功,就会断开HTTP/2 连接,改用新的 HTTP/3 收发数据。

4、是否要迁移到HTTP/2

​ 与各大浏览器“强推”HTTPS 的待遇不一样,HTTP/2 的公布可谓是“波澜不惊”。虽然它是 HTTP 协议的一个重大升级,但 Apple、Google 等科技巨头并没有像 HTTPS 那样给予大量资源的支持。

​ 直到今天,HTTP/2 在互联网上还是处于“不温不火”的状态,虽然已经有了不少的网站改造升级到了 HTTP/2,但普及的速度远不及 HTTPS。

(1)HTTP/2的优点

兼容:HTTP/2 最大的一个优点是完全保持了与 HTTP/1 的兼容,在语义上没有任何变化,因为兼容 HTTP/1,所以 HTTP/2 也具有 HTTP/1 的所有优点,并且“基本”解决了HTTP/1 的所有缺点。

​ **安全:**HTTP/2 对 HTTPS 在各方面都做了强化。下层的 TLS 至少是 1.2,而且只能使用前向安全的密码套件(即 ECDHE),这同时也就默认实现了“TLS False Start”,支持1-RTT 握手,所以不需要再加额外的配置就可以自动实现 HTTPS 加速。

​ **性能:**影响网络速度的两个关键因素是“带宽”和“延迟”,HTTP/2 的头部压缩、多路复用、流优先级、服务器推送等手段其实都是针对这两个要点。

  • 头部压缩:节约带宽的基本手段就是压缩,在 HTTP/1 里只能压缩 body,而 HTTP/2 则可以用HPACK 算法压缩 header,这对高流量的网站非常有价值,有数据表明能节省大概5%~10% 的流量,这是实实在在的“真金白银”。
  • 多路复用:与 HTTP/1“并发多个连接”不同,HTTP/2 的“多路复用”特性要求对一个域名(或者IP)只用一个 TCP 连接,所有的数据都在这一个连接上传输,这样不仅节约了客户端、服务器和网络的资源,还可以把带宽跑满,让 TCP 充分“吃饱”。HTTP/1 里的长连接,虽然是双向通信,但任意一个时间点实际上还是单向的,再加上“队头阻塞”,实际的带宽打了个“对折”还不止。HTTP/2 里,“多路复用”则让 TCP 开足了马力,“全速狂奔”,多个请求响应并发,每时每刻上下行方向上都有流在传输数据,没有空闲的时候,带宽的利用率能够接近100%。所以,HTTP/2 只使用一个连接,就能抵得过 HTTP/1 里的五六个连接。
  • 流优先级:不过流也可能会有依赖关系,可能会存在等待导致的阻塞,这就是“延迟”,所以 HTTP/2的其他特性就派上了用场。“优先级”可以让客户端告诉服务器,哪个文件更重要,更需要优先传输,服务器就可以调高流的优先级,合理地分配有限的带宽资源,让高优先级的 HTML、图片更快地到达客户端,尽早加载显示。
  • 服务器推送:也是降低延迟的有效手段,它不需要客户端预先请求,服务器直接就发给客户端,这就省去了客户端解析 HTML 再请求的时间。

(2)HTTP/2的缺点

​ HTTP/2 在 TCP 级别还是存在“队头阻塞”的问题。所以,如果网络连接质量差,发生丢包,那么 TCP 会等待重传,传输速度就会降低。

​ 在移动网络中发生 IP 地址切换的时候,下层的 TCP 必须重新建连,要再次“握手”,经历“慢启动”,而且之前连接里积累的 HPACK 字典也都消失了,必须重头开始计算,导致带宽浪费和时延。

​ HTTP/2 对一个域名只开一个连接,所以一旦这个连接出问题,那么整个网站的体验也就变差了。而这些情况下 HTTP/1 反而不会受到影响,因为它“本来就慢”,而且还会对一个域名开6~8 个连接,顶多其中的一两个连接会“更慢”,其他的连接不会受到影响。

(3)应该迁移到HTTP/2吗

​ HTTP/2 处于一个略“尴尬”的位置,前面有“老前辈”HTTP/1,后面有“新来者”HTTP/3,即有“老前辈”的“打压”,又有“新来者”的“追赶”,也就难怪没有获得市场的大力“吹捧”了。

​ 但这绝不是说 HTTP/2“一无是处”,实际上 HTTP/2 的性能改进效果是非常明显的,Top1000 的网站中已经有超过 40% 运行在了 HTTP/2 上,包括知名的 Apple、Facebook、Google、Twitter 等等。仅用了四年的时间,HTTP/2 就拥有了这么大的市场份额和巨头的认可,足以证明它的价值。

​ 因为 HTTP/2 的侧重点是“性能”,所以“是否迁移”就需要在这方面进行评估。如果网站的流量很大,那么 HTTP/2 就可以带来可观的收益;反之,如果网站流量比较小,那么级到 HTTP/2 就没有太多必要了,只要利用现有的 HTTP 再优化就足矣。

​ 不过如果你是新建网站,我觉得完全可以跳过 HTTP/1、HTTPS,直接“一步到位”,上HTTP/2,这样不仅可以获得性能提升,还免去了老旧的“历史包袱”,日后也不会再有迁移的烦恼。

(4)配置HTTP/2

​ 因为 HTTP/2“事实上”是加密的,所以如果你已经成功迁移到了HTTPS,那么在 Nginx 里启用 HTTP/2 简直可以说是“不费吹灰之力”,只需要在 server配置里再多加一个参数就可以搞定了。

server {
	listen 443 ssl http2;
	server_name www.xxx.net;
	ssl_certificate xxx.crt;
	ssl_certificate_key xxx.key;

​ 注意“listen”指令,在“ssl”后面多了一个“http2”,这就表示在 443 端口上开启了SSL 加密,然后再启用HTTP/2。

​ 配置服务器推送特性可以使用指令“http2_push”和“http2_push_preload”:

http2_push /style/xxx.css;
http2_push_preload on;

​ 不过如何合理地配置推送是个难题,如果推送给浏览器不需要的资源,反而浪费了带宽。这方面暂时没有一般性的原则指导,你必须根据自己网站的实际情况去“猜测”客户端最需要的数据。

​ 优化方面,HTTPS 的一些策略依然适用,比如精简密码套件、ECC 证书、会话复用、HSTS 减少重定向跳转等等。但还有一些优化手段在 HTTP/2 里是不适用的,而且还会有反效果,比如说常见的精灵图(Spriting)、资源内联(inlining)、域名分片(Sharding)等。

​ 还要注意一点,HTTP/2 默认启用 header 压缩(HPACK),但并没有默认启用 body 压缩,所以不要忘了在 Nginx 配置文件里加上“gzip”指令,压缩 HTML、JS 等文本数据。

(5)应用层协议协商(ALPN)

​ 在 URI 里用的都是 HTTPS 协议名,没有版本标记,浏览器怎么知道服务器支持 HTTP/2 呢,答案在 TLS 的扩展里,有一个叫“ALPN”(Application Layer Protocol Negotiation)的东西,用来与服务器就 TLS 上跑的应用协议进行“协商”。

​ 客户端在发起“Client Hello”握手的时候,后面会带上一个“ALPN”扩展,里面按照优先顺序列出客户端支持的应用协议。

​ 就像下图这样,最优先的是“h2”,其次是“http/1.1”,以前还有“spdy”,以后还可能会有“h3”。

image-20220925202343012

​ 服务器看到 ALPN 扩展以后就可以从列表里选择一种应用协议,在“Server Hello”里也带上“ALPN”扩展,告诉客户端服务器决定使用的是哪一种。因为我们在 Nginx 配置里使用了 HTTP/2 协议,所以在这里它选择的就是“h2”。

image-20220925202416101

​ 这样在 TLS 握手结束后,客户端和服务器就通过“ALPN”完成了应用层的协议协商,后面就可以使用 HTTP/2 通信了。

六、优化

​ 从 HTTP 最基本的“请求 - 应答”模型来着手。在这个模型里有两个角色:客户端和服务器,还有中间的传输链路,考查性能就可以看这三个部分。

​ 但因为我们是无法完全控制客户端的,所以实际上的优化工作通常是在服务器端。这里又可以细分为后端和前端,后端是指网站的后台服务,而前端就是 HTML、CSS、图片等展现在客户端的代码和数据。

​ 总的来说,任何计算机系统的优化都可以分成这么几类:硬件软件、内部外部、花钱不花钱。

投资购买现成的硬件最简单的优化方式,比如换上更强的 CPU、更快的网卡、更大的带宽、更多的服务器,效果也会“立竿见影”,直接提升网站的服务能力,也就实现了 HTTP优化。

花钱购买外部的软件或者服务也是一种行之有效的优化方式,最“物有所值”的应该算是 CDN。CDN 专注于网络内容交付,帮助网站解决“中间一公里”的问题,还有很多其他非常专业的优化功能。把网站交给 CDN 运营,就好像是“让网站坐上了喷气飞机”,能够直达用户,几乎不需要费什么力气就能够达成很好的优化效果。

​ 在网站内部、“不花钱”的软件优化,主要有三种方式:开源节流缓存

1、服务器

​ 我们先来看看服务器,它一般运行在 Linux 操作系统上,用 Apache、Nginx 等 Web 服务器软件对外提供服务,所以,性能的含义就是它的服务能力,也就是尽可能多、尽可能快地处理用户的请求。

​ 衡量服务器性能的主要指标有三个:吞吐量(requests per second)、并发数(concurrency)和响应时间(time per request)。

  • **吞吐量:**就是我们常说的 RPS,每秒的请求次数,也有叫 TPS、QPS,它是服务器最基本的性能指标,RPS 越高就说明服务器的性能越好。
  • **并发数:**反映的是服务器的负载能力,也就是服务器能够同时支持的客户端数量,当然也是越多越好,能够服务更多的用户。
  • **响应时间:**反映的是服务器的处理能力,也就是快慢程度,响应时间越短,单位时间内服务器就能够给越多的用户提供服务,提高吞吐量和并发数。

​ 除了上面的三个基本性能指标,服务器还要考虑 CPU、内存、硬盘和网卡等系统资源的占用程度,利用率过高或者过低都可能有问题。

​ 在 HTTP 多年的发展过程中,已经出现了很多成熟的工具来测量这些服务器的性能指标,开源的、商业的、命令行的、图形化的都有。在 Linux 上,最常用的性能测试工具可能就是 ab(Apache Bench)了,比如,下面的命令指定了并发数 100,总共发送 10000 个请求:

ab -c 100 -n 10000 'http://www.xxx.com'

​ 系统资源监控方面,Linux 自带的工具也非常多,常用的有 uptime、top、vmstat、netstat、sar 等等:

top # 查看 CPU 和内存占用情况
vmstat 2 # 每 2 秒检查一次系统状态
sar -n DEV 2 # 看所有网卡的流量,定时 2 秒检查

​ 理解了这些性能指标,我们就知道了服务器的性能优化方向:合理利用系统资源,提高服务器的吞吐量和并发数,降低响应时间。

2、客户端

​ 客户端是信息的消费者,一切数据都要通过网络从服务器获取,所以它最基本的性能指标就是“延迟”(latency)。所谓的“延迟”其实就是“等待”,等待数据到达客户端时所花费的时间。但因为 HTTP 的传输链路很复杂,所以延迟的原因也就多种多样。

  • **光速:**因为地理距离而导致的延迟是无法克服的,访问数千公里外的网站显然会有更大的延迟。
  • **带宽:**它又包括接入互联网时的电缆、WiFi、4G 和运营商内部网络、运营商之间网络的各种带宽,每一处都有可能成为数据传输的瓶颈,降低传输速度,增加延迟。
  • **DNS 查询:**如果域名在本地没有缓存,就必须向 DNS 系统发起查询,引发一连串的网络通信成本,而在获取 IP 地址之前客户端只能等待,无法访问网站。
  • **TCP 握手:**你应该对它比较熟悉了吧,必须要经过 SYN、SYN/ACK、ACK三个包之后才能建立连接,它带来的延迟由光速和带宽共同决定。

​ 对于 HTTP 性能优化,也有一个专门的测试网站“WebPageTest”。它的特点是在世界各地建立了很多的测试点,可以任意选择地理位置、机型、操作系统和浏览器发起测试。网站测试结果是一个直观的“瀑布图”(Waterfall Chart),清晰地列出了页面中所有资源加载的先后顺序和时间消耗,比如下图就是对 GitHub 首页的一次测试。

image-20220925212158751

​ Chrome 等浏览器自带的开发者工具也可以很好地观察客户端延迟指标,面板左边有每个URI 具体消耗的时间,面板的右边也是类似的瀑布图。点击某个 URI,在 Timing 页里会显示出一个小型的“瀑布图”,是这个资源消耗时间的详细分解,延迟的原因都列的清清楚楚,比如下面的这张图:

image-20220926072824547

​ 图里面的这些指标都是什么含义呢?我给你解释一下:

  • **Queued at:**因为有“队头阻塞”,浏览器对每个域名最多开 6 个并发连接(HTTP/1.1),当页面里链接很多的时候就必须排队等待(Queued、Queueing),这里它就等待了 1.62 秒,然后才被浏览器正式处理;

  • **Stalled:**浏览器要预先分配资源,调度连接,花费了 11.56 毫秒;

  • **DNS Lookup:**连接前必须要解析域名,这里因为有本地缓存,所以只消耗了 0.41 毫秒;

  • **Initial connection、SSL:**与网站服务器建立连接的成本很高,总共花费了 270.87 毫秒,其中有 134.89 毫秒用于TLS 握手,那么 TCP 握手的时间就是 135.98 毫秒;

  • **Request sent:**实际发送数据非常快,只用了 0.11 毫秒;

  • **TTFB:**之后就是等待服务器的响应,专有名词叫 TTFB(Time To First Byte),也就是“首字节响应时间”,里面包括了服务器的处理时间和网络传输时间,花了 124.2 毫秒;

  • **Content Dowload:**接收数据也是非常快的,用了 3.58 毫秒。

​ 从这张图你可以看到,一次 HTTP“请求 - 响应”的过程中延迟的时间是非常惊人的,总时间 415.04 毫秒里占了差不多 99%。所以,客户端 HTTP 性能优化的关键就是:降低延迟

3、传输链路

​ 以 HTTP 基本的“请求 - 应答”模型为出发点,刚才我们得到了 HTTP 性能优化的一些指标,现在,我们来把视角放大到“真实的世界”,看看客户端和服务器之间的传输链路,它也是影响 HTTP 性能的关键。

​ 如下是互联网示意图:

image-20220926074425360

  • **第一公里:**是指网站的出口,也就是服务器接入互联网的传输线路,它的带宽直接决定了网站对外的服务能力,也就是吞吐量等指标。显然,优化性能应该在这“第一公里”加大投入,尽量购买大带宽,接入更多的运营商网络。
  • **中间一公里:**就是由许多小网络组成的实际的互联网,其实它远不止“一公里”,而是非常非常庞大和复杂的网络,地理距离、网络互通都严重影响了传输速度。好在这里面有一个HTTP 的“好帮手”——CDN,它可以帮助网站跨越“千山万水”,让这段距离看起来真的就好像只有“一公里”。
  • **最后一公里:**是用户访问互联网的入口,对于固网用户就是光纤、网线,对于移动用户就是 WiFi、基站。以前它是客户端性能的主要瓶颈,延迟大带宽小,但随着近几年 4G 和高速宽带的普及,“最后一公里”的情况已经好了很多,不再是制约性能的主要因素了。
  • **第零公里:**就是网站内部的 Web 服务系统。它其实也是一个小型的网络(当然也可能会非常大),中间的数据处理、传输会导致延迟,增加服务器的响应时间,也是一个不可忽视的优化点。

​ 在上面整个互联网传输链路中,末端的“最后一公里”我们是无法控制的,所以我们只能在“第零公里”“第一公里”和“中间一公里”这几个部分下功夫,增加带宽降低延迟,优化传输速度。

4、开源

​ 这个“开源”是指抓“源头”,开发网站服务器自身的潜力,在现有条件不变的情况下尽量挖掘出更多的服务能力。

​ 我们应该选用高性能的 Web 服务器,最佳选择当然就是 Nginx/OpenResty 了,尽量不要选择基于 Java、Python、Ruby 的其他服务器,它们用来做后面的业务逻辑服务器更好。利用 Nginx 强大的反向代理能力实现“动静分离”,动态页面交给 Tomcat、Django、Rails,图片、样式表等静态资源交给 Nginx。

​ Nginx 或者 OpenResty 自身也有很多配置参数可以用来进一步调优,举几个例子,比如说禁用负载均衡锁、增大连接池,绑定 CPU 等等。

​ 对于 HTTP 协议一定要启用长连接。TCP 和SSL 建立新连接的成本是非常高的,有可能会占到客户端总延迟的一半以上。长连接虽然不能优化连接握手,但可以把成本“均摊”到多次请求里,这样只有第一次请求会有延迟,之后的请求就不会有连接延迟,总体的延迟也就降低了。

​ 另外,在现代操作系统上都已经支持 TCP 的新特性“TCP Fast Open”(Win10、iOS9、Linux 4.1),它的效果类似 TLS 的“False Start”,可以在初次握手的时候就传输数据,也就是 0-RTT,所以我们应该尽可能在操作系统和 Nginx 里开启这个特性,减少外网和内网里的握手延迟。

​ 下面给出一个简短的 Nginx 配置示例,启用了长连接等优化参数,实现了动静分离:

server {
  listen 80 deferred reuseport backlog=4096 fastopen=1024; 
 
 
  keepalive_timeout  60;
  keepalive_requests 10000;
  
  location ~* \.(png)$ {
    root /var/images/png/;
  }
  
  location ~* \.(php)$ {
    proxy_pass http://php_back_end;
  }
}

5、节流

​ “节流”是指减少客户端和服务器之间收发的数据量,在有限的带宽里传输更多的内容。

​ “节流”最基本的做法就是使用 HTTP 协议内置的“数据压缩”编码,不仅可以选择标准的 gzip,还可以积极尝试新的压缩算法 br,它有更好的压缩效果。

​ 不过在数据压缩的时候应当注意选择适当的压缩率,不要追求最高压缩比,否则会耗费服务器的计算资源,增加响应时间,降低服务能力,反而会“得不偿失”。gzip 和 br 是通用的压缩算法,对于 HTTP 协议传输的各种格式数据,我们还可以有针对性地采用特殊的压缩方式。

​ HTML/CSS/JS 属于纯文本,就可以采用特殊的“压缩”,去掉源码里多余的空格、换行、注释等元素。这样“压缩”之后的文本虽然看起来很混乱,对“人类”不友好,但计算机仍然能够毫无障碍地阅读,不影响浏览器上的运行效果。

​ 图片在 HTTP 传输里占有非常高的比例,虽然它本身已经被压缩过了,不能被 gzip、br 处理,但仍然有优化的空间。比如说,去除图片里的拍摄时间、地点、机型等元数据,适当降低分辨率,缩小尺寸。图片的格式也很关键,尽量选择高压缩率的格式,有损格式应该用JPEG,无损格式应该用 Webp 格式。

​ 对于小文本或者小图片,还有一种叫做“资源合并”(Concatenation)的优化方式,就是把许多小资源合并成一个大资源,用一个请求全下载到客户端,然后客户端再用 JS、CSS切分后使用,好处是节省了请求次数,但缺点是处理比较麻烦。

​ 刚才说的几种数据压缩都是针对的 HTTP 报文里的 body,在 HTTP/1 里没有办法可以压缩header,但我们也可以采取一些手段来减少 header 的大小,不必要的字段就尽量不发(例如 Server、X-Powered-By)。

​ 网站经常会使用 Cookie 来记录用户的数据,浏览器访问网站时每次都会带上 Cookie,冗余度很高。所以应当少使用 Cookie,减少 Cookie 记录的数据量,总使用 domain 和path 属性限定 Cookie 的作用域,尽可能减少 Cookie 的传输。如果客户端是现代浏览器,还可以使用 HTML5 里定义的 Web Local Storage,避免使用 Cookie。

​ 压缩之外,“节流”还有两个优化点,就是域名重定向

​ DNS 解析域名会耗费不少的时间,如果网站拥有多个域名,那么域名解析获取 IP 地址就是一个不小的成本,所以应当适当“收缩”域名,限制在两三个左右,减少解析完整域名所需的时间,让客户端尽快从系统缓存里获取解析结果。

​ 重定向引发的客户端延迟也很高,它不仅增加了一次请求往返,还有可能导致新域名的DNS 解析,是 HTTP 前端性能优化的“大忌”。除非必要,应当尽量不使用重定向,或者使用 Web 服务器的“内部重定向”。

6、缓存

​ 缓存不仅是 HTTP,也是任何计算机系统性能优化的“法宝”,把它和上面的“开源”“节流”搭配起来应用于传输链路,就能够让 HTTP的性能再上一个台阶。

​ **网站系统内部:**可以使用 Memcache、Redis、Varnish 等专门的缓存服务,把计算的中间结果和资源存储在内存或者硬盘里,Web 服务器首先检查缓存系统,如果有数据就立即返回给客户端,省去了访问后台服务的时间。

​ **互联网上:**缓存更是性能优化的重要手段,CDN 的网络加速功能就是建立在缓存的基础之上的,可以这么说,如果没有缓存,那就没有 CDN。

​ 利用好缓存功能的关键是理解它的工作原理,为每个资源都添加 ETag 和 Last-modified 字段,再用 Cache-Control、Expires 设置好缓存控制属性。其中最基本的是 max-age 有效期,标记资源可缓存的时间。对于图片、CSS 等静态资源可以设置较长的时间,比如一天或者一个月,对于动态资源,除非是实时性非常高,也可以设置一个较短的时间,比如 1 秒或者 5 秒。这样一旦资源到达客户端,就会被缓存起来,在有效期内都不会再向服务器发送请求,也就是:“没有请求的请求,才是最快的请求。

7、HTTP/2

​ 在“开源”“节流”和“缓存”这三大策略之外,HTTP 性能优化还有一个选择,那就是把协议由 HTTP/1 升级到 HTTP/2。

​ HTTP/2 消除了应用层的队头阻塞,拥有头部压缩、二进制帧、多路复用、流量控制、服务器推送等许多新特性,大幅度提升了 HTTP 的传输效率。实际上这些特性也是在“开源”和“节流”这两点上做文章,但因为这些都已经内置在了协议内,所以只要换上 HTTP/2,网站就能够立刻获得显著的性能提升。

​ 一些在 HTTP/1 里的优化手段到了 HTTP/2 里会有“反效果”。对于 HTTP/2 来说,一个域名使用一个 TCP 连接才能够获得最佳性能,如果开多个域名,就会浪费带宽和服务器资源,也会降低 HTTP/2 的效率,所以“域名收缩”在 HTTP/2 里是必须要做的。“资源合并”在 HTTP/1 里减少了多次请求的成本,但在 HTTP/2 里因为有头部压缩和多路复用,传输小文件的成本很低,所以合并就失去了意义。而且“资源合并”还有一个缺点,就是降低了缓存的可用性,只要一个小文件更新,整个缓存就完全失效,必须重新下载。所以在现在的大带宽和 CDN 应用场景下,应当尽量少用资源合并(JS、CSS 图片合并,数据内嵌),让资源的粒度尽可能地小,才能更好地发挥缓存的作用。