Http详解-中

189 阅读1小时+

三、进阶

1、实体数据

(1)数据类型MIME type

​ HTTP是应用层的协议,数据到达客户端之后,还必须要告诉上层应用这是什么数据才行,否则上层应用就无法处理。

​ 早在 HTTP 协议诞生之前就已经有了针对这种问题的解决方案,不过它是用在电子邮件系统里的,让电子邮件可以发送 ASCII 码以外的任意数据,方案的名字叫做“多用途互联网邮件扩展”(Multipurpose Internet Mail Extensions),简称为 MIME。

​ MIME 是一个很大的标准规范,但 HTTP 只“顺手牵羊”取 了其中的一部分,用来标记 body 的数据类型,这就是我们平常总能听到的“MIME type”。

​ MIME 把数据分成了八大类,每个大类下再细分出多个子 类,形式是“type/subtype”的字符串。这里简单列举一下在 HTTP 里经常遇到的几个类别:

  • **text:**即文本格式的可读数据,我们最熟悉的应该就是 text/html 了,表示超文本文档,此外还有纯文本 text/plain、样式表 text/css 等。
  • **image:**即图像文件,有 image/gif、image/jpeg、 image/png 等。
  • **audio/video:**音频和视频数据,例如 audio/mpeg、 video/mp4 等。
  • **application:**数据格式不固定,可能是文本也可能是二进制,必须由上层应用程序来解释。常见的有 application/json,application/javascript、 application/pdf 等,另外,如果实在是不知道数据是什么类型,像刚才说的“黑盒”,就会是 application/octet-stream,即不透明的二进制数据。

(2)编码Encoding type

​ 仅有 MIME type 还不够,因为 HTTP 在传输时为了节约 带宽,有时候还会压缩数据,还需要有一个“Encoding type”,告诉数据是用的什么编码格式,这样对方才能正确解压缩,还原出原始的数据。常用的Encoding type只有下面三种:

  • **gzip:**GNU zip 压缩格式,也是互联网上最流行的压缩 格式;
  • **deflate:**zlib(deflate)压缩格式,流行程度仅次于 gzip;
  • **br:**一种专门为 HTTP 优化的新压缩算法(Brotli)。

(3)数据类型的头字段Accept&Content

​ HTTP 协议定义了两个 Accept 请求头字段和两个 Content 实体头字段,用于客户端和服务器进行“内容协商”。客户端用 Accept 头告诉服务器希望接收什么样的数据,而服务器用 Content 头告诉客户端实际发送了什么样的数据。

image-20220915073814935

Accept字段标记的是客户端可理解的 MIME type,可以用“,”做分隔符列出多个类型,让服务器有更多的选择余地,例如下面的这个头,这就是告诉服务器:“我能够看懂 HTML、XML 的文本, 还有 webp 和 png 的图片,请给我这四类格式的数据”。

Accept: text/html,application/xml,image/webp,image/png

​ 相应的,服务器会在响应报文里用头字段Content-Type告诉实体数据的真实类型,浏览器看到类型是“text/html”就知道是 HTML 文件,会调用排版引擎渲染出页面,看到“image/png”就知道是一个 PNG 文件,就会在页面上显示出图像。

Content-Type: text/html
Content-Type: image/png

(4)编码的头字段Accept-Encoding&Content-Encoding

Accept-Encoding字段标记的是客户端支持的压缩格式, 例如上面说的 gzip、deflate 等,同样也可以用“,”列出多 个,服务器可以选择其中一种来压缩数据,实际使用的压缩格式放在响应头字段Content-Encoding里。

Accept-Encoding: gzip, deflate, br
Content-Encoding: gzip

​ 这两个字段是可以省略的,如果请求报文里没有 Accept-Encoding 字段,就表示客户端不支持压缩数据; 如果响应报文里没有 Content-Encoding 字段,就表示响 应数据没有被压缩。

(5)语言类型

​ 互联网遍布全球,不同国家不同地区的人使用了很多不同的语言,虽然都是 text/html,如何让浏览器显示出每个人都可理解可阅读的语言文字,就是国际化问题,HTTP 又引入了两个概念:语言类型与字符集

语言类型就是人类使用的自然语言,例如英语、 汉语、日语等,而这些自然语言可能还有下属的地区性方言,所以在需要明确区分的时候也要使用“type-subtype”的形式,不过这里的格式与数据类型不同,分隔符不是“/”,而是“-”

​ 举几个例子:en 表示任意的英语,en-US 表示美式英语, en-GB 表示英式英语,而 zh-CN 就表示我们最常使用的汉语。

(6)字符集

​ 在计算机发展的早期,各个国家和地区的人们“各自为政”,发明了许多字符编码方式来处理文字,比如英语世界用的 ASCII、汉语世界用的 GBK、BIG5,日语世界用的Shift_JIS 等。同样的一段文字,用一种编码显示正常,换另一种编码后可能就会变得一团糟。

​ 所以后来就出现了 Unicode 和 UTF-8,把世界上所有的语言都容纳在一种编码方案里,UTF-8 也成为了互联网上的标准字符集。

(7)语言类型的头字段Accept-Language&Content-Language

Accept-Language字段标记了客户端可理解的自然语言,也允许用“,”做分隔符列出多个类型,如下,这个请求头会告诉服务器:“最好给我 zh-CN 的汉语文字,如果没有就用其他的汉语方言,如果还没有就给英文”。

Accept-Language: zh-CN, zh, en

​ 相应的,服务器应该在响应报文里用头字段Content-Language告诉客户端实体数据使用的实际语言类型:

Content-Language: zh-CN

(8)字符集的头字段Accept-Charset&Content-Type

​ 字符集在HTTP里使用的请求头字段是Accept-Charset,但响应头里却没有对应的 Content-Charset,而是在Content-Type字段的数据类型后面用“charset=xxx”来表示,这点需要特别注意。

Accept-Charset: gbk, utf-8
Content-Type: text/html; charset=utf-8

​ 不过现在的浏览器都支持多种字符集,通常不会发送Accept-Charset,而服务器也不会发送 Content-Language,因为使用的语言完全可以由字符集推断出来,所以在请求头里一般只会有 Accept-Language 字段,响应头里只会有 Content-Type 字段。

image-20220915195704620

image-20220916105415053

(9)内容协商的质量值

​ 在 HTTP 协议里用 Accept、Accept-Encoding、Accept-Language 等请求头字段进行内容协商的时候,还可以用一种特殊的“q”参数表示权重来设定优先级,这里的“q”是“quality factor”的意思。

​ 权重的最大值是 1,最小值是 0.01,默认值是 1,如果值是0 就表示拒绝。具体的形式是在数据类型或语言代码后面加一个“;”,然后是“q=value”。

​ 这里要提醒的是“;”的用法,在大多数编程语言里“;”的断句语气要强于“,”,而在 HTTP 的内容协商里却恰好反了过来,“;”的意义是小于“,”的。

​ 例如下面的 Accept 字段,它表示浏览器最希望使用的是 HTML 文件,权重是 1,其次是 XML 文件,权重是 0.9,最后是任意数据类型,权重是 0.8。服务器收到请求头后,就会计算权重,再根据自己的实际情况优先输出 HTML 或者 XML。

Accept: text/html,application/xml;q=0.9,*/*;q=0.8

(10)内容协商的结果

​ 内容协商的过程是不透明的,每个 Web 服务器使用的算法都不一样。但有的时候,服务器会在响应头里多加一个Vary字段,记录服务器在内容协商时参考的请求头字段,给出一点信息,如下,这个 Vary 字段表示服务器依据了 Accept-Encoding、User-Agent 和 Accept 这三个头字段,然后决定了发回的响应报文。

Vary: Accept-Encoding,User-Agent,Accept

​ Vary 字段可以认为是响应报文的一个特殊的“版本标记”。每当 Accept 等请求头变化时,Vary 也会随着响应报文一起变化。也就是说,同一个 URI 可能会有多个不同的“版本”,主要用在传输链路中间的代理服务器实现缓存服务,这个之后讲“HTTP 缓存”时还会再提到。

2、传输大文件

​ 早期互联网上传输的基本上都是只有几 K 大小的文本和小图片,现在的情况则大有不同。网页里包含的信息实在是太多了,随随便便一个主页 HTML 就有可能上百 K,高质量的图片都以 M 论,更不要说那些电影、电视剧了,几 G、几十 G 都有可能。http协议设计了很多有效手段用来实现在有限的带宽下高效快捷地传输这些大文件。

(1)数据压缩

​ 通常浏览器在发送请求时都会带着“Accept-Encoding”头字段,里面是浏览器支持的压缩格式列表,例如 gzip、deflate、br 等,这样服务器就可以从中选择一种压缩算法,放进“Content-Encoding”响应头里,再把原数据压缩后发给浏览器。

​ 不过这个解决方法也有个缺点,gzip 等压缩算法通常只对文本文件有较好的压缩率,而图片、音频视频等多媒体数据本身就已经是高度压缩的,再用 gzip 处理也不会变小(甚至还有可能会增大一点),所以它就失效了。

(2)分块传输

​ 如果大文件整体不能变小,那就把它“拆开”,分解成多个小块,把这些小块分批发给浏览器,浏览器收到后再组装复原。这样浏览器和服务器都不用在内存里保存文件的全部,每次只收发一小部分,网络也不会被大文件长时间占用,内存、带宽等资源也就节省下来了。

​ 这种“化整为零”的思路在 HTTP 协议里就是“chunked”分块传输编码,在响应报文里用头字段“Transfer-Encoding: chunked”来表示,意思是报文里的 body 部分不是一次性发过来的,而是分成了许多的块(chunk)逐个发送。

​ 分块传输也可以用于“流式数据”,例如由数据库动态生成的表单页面,这种情况下 body 数据的长度是未知的,无法在头字段“Content-Length”里给出确切的长度,所以也只能用 chunked 方式分块发送。

​ “Transfer-Encoding: chunked”和“Content-Length”这两个字段是互斥的,也就是说响应报文里这两个字段不能同时出现,一个响应报文的传输要么是长度已知,要么是长度未知(chunked),这一点你一定要记住。

​ 下面我们来看一下分块传输的编码规则,其实也很简单,同样采用了明文的方式,很类似响应头。

  1. 每个分块包含两个部分,长度头和数据块;
  2. 长度头是以 CRLF(回车换行,即\r\n)结尾的一行明文,用 16 进制数字表示长度;
  3. 数据块紧跟在长度头后,最后也用 CRLF 结尾,但数据不包含 CRLF;
  4. 最后用一个长度为 0 的块表示结束,即“0\r\n\r\n”。

image-20220917074401274

​ 不过浏览器在收到分块传输的数据后会自动按照规则去掉分块编码,重新组装出内容,所以想要看到服务器发出的原始报文形态就得用 Telnet 手工发送请求,因为 Telnet 只是收到响应报文就完事了,不会解析分块数据,所以可以很清楚地看到响应报文里的 chunked 数据格式:先是一行 16 进制长度,然后是数据,然后再是 16 进制长度和数据,如此重复,最后是 0 长度分块结束。

image-20220917074735975

(3)范围请求

​ 有了分块传输编码,服务器就可以轻松地收发大文件了,但对于上 G 的超大文件,还有一些问题需要考虑。

​ 比如,你在看当下正热播的某穿越剧,想跳过片头,直接看正片,或者有段剧情很无聊,想拖动进度条快进几分钟,这实际上是想获取一个大文件其中的片段数据,而分块传输并没有这个能力。

​ HTTP 协议为了满足这样的需求,提出了“范围请求”(range requests)的概念,允许客户端在请求头里使用专用字段来表示只获取文件的一部分,相当于是客户端的“化整为零”。

​ 范围请求不是 Web 服务器必备的功能,可以实现也可以不实现,所以服务器必须在响应头里使用字段“Accept-Ranges: bytes”明确告知客户端:“我是支持范围请求的”。如果不支持,服务器可以发送“Accept-Ranges: none”,或者干脆不发送“Accept-Ranges”字段,这样客户端就认为服务器没有实现范围请求功能,只能老老实实地收发整块文件了。

​ 请求头Range是 HTTP 范围请求的专用字段,格式是“bytes=x-y”,其中的 x 和 y 是以字节为单位的数据范围。要注意 x、y 表示的是“偏移量”,范围必须从 0 计数,例如前 10 个字节表示为“0-9”,第二个 10 字节表示为“10-19”,而“0-10”实际上是前 11 个字节。

​ Range 的格式也很灵活,起点 x 和终点 y 可以省略,能够很方便地表示正数或者倒数的范围。假设文件是 100 个字节,那么:“0-”表示从文档起点到文档终点,相当于“0-99”,即整个文件;“10-”是从第 10 个字节开始到文档末尾,相当于“10-99”;“-1”是文档的最后一个字节,相当于“99-99”;“-10”是从文档末尾倒数 10 个字节,相当于“90- 99”。服务器收到 Range 字段后,需要做四件事。

  • 第一,它必须检查范围是否合法,比如文件只有 100 个字节,但请求“200-300”,这就是范围越界了。服务器就会返回状态码416,意思是“你的范围请求有误,我无法处理,请再检查一下”。
  • 第二,如果范围正确,服务器就可以根据 Range 头计算偏移量,读取文件的片段了,返回状态码“206 PartialContent”,和 200 的意思差不多,但表示 body 只是原数据的一部分。
  • 第三,服务器要添加一个响应头字段Content-Range,告诉片段的实际偏移量和资源的总大小,格式是“bytes x-y/length”,与 Range 头区别在没有“=”,范围后多了总长度。例如,对于“0-10”的范围请求,值就是“bytes0-10/100”。
  • 最后剩下的就是发送数据了,直接把片段用 TCP 发给客户端,一个范围请求就算是处理完了。

​ 例如下面的这个请求使用 Range 字段获取了文件的前 32个字节:

GET /16-2 HTTP/1.1
Host: www.chrono.com
Range: bytes=0-31

​ 返回的数据是(去掉了几个无关字段):

HTTP/1.1 206 Partial Content
Content-Length: 32
Accept-Ranges: bytes
Content-Range: bytes 0-31/96
// this is a plain text json doc

(4)多段数据

​ 刚才说的范围请求一次只获取一个片段,其实它还支持在Range 头里使用多个“x-y”,一次性获取多个片段数据。

​ 这种情况需要使用一种特殊的 MIME 类型:“multipart/byteranges”,表示报文的 body 是由多段字节序列组成的,并且还要用一个参数“boundary=xxx”给出段之间的分隔标记。

​ 多段数据的格式与分块传输也比较类似,但它需要用分隔标记 boundary 来区分不同的片段,可以通过图来对比一下。

image-20220917142124639

​ 每一个分段必须以“- -boundary”开始(前面加两个“-”),之后要用“Content-Type”和“Content-Range”标记这段数据的类型和所在范围,然后就像普通的响应头一样以回车换行结束,再加上分段数据,最后用一个“- -boundary- -”(前后各有两个“-”)表示所有的分段结束。

3、连接管理

(1)短连接

​ HTTP 协议最初(0.9/1.0)是个非常简单的协议,通信过程也采用了简单的“请求 - 应答”方式。

​ 它底层的数据传输基于 TCP/IP,每次发送请求前需要先与服务器建立连接,收到响应报文后会立即关闭连接。因为客户端与服务器的整个连接过程很短暂,不会与服务器保持长时间的连接状态,所以就被称为“短连接”(shortlived connections)。

​ 短连接的缺点相当严重,因为在 TCP 协议里,建立连接和关闭连接都是非常“昂贵”的操作。TCP 建立连接要有“三次握手”,发送 3 个数据包,需要 1 个 RTT;关闭连接是“四次挥手”,4 个数据包需要 2 个 RTT。而 HTTP 的一次简单“请求 - 响应”通常只需要 4 个包,如果不算服务器内部的处理时间,最多是 2 个 RTT。这么算下来,浪费的时间就是“3÷5=60%”,有三分之二的时间被浪费掉了,传输效率低得惊人。

image-20220919072550089

(2)长连接

​ 针对短连接暴露出的缺点,HTTP 协议就提出了“长连接”的通信方式,也叫“持久连接”(persistentconnections)、“连接保活”(keep alive)、“连接复用”(connection reuse)。

​ 其实解决办法也很简单,用的就是“成本均摊”的思路,既然 TCP 的连接和关闭非常耗时间,那么就把这个时间成本由原来的一个“请求 - 应答”均摊到多个“请求 - 应答”上。

​ 短连接与长连接的对比示意图如下,在短连接里发送了三次 HTTP“请求 - 应答”,每次都会浪费 60% 的 RTT 时间。而在长连接的情况下,同样发送三次请求,因为只在第一次时建立连接,在最后一次时关闭连接,所以浪费率就是“3÷9≈33%”,降低了差不多一半的时间损耗。显然,如果在这个长连接上发送的请求越多,分母就越大,利用率也就越高。

image-20220919072907476

(3)连接相关的头字段

​ 由于长连接对性能的改善效果非常显著,所以在 HTTP/1.1中的连接都会默认启用长连接。不需要用什么特殊的头字段指定,只要向服务器发送了第一次请求,后续的请求都会重复利用第一次打开的 TCP 连接,也就是长连接,在这个连接上收发数据。

​ 我们也可以在请求头里明确地要求使用长连接机制,使用的字段是Connection,值是“keep-alive”。不管客户端是否显式要求长连接,如果服务器支持长连接,它总会在响应报文里放一个“Connection: keep-alive”字段,告诉客户端:“我是支持长连接的,接下来就用这个 TCP 一直收发数据吧”。

​ 不过长连接也有一些小缺点,因为 TCP 连接长时间不关闭,服务器必须在内存里保存它的状态,这就占用了服务器的资源。如果有大量的空闲长连接只连不发,就会很快耗尽服务器的资源,导致服务器无法为真正有需要的用户提供服务。

​ 所以,长连接也需要在恰当的时间关闭,不能永远保持与服务器的连接,这在客户端或者服务器都可以做到。在客户端,可以在请求头里加上“Connection: close”字段,告诉服务器:“这次通信后就关闭连接”。服务器看到这个字段,就知道客户端要主动关闭连接,于是在响应报文里也加上这个字段,发送之后就调用 Socket API 关闭 TCP连接。

​ 服务器端通常不会主动关闭连接,但也可以使用一些策略。拿 Nginx 来举例,它有两种方式:

  1. 使用“keepalive_timeout”指令,设置长连接的超时时间,如果在一段时间内连接上没有任何数据收发就主动断开连接,避免空闲连接占用系统资源。

  2. 使用“keepalive_requests”指令,设置长连接上可发送的最大请求次数。比如设置成 1000,那么当 Nginx 在这个连接上处理了 1000 个请求后,也会主动断开连接。

​ 另外,客户端和服务器都可以在报文里附加通用头字段“Keep-Alive: timeout=value”,限定长连接的超时时间。但这个字段的约束力并不强,通信的双方可能并不会遵守,所以不太常见。

(4)队头阻塞

​ “队头阻塞”与短连接和长连接无关,而是由 HTTP 基本的“请求 - 应答”模型所导致的。因为 HTTP 规定报文必须是“一发一收”,这就形成了一个先进先出的“串行”队列。队列里的请求没有轻重缓急的优先级,只有入队的先后顺序,排在最前面的请求被最优先处理。如果队首的请求因为处理的太慢耽误了时间,那么队列里后面的所有请求也不得不跟着一起等待。

image-20220919093823087

(5)性能优化

​ 因为“请求 - 应答”模型不能变,所以“队头阻塞”问题在HTTP/1.1 里无法解决,只能缓解,HTTP 里设计了“并发连接”(concurrentconnections),也就是同时对一个域名发起多个长连接,用数量来解决质量的问题。

​ 但这种方式也存在缺陷。如果每个客户端都想自己快,建立很多个连接,用户数×并发数就会是个天文数字。服务器的资源根本就扛不住,或者被服务器认为是恶意攻击,反而会造成“拒绝服务”。

​ 所以,HTTP 协议建议客户端使用并发,但不能“滥用”并发。RFC2616 里明确限制每个客户端最多并发 2 个连接。不过实践证明这个数字实在是太小了,众多浏览器“无视”标准,把这个上限提高到了 6~8。后来修订的RFC7230 也就“顺水推舟”,取消了这个“2”的限制。

​ 但“并发连接”所压榨出的性能也跟不上高速发展的互联网无止境的需求,于是出现了“域名分片”(domain sharding)技术,还是用数量来解决质量的思路。多开几个域名,比如 shard1.baidu.com、shard2.baidu.com,而这些域名都指向同一台服务器,这样实际长连接的数量就又上去了。

4、重定向和跳转

​ 点击页面“链接”时的跳转是怎样的呢?浏览器首先要解析链接文字里的 URI。再用这个 URI 发起一个新的 HTTP 请求,获取响应报文后就会切换显示内容,渲染出新 URI 指向的页面。

​ 这样的跳转动作是由浏览器的使用者主动发起的,可以称为“主动跳转”,但还有一类跳转是由服务器来发起的,浏览器使用者无法控制,相对地就可以称为“被动跳转”,这在 HTTP 协议里有个专门的名词,叫做“重定向”(Redirection)。

(1)重定向的过程

​ “Location”字段属于响应字段,必须出现在响应报文里。但只有配合 301/302 状态码才有意义,它标记了服务器要求重定向的 URI。

​ 浏览器收到 301/302 报文,会检查响应头里有没有“Location”。如果有,就从字段值里提取出 URI,发出新的 HTTP 请求,相当于自动替我们点击了这个链接。

​ 注意,在重定向时如果只是在站内跳转,你可以放心地使用相对 URI。但如果要跳转到站外,就必须用绝对 URI,不写全的话浏览器会当成相对URI去处理。

(2)重定向状态码

​ 最常见的重定向状态码就是 301 和 302,另外还有几个不太常见的,例如 303、307、308 这三个状态码的接受程度较低,有的浏览器和服务器可能不支持,开发时应当慎重,测试确认浏览器的实际效果后才能使用。它们最终的效果都差不多,让浏览器跳转到新的 URI,但语义上有一些细微的差别,使用的时候要特别注意。

301俗称“永久重定向”(Moved Permanently),意思是原 URI 已经“永久”性地不存在了,今后的所有请求都必须改用新的 URI。浏览器看到 301,就知道原来的 URI“过时”了,就会做适当的优化。比如历史记录、更新书签,下次可能就会直接用新的 URI 访问,省去了再次跳转的成本。搜索引擎的爬虫看到 301,也会更新索引库,不再使用老的 URI。

302俗称“临时重定向”(“Moved Temporarily”),意思是原 URI 处于“临时维护”状态,新的 URI 是起“顶包”作用的“临时工”。浏览器或者爬虫看到 302,会认为原来的 URI 仍然有效,但暂时不可用,所以只会执行简单的跳转页面,不记录新的URI,也不会有其他的多余动作,下次访问还是用原 URI。

303 See Other:类似 302,但要求重定向后的请求改为GET 方法,访问一个结果页面,避免 POST/PUT 重复操作;

307 Temporary Redirect:类似 302,但重定向后请求里的方法和实体不允许变动,含义比 302 更明确;

308 Permanent Redirect:类似 307,不允许重定向后的请求变动,但它是 301“永久重定向”的含义。

(3)重定向的应用场景

重定向:一个最常见的原因就是“资源不可用”,需要用另一个新的URI 来代替。不可用的原因很多,例如域名变更、服务器变更、网站改版、系统维护,这些都会导致原 URI 指向的资源无法访问,为了避免出现 404,就需要用重定向跳转到新的URI,继续为网民提供服务。另一个原因就是“避免重复”,让多个网址都跳转到一个URI,增加访问入口的同时还不会增加额外的工作量。

永久:301 的含义是“永久”的。如果域名、服务器、网站架构发生了大幅度的改变,比如启用了新域名、服务器切换到了新机房、网站目录层次重构,这些都算是“永久性”的改变。原来的 URI 已经不能用了,必须用 301“永久重定向”,通知浏览器和搜索引擎更新到新地址,这也是搜索引擎优化(SEO)要考虑的因素之一。

​ **临时:**302 的含义是“临时”的。原来的 URI 在将来的某个时间点还会恢复正常,常见的应用场景就是系统维护,把网站重定向到一个通知页面,告诉用户过一会儿再来访问。另一种用法就是“服务降级”,比如在双十一促销的时候,把订单查询、领积分等不重要的功能入口暂时关闭,保证核心服务能够正常运行。

(4)重定向的相关问题

​ **性能损耗:**很明显,重定向的机制决定了一个跳转会有两次请求 - 应答,比正常的访问多了一次。虽然 301/302 报文很小,但大量的跳转对服务器的影响也是不可忽视的。站内重定向还好说,可以长连接复用,站外重定向就要开两个连接,如果网络连接质量差,那成本可就高多了,会严重影响用户的体验。所以重定向应当适度使用,决不能滥用。

​ **循环跳转:**如果重定向的策略设置欠考虑,可能会出现“A=>B=>C=>A”的无限循环,不停地在这个链路里转圈圈,后果可想而知。所以 HTTP 协议特别规定,浏览器必须具有检测“循环跳转”的能力,在发现这种情况时应当停止发送请求并给出错误提示。

5、Cookie机制

​ HTTP 是“无状态”的,这既是优点也是缺点。优点是服务器没有状态差异,可以很容易地组成集群,而缺点就是无法支持需要记录状态的事务操作。好在 HTTP 协议是可扩展的,后来发明的 Cookie 技术,给 HTTP 增加了“记忆能力”。

(1)什么是 Cookie

​ HTTP 的 Cookie 机制相当于是服务器给每个客户端都贴上一张小纸条,上面写了一些只有服务器才能理解的数据,需要的时候客户端把这些信息发给服务器,服务器看到 Cookie,就能够认出对方是谁了。

(2)Cookie 的工作过程

​ Cookie的传递用到两个字段:响应头字段Set-Cookie和请求头字段Cookie

​ 当用户通过浏览器第一次访问服务器的时候,服务器肯定是不知道他的身份的。所以,就要创建一个独特的身份标识数据,格式是“key=value”,然后放进 Set-Cookie 字段里,随着响应报文一同发给浏览器。

​ 浏览器收到响应报文,看到里面有 Set-Cookie,知道这是服务器给的身份标识,于是就保存起来,下次再请求的时候就自动把这个值放进 Cookie 字段里发给服务器。

​ 因为第二次请求里面有了 Cookie 字段,服务器就知道这个用户不是新人,就可以拿出 Cookie 里的值,识别出用户的身份,然后提供个性化的服务。

​ 不过因为服务器的“记忆能力”实在是太差,服务器有时会在响应头里添加多个 Set-Cookie,存储多个“key=value”。但浏览器这边发送时不需要用多个 Cookie 字段,只要在一行里用“;”隔开就行。

image-20220920072141964

​ 从这张图中我们也能够看到,Cookie 是由浏览器负责存储的,而不是服务器。如果你换个浏览器,新的浏览器里没有服务器对应的 Cookie,服务器也就认不出来了,只能再走一遍 Set-Cookie 流程。

(3)Cookie 的属性

​ Cookie 就是服务器委托浏览器存储在客户端里的一些数据,而这些数据通常都会记录用户的关键识别信息。所以,就需要在“key=value”外再用一些手段来保护,防止外泄或窃取,这些手段就是 Cookie 的属性。

​ **Cookie 的生存周期:**也就是它的有效期,让它只能在一段时间内可用,一旦超过这个期限浏览器就认为是 Cookie 失效,在存储里删除,也不会发送给服务器。Cookie 的有效期可以使用 Expires 和 Max-Age 两个属性来设置。“Expires”俗称“过期时间”,用的是绝对时间点,可以理解为“截止日期”(deadline)。“Max-Age”用的是相对时间,单位是秒,浏览器用收到报文的时间点再加上 Max-Age,就可以得到失效的绝对时间。Expires 和 Max-Age 可以同时出现,两者的失效时间可以一致,也可以不一致,但浏览器会优先采用 Max-Age 计算失效期。

​ **Cookie 的作用域:**让浏览器仅发送给特定的服务器和 URI,避免被其他网站盗用。作用域的设置比较简单,“Domain”和“Path”指定了 Cookie 所属的域名和路径,浏览器在发送 Cookie 前会从 URI 中提取出 host 和 path 部分,对比 Cookie 的属性。如果不满足条件,就不会在请求头里发送 Cookie。

(4)Cookie 的安全性

​ 写过前端的同学一定知道,在 JS 脚本里可以用 document.cookie 来读写 Cookie 数据,这就带来了安全隐患,有可能会导致“跨站脚本”(XSS)攻击窃取数据。

​ **HttpOnly属性:**会告诉浏览器,此 Cookie 只能通过浏览器 HTTP 协议传输,禁止其他方式访问,浏览器的 JS 引擎就会禁用 document.cookie 等一切相关的 API,脚本攻击也就无从谈起了。

SameSite属性:可以防范“跨站请求伪造”(XSRF)攻击,设置成“SameSite=Strict”可以严格限定 Cookie 不能随着跳转链接跨站发送,而“SameSite=Lax”则略宽松一点,允许 GET/HEAD 等安全方法,但禁止 POST 跨站发送。

​ **Secure属性:**表示这个 Cookie 仅能用 HTTPS 协议加密传输,明文的HTTP 协议会禁止发送。但 Cookie 本身不是加密的,浏览器里还是以明文的形式存在。

(5)Cookie 的应用

​ **身份识别:**Cookie 最基本的一个用途,保存用户的登录信息,你用账号和密码登录网站,登录成功后网服务器就会发给浏览器一个Cookie,之后访问网站,浏览器都会自动把身份 Cookie 发给服务器,服务器就能知道你的身份,实现“状态保持”。

​ **广告跟踪:**你上网的时候,广告商网站会给你加上 Cookie ,你上其他的网站的时候,别的广告就能用 Cookie读出你的身份,然后做行为分析,再推给你广告。如果广告商势力很大,广告到处都是,那么就比较“恐怖”了,无论你走到哪里它都会通过 Cookie 认出你来,实现广告“精准打击”。为了防止滥用 Cookie 搜集用户隐私,互联网组织相继提出了 DNT(Do Not Track)和P3P(Platform for Privacy Preferences Project),但实际作用不大。

(6)Chrome 开发者工具

​ Chrome 开发者工具是查看 Cookie 的有力工具,在“Network-Cookies”里可以看到单个页面 Cookie 的各种属性,另一个“Application”面板里则能够方便地看到全站的所有Cookie。

image-20220920094608806

image-20220920094626739

6、缓存控制

​ 缓存(Cache)是计算机领域里的一个重要概念,是优化系统性能的利器。由于链路漫长,网络时延不可控,浏览器使用 HTTP 获取资源的成本较高。缓存起来,下次再请求的时候尽可能地复用。这样,就可以避免多次请求 - 应答的通信成本,节约网络带宽,也可以加快响应速度。

​ 基于“请求 - 应答”模式的特点,可以大致分为客户端缓存和服务器端缓存。

(1)服务器的缓存控制

​ 整个流程翻译成 HTTP 就是:

  1. 浏览器发现缓存无数据,于是发送请求,向服务器获取资源;

  2. 服务器响应请求,返回资源,同时标记资源的有效期;

  3. 浏览器缓存资源,等待下次重用。

image-20220920160806336

​ 服务器标记资源有效期使用的头字段是“Cache-Control”,里面的值“max-age=30”就是资源的有效时间,相当于告诉浏览器,这个页面只能缓存 30 秒,之后就算是过期,不能用。

​ 这里的 max-age 是“生存时间”(又叫“新鲜度”“缓存寿命”,类似 TTL,Time-To-Live),时间的计算起点是响应报文的创建时刻(即 Date 字段,也就是离开服务器的时刻),而不是客户端收到报文的时刻,也就是说包含了在链路传输过程中所有节点所停留的时间。比如,服务器设定“max-age=5”,但因为网络质量很糟糕,等浏览器收到响应报文已经过去了 4 秒,那么这个资源在客户端就最多能够再存 1 秒钟,之后就会失效。

​ “max-age”是 HTTP 缓存控制最常用的属性,此外在响应报文里还可以用其他的属性来更精确地指示浏览器应该如何使用缓存:

  • no_store:不允许缓存,用于某些变化非常频繁的数据,例如秒杀页面;
  • no_cache:它的字面含义容易与 no_store 搞混,实际的意思并不是不允许缓存,而是可以缓存,但在使用之前必须要去服务器验证是否过期,是否有最新的版本;
  • must-revalidate:又是一个和 no_cache 相似的词,它的意思是如果缓存不过期就可以继续使用,但过期了如果还想用就必须去服务器验证。

​ 缓存控制的流程图如下:

image-20220920163427902

(2)客户端的缓存控制

​ 其实不止服务器可以发“Cache-Control”头,浏览器也可以发“Cache-Control”,也就是说请求 - 应答的双方都可以用这个字段进行缓存控制,互相协商缓存的使用策略。

刷新按钮:浏览器会在请求头里加一个“Cache-Control: max-age=0”。所以浏览器就不会使用缓存,而是向服务器发请求。服务器看到 max-age=0,也就会用一个最新生成的报文回应浏览器。

Ctrl+F5 的强制刷新:它其实是发了一个“Cache-Control: no-cache”,含义和“max-age=0”基本一样,就看后台的服务器怎么理解,通常两者的效果是相同的。

​ **前进,后退:**你就会惊喜地发现“from disk cache”的字样,意思是没有发送网络请求,而是读取的磁盘上的缓存。在“前进”“后退”“跳转”这些重定向动作中浏览器不会“夹带私货”,只用最基本的请求头,没有“Cache-Control”,所以就会检查缓存,直接利用之前的资源,不再进行网络通信。

(3)条件请求

​ 浏览器可以用两个连续的请求组成“验证动作”:先是一个 HEAD,获取资源的修改时间等元信息,然后与缓存数据比较,如果没有改动就使用缓存,节省网络流量,否则就再发一个 GET 请求,获取最新的版本。

​ 但这样的两个请求网络成本太高了,所以 HTTP 协议就定义了一系列“If”开头的“条件请求”字段,专门用来检查验证资源是否过期,把两个请求才能完成的工作合并在一个请求里做。而且,验证的责任也交给服务器,浏览器只需“坐享其成”。

​ 条件请求一共有 5 个头字段,我们最常用的是“if-Modified-Since”和“If-None-Match”这两个。需要第一次的响应报文预先提供“Last-modified”和“ETag”,然后第二次请求时就可以带上缓存里的原值,验证资源是否是最新的。如果资源没有变,服务器就回应一个“304 Not Modified”,表示缓存依然有效,浏览器就可以更新一下有效期,然后放心大胆地使用缓存了。

image-20220920180615850

​ “Last-modified”很好理解,就是文件的最后修改时间。ETag 是“实体标签”(Entity Tag)的缩写,是资源的一个唯一标识,主要是用来解决修改时间无法准确区分文件变化的问题。比如,一个文件在一秒内修改了多次,但因为修改时间是秒级,所以这一秒内的新版本无法区分。再比如,一个文件定期更新,但有时会是同样的内容,实际上没有变化,用修改时间就会误以为发生了变化,传送给浏览器就会浪费带宽。使用 ETag 就可以精确地识别资源的变动情况,让浏览器能够更有效地利用缓存。

​ ETag 还有“强”“弱”之分。强 ETag 要求资源在字节级别必须完全相符,弱 ETag 在值前有个“W/”标记,只要求资源在语义上没有变化,但内部可能会有部分发生了改变(例如 HTML 里的标签顺序调整,或者多了几个空格)。

​ 条件请求里其他的三个头字段是“If-Unmodified-Since”“If-Match”和“If-Range”。

7、代理服务

​ HTTP 的“请求 - 应答”模型中只有两个互相通信的角色,分别是“请求方”浏览器(客户端)和“应答方”服务器。现在在这个模型里引入一个新的角色,那就是HTTP 代理。整体上来看,还是一个有顺序关系的链条,而且链条里相邻的两个角色仍然是简单的一对一通信,不会出现越级的情况。

image-20220920182819790

​ 链条的起点还是客户端(也就是浏览器),中间的角色被称为代理服务器(proxy server),链条的终点被称为源服务器(origin server),意思是数据的“源头”“起源”。

(1)代理服务

​ 代理服务,就是在客户端和服务器原本的通信链路中插入的一个中间环节,也是一台服务器,但提供的是“代理服务”。

​ 所谓的“代理服务”就是指服务本身不生产内容,而是处于中间位置转发上下游的请求和响应,具有双重身份:面向下游的用户时,表现为服务器,代表源服务器响应客户端的请求;而面向上游的源服务器时,又表现为客户端,代表客户端发送请求。

(2)代理的作用

​ 代理处在 HTTP 通信过程的中间位置,相应地就对上屏蔽了真实客户端,对下屏蔽了真实服务器,在这个中间层里就可以做很多的事情,为 HTTP 协议增加更多的灵活性,实现客户端和服务器的“双赢”。

​ 代理最基本的一个功能是负载均衡。因为在面向客户端时屏蔽了源服务器,客户端看到的只是代理服务器,源服务器究竟有多少台、是哪些 IP 地址都不知道。于是代理服务器就可以掌握请求分发的“大权”,决定由后面的哪台服务器来响应请求。

image-20220920183444068

​ 代理中常用的负载均衡算法你应该也有所耳闻吧,比如轮询、一致性哈希等等,这些算法的目标都是尽量把外部的流量合理地分散到多台源服务器,提高系统的整体资源利用率和性能。

​ 在负载均衡的同时,代理服务还可以执行更多的功能,比如:

  • 健康检查:使用“心跳”等机制监控后端服务器,发现有故障就及时“踢出”集群,保证服务高可用;
  • 安全防护:保护被代理的后端服务器,限制 IP 地址或流量,抵御网络攻击和过载;
  • 加密卸载:对外网使用 SSL/TLS 加密通信认证,而在安全的内网不加密,消除加解密成本;
  • 数据过滤:拦截上下行的数据,任意指定策略修改请求或者响应;
  • 内容缓存:暂存、复用服务器响应。

(3)代理相关头字段

​ 代理服务器需要用字段“Via”标明代理的身份。Via 是一个通用字段,请求头或响应头里都可以出现。每当报文经过一个代理节点,代理服务器就会把自身的信息追加到字段的末尾,这样就可以知道报文究竟经过了多少个代理服务器才到达了目的地。

​ 例如下图中有两个代理:proxy1 和 proxy2,客户端发送请求会经过这两个代理,依次添加就是“Via: proxy1, proxy2”,等到服务器返回响应报文的时候就要反过来走,头字段就是“Via: proxy2, proxy1”。

image-20220920184046404

​ Via 字段只解决了客户端和源服务器判断是否存在代理的问题,还不能知道对方的真实信息。

​ 但服务器的 IP 地址应该是保密的,关系到企业的内网安全,所以一般不会让客户端知道。不过反过来,通常服务器需要知道客户端的真实 IP 地址,方便做访问控制、用户画像、统计分析。

​ 可惜的是 HTTP 标准里并没有为此定义头字段,但已经出现了很多“事实上的标准”,最常用的两个头字段是“X-Forwarded-For”和“X-Real-IP”。

​ **X-Forwarded-For:**的字面意思是“为谁而转发”,形式上和“Via”差不多,也是每经过一个代理节点就会在字段里追加一个信息。但“Via”追加的是代理主机名(或者域名),而“X-Forwarded-For”追加的是请求方的 IP 地址。所以,在字段里最左边的 IP地址就客户端的地址。

​ **X-Real-IP:**是另一种获取客户端真实 IP 的手段,它的作用很简单,就是记录客户端 IP地址,没有中间的代理信息,相当于是“X-Forwarded-For”的简化版。如果客户端和源服务器之间只有一个代理,那么这两个字段的值就是相同的。

​ 我们的实验环境实现了一个反向代理,访问“www.chrono.com/21-1”,它会转而访…

image-20220920190709264

​ 单从浏览器的页面上很难看出代理做了哪些工作,因为代理的转发都在后台不可见,所以我把这个过程用 Wireshark 抓了一个包:

image-20220920190735837

从抓包里就可以清晰地看出代理与客户端、源服务器的通信过程:

  1. 客户端 55061 先用三次握手连接到代理的 80 端口,然后发送 GET 请求;

  2. 代理不直接生产内容,所以就代表客户端,用 55063 端口连接到源服务器,也是三次握手;

  3. 代理成功连接源服务器后,发出了一个 HTTP/1.0 的 GET 请求;

  4. 因为 HTTP/1.0 默认是短连接,所以源服务器发送响应报文后立即用四次挥手关闭连接;

  5. 代理拿到响应报文后再发回给客户端,完成了一次代理服务。

​ 在这个实验中,你可以看到除了“X-Forwarded-For”和“X-Real-IP”,还出现了两个字段:“X-Forwarded-Host”和“X-Forwarded-Proto”,它们的作用与“X-Real-IP”类似,只记录客户端的信息,分别是客户端请求的原始域名和原始协议名。

(4)代理协议

​ 有了“X-Forwarded-For”等头字段,源服务器就可以拿到准确的客户端信息了。但对于代理服务器来说它并不是一个最佳的解决方案。

​ 因为通过“X-Forwarded-For”操作代理信息必须要解析 HTTP 报文头,这对于代理来说成本比较高,原本只需要简单地转发消息就好,而现在却必须要费力解析数据再修改数据,会降低代理的转发性能。

​ 另一个问题是“X-Forwarded-For”等头必须要修改原始报文,而有些情况下是不允许甚至不可能的(比如使用 HTTPS 通信被加密)。

​ 所以就出现了一个专门的“代理协议”(The PROXY protocol),它由知名的代理软件HAProxy 所定义,也是一个“事实标准”,被广泛采用(注意并不是 RFC)。

​ “代理协议”有 v1 和 v2 两个版本,v1 和 HTTP 差不多,也是明文,而 v2 是二进制格式。今天只介绍比较好理解的 v1,它在 HTTP 报文前增加了一行 ASCII 码文本,相当于又多了一个头。

​ 这一行文本其实非常简单,开头必须是“PROXY”五个大写字母,然后是“TCP4”或者“TCP6”,表示客户端的 IP 地址类型,再后面是请求方地址、应答方地址、请求方端口号、应答方端口号,最后用一个回车换行(\r\n)结束。

​ 例如下面的这个例子,在 GET 请求行前多出了 PROXY 信息行,客户端的真实 IP 地址是“1.1.1.1”,端口号是 55555。

PROXY TCP4 1.1.1.1 2.2.2.2 55555 80\r\n
GET / HTTP/1.1\r\n
Host: www.xxx.com\r\n
\r\n

​ 服务器看到这样的报文,只要解析第一行就可以拿到客户端地址,不需要再去理会后面的HTTP 数据,省了很多事情。不过代理协议并不支持“X-Forwarded-For”的链式地址形式,所以拿到客户端地址后再如何处理就需要代理服务器与后端自行约定。

8、缓存代理

​ 缓存代理=缓存控制+代理服务,也就是支持缓存控制的代理服务。

​ 之前谈到缓存时,主要讲了客户端(浏览器)上的缓存控制,它能够减少响应时间、节约带宽,提升客户端的用户体验。

​ 但 HTTP 传输链路上,不只是客户端有缓存,服务器上的缓存也是非常有价值的,可以让请求不必走完整个后续处理流程,“就近”获得响应结果。

​ 特别是对于那些“读多写少”的数据,例如突发热点新闻、爆款商品的详情页,一秒钟内可能有成千上万次的请求。即使仅仅缓存数秒钟,也能够把巨大的访问流量挡在外面,让RPS(request per second)降低好几个数量级,减轻应用服务器的并发压力,对性能的改善是非常显著的。

​ HTTP 的服务器缓存功能主要由代理服务器来实现(即缓存代理),而源服务器系统内部虽然也经常有各种缓存(如 Memcache、Redis、Varnish 等),但与 HTTP 没有太多关系,所以这里暂且不说。

(1)缓存代理服务

​ 在没有缓存的时候,代理服务器每次都是直接转发客户端和服务器的报文,中间不会存储任何数据,只有最简单的中转功能。

image-20220920191928596

​ 加入了缓存后就不一样了。代理服务收到源服务器发来的响应数据后需要做两件事。第一个当然是把报文转发给客户端,而第二个就是把报文存入自己的 Cache 里。下一次再有相同的请求,代理服务器就可以直接发送 304 或者缓存数据,不必再从源服务器那里获取。这样就降低了客户端的等待时间,同时节约了源服务器的网络带宽。

​ 在 HTTP 的缓存体系中,缓存代理的身份十分特殊,它“既是客户端,又是服务器”,同时也“既不是客户端,又不是服务器”。所以它即可以用客户端的缓存控制策略也可以用服务器端的缓存控制策略,它可以同时使用各种“Cache-Control”属性。

​ 但缓存代理也“即不是客户端又不是服务器”,因为它只是一个数据的“中转站”,并不是真正的数据消费者和生产者,所以还需要有一些新的“Cache-Control”属性来对它做特别的约束。

(2)源服务器的缓存控制

​ 前面介绍了 4 种服务器端的“Cache-Control”属性:max-age、no_store、no_cache 和 must-revalidate,这 4 种缓存属性可以约束客户端,也可以约束代理。

​ 但客户端和代理是不一样的,客户端的缓存只是用户自己使用,而代理的缓存可能会为非常多的客户端提供服务。所以,需要对它的缓存再多一些限制条件。

​ 首先,我们要区分客户端上的缓存和代理上的缓存,可以使用两个新属性“private”和“public”。

  • **private:**表示缓存只能在客户端保存,是用户“私有”的,不能放在代理上与别人共享。
  • **public:**表示缓存完全开放,谁都可以存,谁都可以用。

​ 比如你登录论坛,返回的响应报文里用“Set-Cookie”添加了论坛 ID,这就属于私人数据,不能存在代理上。不然,别人访问代理获取了被缓存的响应就麻烦了。

​ 其次,缓存失效后的重新验证也要区分开(即使用条件请求“Lastmodified”和“ETag”),“must-revalidate”是只要过期就必须回源服务器验证,而新的“proxy-revalidate”只要求代理的缓存过期后必须验证,客户端不必回源,只验证到代理这个环节就行了。

​ 再次,缓存的生存时间可以使用新的“s-maxage”(s 是 share 的意思),只限定在代理上能够存多久,而客户端仍然使用“max_age”。

​ 还有一个代理专用的属性“no-transform”。代理有时候会对缓存下来的数据做一些优化,比如把图片生成 png、webp 等几种格式,方便今后的请求处理,而“no-transform”就会禁止这样做,不许“偷偷摸摸搞小动作”。

​ 下面的流程图是完整的服务器端缓存控制策略,可以同时控制客户端和代理:

image-20220920193636832

​ 源服务器在设置完“Cache-Control”后必须要为报文加上“Last-modified”或“ETag”字段。否则,客户端和代理后面就无法使用条件请求来验证缓存是否有效,也就不会有 304 缓存重定向。

(3)客户端的缓存控制

​ 客户端在 HTTP 缓存体系里要面对的是代理和源服务器,如下图:

image-20220920194012002

​ max-age、no_store、no_cache 这三个属性在前面已经介绍过了,它们也是同样作用于代理和源服务器。

​ 关于缓存的生存时间,多了两个新属性“max-stale”和“min-fresh”。

  • **max-stale:**意思是如果代理上的缓存过期了也可以接受,但不能过期太多,超过 x 秒也会不要。
  • **min-fresh:**意思是缓存必须有效,而且必须在 x 秒后依然有效。

​ 比如,草莓上贴着标签“max-age=5”,现在已经在冰柜里存了 7 天。如果有请求“max-stale=2”,意思是过期两天也能接受,所以刚好能卖出去。但要是“min-fresh=1”,这是绝对不允许过期的,就不会买走。这时如果有另外一个菠萝是“max-age=10”,那么“7+1<10”,在一天之后还是新鲜的,所以就能卖出去。

  • **only-if-cached:**表示只接受代理缓存的数据,不接受源服务器的响应。如果代理上没有缓存或者缓存过期,就应该给客户端返回一个504(Gateway Timeout)。

(4)其他问题

**Vary:**同一个请求,经过内容协商后可能会有不同的字符集、编码、浏览器等版本。比如,“Vary: Accept-Encoding”“Vary: User-Agent”,缓存代理必须要存储这些不同的版本。当再收到相同的请求时,代理就读取缓存里的“Vary”,对比请求头里相应的“ Accept-Encoding”“User-Agent”等字段,如果和上一个请求的完全匹配,比如都是“gzip”“Chrome”,就表示版本一致,可以返回缓存的数据。

**Purge:**就是“缓存清理”,它对于代理也是非常重要的功能,过期的数据应该及时淘汰,避免占用空间;源站的资源有更新,需要删除旧版本,主动换成最新版(即刷新);有时候会缓存了一些本不该存储的信息,例如网络谣言或者危险链接,必须尽快把它们删除。清理缓存的方法有很多,比较常用的一种做法是使用自定义请求方法“PURGE”,发给代理服务器,要求删除 URI 对应的缓存数据。

四、安全

1、TLS是什么

(1)为什么要有HTTPS

​ 简单的回答是“因为 HTTP 不安全”。由于 HTTP 天生“明文”的特点,整个传输过程完全透明,任何人都能够在链路中截获、修改或者伪造请求 / 响应报文,数据不具有可信性。

​ 比如,前几讲中说过的“代理服务”。它作为 HTTP 通信的中间人,在数据上下行的时候可以添加或删除部分头字段,也可以使用黑白名单过滤 body 里的关键字,甚至直接发送虚假的请求、响应,而浏览器和源服务器都没有办法判断报文的真伪。

​ 这对于网络购物、网上银行、证券交易等需要高度信任的应用场景来说是非常致命的。如果没有基本的安全保护,使用互联网进行各种电子商务、电子政务就根本无从谈起。

​ 对于安全性要求不那么高的新闻、视频、搜索等网站来说,由于互联网上的恶意用户、恶意代理越来越多,也很容易遭到“流量劫持”的攻击,在页面里强行嵌入广告,或者分流用户,导致各种利益损失。

​ 对于你我这样的普通网民来说,HTTP 不安全的隐患就更大了,上网的记录会被轻易截获,网站是否真实也无法验证,黑客可以伪装成银行网站,盗取真实姓名、密码、银行卡等敏感信息,威胁人身安全和财产安全。

​ 总的来说,今天的互联网已经不再是早期的“田园牧歌”时代,而是进入了“黑暗森林”状态。上网的时候必须步步为营、处处小心,否则就会被不知道埋伏在哪里的黑客所“猎杀”。

(2)什么是安全

​ 通常认为,如果通信过程具备了四个特性,就可以认为是“安全”的,这四个特性是:机密性、完整性,身份认证和不可否认

  • 机密性(Secrecy/Confidentiality)是指对数据的“保密”,只能由可信的人访问,对其他人是不可见的“秘密”,简单来说就是不能让不相关的人看到不该看的东西。
  • 完整性(Integrity,也叫一致性)是指数据在传输过程中没有被窜改,不多也不少,“完完整整”地保持着原状。
  • 身份认证(Authentication)是指确认对方的真实身份,也就是“证明你真的是你”,保证消息只能发送给可信的人。
  • 不可否认(Non-repudiation/Undeniable),也叫不可抵赖,意思是不能否认已经发生过的行为,不能“说话不算数”“耍赖皮”。

(3)什么是HTTPS

​ HTTPS为 HTTP 增加了四大安全特性。HTTPS 其实是一个“非常简单”的协议,RFC 文档很小,只有短短的 7 页,里面规定了新的协议名“https”,默认端口号 443,至于其他的什么请求 - 应答模式、报文结构、请求方法、URI、头字段、连接管理等等都完全沿用 HTTP,没有任何新的东西。

​ HTTPS 把 HTTP 下层的传输协议由 TCP/IP 换成了SSL/TLS,由“HTTP over TCP/IP”变成了“HTTP over SSL/TLS”,让 HTTP 运行在了安全的 SSL/TLS 协议上,收发报文不再使用 Socket API,而是调用专门的安全接口。

image-20220921135041581

​ 所以说,HTTPS 本身并没有什么特别,全是靠下层的SSL/TLS。只要学会了 SSL/TLS,HTTPS 自然就懂了。

(4)SSL/TLS

​ SSL 即安全套接层(Secure Sockets Layer),在 OSI 模型中处于第 5 层(会话层),由网景公司于 1994 年发明,有 v2 和 v3 两个版本,而 v1 因为有严重的缺陷从未公开过。

​ SSL 发展到 v3 时已经证明了它自身是一个非常好的安全通信协议,于是互联网工程组 IETF在 1999 年把它改名为 TLS(传输层安全,Transport Layer Security),正式标准化,版本号从 1.0 重新算起,所以 TLS1.0 实际上就是 SSLv3.1。

​ 到今天 TLS 已经发展出了三个版本,分别是 2006 年的 1.1、2008 年的 1.2 和去年(2018)的 1.3,每个新版本都紧跟密码学的发展和互联网的现状,持续强化安全和性能,已经成为了信息安全领域中的权威标准。

​ 目前应用的最广泛的 TLS 是 1.2,而之前的协议(TLS1.1/1.0、SSLv3/v2)都已经被认为是不安全的,各大浏览器即将在 2020 年左右停止支持,所以接下来的讲解都针对的是TLS1.2。

​ TLS 由记录协议、握手协议、警告协议、变更密码规范协议、扩展协议等几个子协议组成,综合使用了对称加密、非对称加密、身份认证等许多密码学前沿技术。

​ 浏览器和服务器在使用 TLS 建立连接时需要选择一组恰当的加密算法来实现安全通信,这些算法的组合被称为“密码套件”(cipher suite,也叫加密套件)。

		TLS 的密码套件命名非常规范,格式很固定。基本的形式是“密钥交换算法 + 签名算法 + 对称加密算法 + 摘要算法”,比如ECDHE-RSA-AES256-GCM-SHA384的意思就是:“握手时使用 ECDHE 算法进行密钥交换,用 RSA 签名和身份认证,握手后的通信使用AES 对称算法,密钥长度 256 位,分组模式是 GCM,摘要算法 SHA384 用于消息认证和产生随机数。”

(5)OpenSSL

​ OpenSSL,它是一个著名的开源密码学程序库和工具包,几乎支持所有公开的加密算法和协议,已经成为了事实上的标准,许多应用软件都会使用它作为底层库来实现 TLS 功能,包括常用的 Web 服务器 Apache、Nginx 等。

​ OpenSSL 是从另一个开源库 SSLeay 发展出来的,曾经考虑命名为“OpenTLS”,但当时(1998 年)TLS 还未正式确立,而 SSL 早已广为人知,所以最终使用了“OpenSSL”的名字。

​ 由于 OpenSSL 是开源的,所以它还有一些代码分支,比如 Google 的 BoringSSL、OpenBSD 的 LibreSSL,这些分支在 OpenSSL 的基础上删除了一些老旧代码,也增加了一些新特性,虽然背后有“大金主”,但离取代 OpenSSL 还差得很远。

2、对称加密与非对称加密

​ 实现机密性最常用的手段是“加密”(encrypt),就是把消息用某种方式转换成谁也看不懂的乱码,只有掌握特殊“钥匙”的人才能再转换出原始文本。

​ 这里的“钥匙”就叫做“密钥”(key),加密前的消息叫“明文”(plain text/clear text),加密后的乱码叫“密文”(cipher text),使用密钥还原明文的过程叫“解密”(decrypt),是加密的反操作,加密解密的操作过程就是“加密算法”。

​ 所有的加密算法都是公开的,任何人都可以去分析研究,而算法使用的“密钥”则必须保密。

​ 由于 HTTPS、TLS 都运行在计算机上,所以“密钥”就是一长串的数字,但约定俗成的度量单位是“位”(bit),而不是“字节”(byte)。比如,说密钥长度是 128,就是 16字节的二进制串,密钥长度 1024,就是 128 字节的二进制串。

​ 按照密钥的使用方式,加密可以分为两大类:对称加密和非对称加密

(1)对称加密

​ “对称加密”很好理解,就是指加密和解密时使用的密钥都是同一个,是“对称”的。只要保证了密钥的安全,那整个通信过程就可以说具有了机密性。

​ 举个例子,你想要登录某网站,只要事先和它约定好使用一个对称密码,通信过程中传输的全是用密钥加密后的密文,只有你和网站才能解密。黑客即使能够窃听,看到的也只是乱码,因为没有密钥无法解出明文,所以就实现了机密性。

image-20220921142921686

​ TLS 里有非常多的对称加密算法可供选择,比如 RC4、DES、3DES、AES、ChaCha20等,但前三种算法都被认为是不安全的,通常都禁止使用,目前常用的只有 AES 和ChaCha20。

​ AES 的意思是“高级加密标准”(Advanced Encryption Standard),密钥长度可以是128、192 或 256。它是 DES 算法的替代者,安全强度很高,性能也很好,而且有的硬件还会做特殊优化,所以非常流行,是应用最广泛的对称加密算法。

​ ChaCha20 是 Google 设计的另一种加密算法,密钥长度固定为 256 位,纯软件运行性能要超过 AES,曾经在移动客户端上比较流行,但 ARMv8 之后也加入了 AES 硬件优化,所以现在不再具有明显的优势,但仍然算得上是一个不错算法。

(2)加密分组模式

​ 对称算法还有一个“分组模式”的概念,它可以让算法用固定长度的密钥加密任意长度的明文,把小秘密(即密钥)转化为大秘密(即密文)。

​ 最早有 ECB、CBC、CFB、OFB 等几种分组模式,但都陆续被发现有安全漏洞,所以现在基本都不怎么用了。最新的分组模式被称为 AEAD(Authenticated Encryption with Associated Data),在加密的同时增加了认证的功能,常用的是 GCM、CCM 和Poly1305。

​ 把上面这些组合起来,就可以得到 TLS 密码套件中定义的对称加密算法。

​ 比如,AES128-GCM,意思是密钥长度为 128 位的 AES 算法,使用的分组模式是 GCM;ChaCha20-Poly1305 的意思是 ChaCha20 算法,使用的分组模式是 Poly1305。

(3)非对称加密

​ 对称加密看上去好像完美地实现了机密性,但其中有一个很大的问题:如何把密钥安全地传递给对方,术语叫“密钥交换”。

​ 因为在对称加密算法中只要持有密钥就可以解密。如果你和网站约定的密钥在传递途中被黑客窃取,那他就可以在之后随意解密收发的数据,通信过程也就没有机密性可言了。

​ 所以,就出现了非对称加密(也叫公钥加密算法)。它有两个密钥,一个叫“公钥”(public key),一个叫“私钥”(private key)。两个密钥是不同的,“不对称”,公钥可以公开给任何人使用,而私钥必须严格保密。

​ 公钥和私钥有个特别的“单向”性,虽然都可以用来加密解密,但公钥加密后只能用私钥解密,反过来,私钥加密后也只能用公钥解密。

​ 非对称加密可以解决“密钥交换”的问题。网站秘密保管私钥,在网上任意分发公钥,你想要登录网站只要用公钥加密就行了,密文只能由私钥持有者才能解密。而黑客因为没有私钥,所以就无法破解密文。

image-20220921143948654

​ 非对称加密算法的设计要比对称算法难得多,在 TLS 里只有很少的几种,比如 DH、DSA、RSA、ECC 等。

​ RSA 可能是其中最著名的一个,几乎可以说是非对称加密的代名词,它的安全性基于“整数分解”的数学难题,使用两个超大素数的乘积作为生成密钥的材料,想要从公钥推算出私钥是非常困难的。

​ 10 年前 RSA 密钥的推荐长度是 1024,但随着计算机运算能力的提高,现在 1024 已经不安全,普遍认为至少要 2048 位。

​ ECC(Elliptic Curve Cryptography)是非对称加密里的“后起之秀”,它基于“椭圆曲线离散对数”的数学难题,使用特定的曲线方程和基点生成公钥和私钥,子算法 ECDHE 用于密钥交换,ECDSA 用于数字签名。

​ 目前比较常用的两个曲线是 P-256(secp256r1,在 OpenSSL 称为 prime256v1)和x25519。P-256 是 NIST(美国国家标准技术研究所)和 NSA(美国国家安全局)推荐使用的曲线,而 x25519 被认为是最安全、最快速的曲线。

​ ECC 名字里的“椭圆”经常会引起误解,其实它的曲线并不是椭圆形,只是因为方程很类似计算椭圆周长的公式,实际的形状更像抛物线,比如下面的图就展示了两个简单的椭圆曲线。

image-20220921144252131

​ 比起 RSA,ECC 在安全强度和性能上都有明显的优势。160 位的 ECC 相当于 1024 位的RSA,而 224 位的 ECC 则相当于 2048 位的 RSA。因为密钥短,所以相应的计算量、消耗的内存和带宽也就少,加密解密的性能就上去了,对于现在的移动互联网非常有吸引力。

(4)混合加密

​ 虽然非对称加密没有“密钥交换”的问题,但因为它们都是基于复杂的数学难题,运算速度很慢,即使是 ECC 也要比 AES 差上好几个数量级。如果仅用非对称加密,虽然保证了安全,但通信速度有如乌龟、蜗牛,实用性就变成了零。

​ 对比了 AES 和 RSA 这两种算法的性能,下面列出了一次测试的结果:

aes_128_cbc enc/dec 1000 times : 0.97ms, 13.11MB/s
rsa_1024 enc/dec 1000 times : 138.59ms, 93.80KB/s
rsa_1024/aes ratio = 143.17
rsa_2048 enc/dec 1000 times : 840.35ms, 15.47KB/s
rsa_2048/aes ratio = 868.13

​ 可以看到,RSA 的运算速度是非常慢的,2048 位的加解密大约是 15KB/S(微秒或毫秒级),而 AES128 则是 13MB/S(纳秒级),差了几百倍。

​ 那么,是不是能够把对称加密和非对称加密结合起来呢,两者互相取长补短,即能高效地加密解密,又能安全地密钥交换。这就是现在 TLS 里使用的混合加密方式,其实说穿了也很简单:

​ 在通信刚开始的时候使用非对称算法,比如 RSA、ECDHE,首先解决密钥交换的问题。

​ 然后用随机数产生对称算法使用的“会话密钥”(session key),再用公钥加密。因为会话密钥很短,通常只有 16 字节或 32 字节,所以慢一点也无所谓。

​ 对方拿到密文后用私钥解密,取出会话密钥。这样,双方就实现了对称密钥的安全交换,后续就不再使用非对称加密,全都使用对称加密。

image-20220921145649426

​ 这样混合加密就解决了对称加密算法的密钥交换问题,而且安全和性能兼顾,完美地实现了机密性。

3、数字签名和证书

​ 黑客虽然拿不到会话密钥,无法破解密文,但可以通过窃听收集到足够多的密文,再尝试着修改、重组后发给网站。因为没有完整性保证,服务器只能“照单全收”,然后他就可以通过服务器的响应获取进一步的线索,最终就会破解出明文。

​ 另外,黑客也可以伪造身份发布公钥。如果你拿到了假的公钥,混合加密就完全失效了。你以为自己是在和“某宝”通信,实际上网线的另一端却是黑客,银行卡号、密码等敏感信息就在“安全”的通信过程中被窃取了。

​ 所以,在机密性的基础上还必须加上完整性、身份认证等特性,才能实现真正的安全。

(1)摘要算法

​ 实现完整性的手段主要是摘要算法(Digest Algorithm),也就是常说的散列函数、哈希函数(Hash Function)。

​ 你可以把摘要算法近似地理解成一种特殊的压缩算法,它能够把任意长度的数据“压缩”成固定长度、而且独一无二的“摘要”字符串,就好像是给这段数据生成了一个数字“指纹”。

​ 换一个角度,也可以把摘要算法理解成特殊的“单向”加密算法,它只有算法,没有密钥,加密后的数据无法解密,不能从摘要逆推出原文。

image-20220921150703788

​ 摘要算法实际上是把数据从一个“大空间”映射到了“小空间”,所以就存在“冲突”(collision,也叫碰撞)的可能性,就如同现实中的指纹一样,可能会有两份不同的原文对应相同的摘要。好的摘要算法必须能够“抵抗冲突”,让这种可能性尽量地小。

​ 因为摘要算法对输入具有“单向性”和“雪崩效应”,输入的微小不同会导致输出的剧烈变化,所以也被 TLS 用来生成伪随机数(PRF,pseudo random function)。

​ 你一定在日常工作中听过、或者用过 MD5(Message-Digest 5)、SHA-1(Secure Hash Algorithm 1),它们就是最常用的两个摘要算法,能够生成 16 字节和 20 字节长度的数字摘要。但这两个算法的安全强度比较低,不够安全,在 TLS 里已经被禁止使用了。

​ 目前 TLS 推荐使用的是 SHA-1 的后继者:SHA-2。SHA-2 实际上是一系列摘要算法的统称,总共有 6 种,常用的有 SHA224、SHA256、SHA384,分别能够生成 28 字节、32 字节、48 字节的摘要。

(2)完整性

​ 摘要算法保证了“数字摘要”和原文是完全等价的。所以,我们只要在原文后附上它的摘要,就能够保证数据的完整性。

​ 比如,你发了条消息:“转账 1000 元”,然后再加上一个 SHA-2 的摘要。网站收到后也计算一下消息的摘要,把这两份“指纹”做个对比,如果一致,就说明消息是完整可信的,没有被修改。

​ 如果黑客在中间哪怕改动了一个标点符号,摘要也会完全不同,网站计算比对就会发现消息被窜改,是不可信的。

​ 不过摘要算法不具有机密性,如果明文传输,那么黑客可以修改消息后把摘要也一起改了,网站还是鉴别不出完整性。所以,真正的完整性必须要建立在机密性之上,在混合加密系统里用会话密钥加密消息和摘要,这样黑客无法得知明文,也就没有办法动手脚了。这有个术语,叫哈希消息认证码(HMAC)

image-20220921153123132

(3)数字签名

​ 加密算法结合摘要算法,我们的通信过程可以说是比较安全了。但这里还有漏洞,就是通信的两个端点(endpoint)。

​ 就像一开始所说的,黑客可以伪装成网站来窃取信息。而反过来,他也可以伪装成你,向网站发送支付、转账等消息,网站没有办法确认你的身份,钱可能就这么被偷走了。

​ 使用私钥再加上摘要算法,就能够实现“数字签名”,同时实现“身份认证”和“不可否认”。数字签名的原理其实很简单,就是把公钥私钥的用法反过来,之前是公钥加密、私钥解密,现在是私钥加密、公钥解密。

​ 但又因为非对称加密效率太低,所以私钥只加密原文的摘要,这样运算量就小的多,而且得到的数字签名也很小,方便保管和传输。

​ 签名和公钥一样完全公开,任何人都可以获取。但这个签名只有用私钥对应的公钥才能解开,拿到摘要后,再比对原文验证完整性,就可以像签署文件一样证明消息确实是你发的。

image-20220921154514829

​ 刚才的这两个行为也有专用术语,叫做“签名”和“验签”。只要你和网站互相交换公钥,就可以用“签名”和“验签”来确认消息的真实性,因为私钥保密,黑客不能伪造签名,就能够保证通信双方的身份。

​ 比如,你用自己的私钥签名一个消息“我是小明”。网站收到后用你的公钥验签,确认身份没问题,于是也用它的私钥签名消息“我是某宝”。你收到后再用它的公钥验一下,也没问题,这样你和网站就都知道对方不是假冒的,后面就可以用混合加密进行安全通信了。

(4)数字证书和CA

​ 到现在,综合使用对称加密、非对称加密和摘要算法,我们已经实现了安全的四大特性,这里还有一个“公钥的信任”问题。因为谁都可以发布公钥,我们还缺少防止黑客伪造公钥的手段。

​ 我们可以用类似密钥交换的方法来解决公钥认证问题,用别的私钥来给公钥签名,显然,这又会陷入“无穷递归”。要终结这个“死循环”,就必须引入“外力”,找一个公认的可信第三方。

​ 这个“第三方”就是我们常说的CA(Certificate Authority,证书认证机构)。它就像网络世界里的公安局、教育部、公证中心,具有极高的可信度,由它来给各个公钥签名,用自身的信誉来保证公钥无法伪造,是可信的。

​ CA 对公钥的签名认证也是有格式的,不是简单地把公钥绑定在持有者身份上就完事了,还要包含序列号、用途、颁发者、有效时间等等,把这些打成一个包再签名,完整地证明公钥关联的各种信息,形成“数字证书”(Certificate)。

​ 知名的 CA 全世界就那么几家,比如 DigiCert、VeriSign、Entrust、Let’s Encrypt 等,它们签发的证书分 DV、OV、EV 三种,区别在于可信程度。

​ DV 是最低的,只是域名级别的可信,背后是谁不知道。EV 是最高的,经过了法律和审计的严格核查,可以证明网站拥有者的身份(在浏览器地址栏会显示出公司的名字,例如Apple、GitHub 的网站)。

​ CA 怎么证明自己呢,这还是信任链的问题。小一点的 CA 可以让大 CA 签名认证,但链条的最后,也就是Root CA,就只能自己证明自己了,这个就叫“自签名证书”(Self-Signed Certificate)或者“根证书”(Root Certificate)。你必须相信,否则整个证书信任链就走不下去了。

image-20220921160738485

​ 有了这个证书体系,操作系统和浏览器都内置了各大 CA 的根证书,上网的时候只要服务器发过来它的证书,就可以验证证书里的签名,顺着证书链(Certificate Chain)一层层地验证,直到找到根证书,就能够确定证书是可信的,从而里面的公钥也是可信的。

​ 我们的实验环境里使用的证书是“野路子”的自签名证书(在 Linux 上用 OpenSSL 命令行签发),肯定是不会被浏览器所信任的,所以用 Chrome 访问时就会显示成红色,标记为不安全。但你只要把它安装进系统的根证书存储区里,让它作为信任链的根,就不会再有危险警告。

(5)证书体系的弱点

​ 证书体系(PKI,Public Key Infrastructure)虽然是目前整个网络世界的安全基础设施,但绝对的安全是不存在的,它也有弱点,还是关键的“信任”二字。

​ 如果 CA 失误或者被欺骗,签发了错误的证书,虽然证书是真的,可它代表的网站却是假的。还有一种更危险的情况,CA 被黑客攻陷,或者 CA 有恶意,因为它(即根证书)是信任的源头,整个信任链里的所有证书也就都不可信了。

​ 这两种事情并不是“耸人听闻”,都曾经实际出现过。所以,需要再给证书体系打上一些补丁。针对第一种,开发出了 CRL(证书吊销列表,Certificate revocation list)和 OCSP(在线证书状态协议,Online Certificate Status Protocol),及时废止有问题的证书。对于第二种,因为涉及的证书太多,就只能操作系统或者浏览器从根上“下狠手”了,撤销对 CA 的信任,列入“黑名单”,这样它颁发的所有证书就都会被认为是不安全的。

4、TLS1.2连接过程解析

(1)HTTPS建立连接

​ 当你在浏览器地址栏里键入“https”开头的 URI,再按下回车,浏览器首先要从 URI 里提取出协议名和域名。因为协议名是“https”,所以浏览器就知道了端口号是默认的 443,它再用 DNS 解析域名,得到目标的 IP 地址,然后就可以使用三次握手与网站建立 TCP 连接了。

​ 在 HTTP 协议里,建立连接后,浏览器会立即发送请求报文。但现在是 HTTPS 协议,它需要再用另外一个“握手”过程,在 TCP 上建立安全连接,之后才是收发 HTTP 报文。这个“握手”过程与 TCP 有些类似,是 HTTPS 和 TLS 协议里最重要、最核心的部分。

(2)TLS协议的组成

​ TLS 包含几个子协议,你也可以理解为它是由几个不同职责的模块组成,比较常用的有记录协议、警报协议、握手协议、变更密码规范协议等。

  • 记录协议(Record Protocol)规定了 TLS 收发数据的基本单位:记录(record)。它有点像是 TCP 里的 segment,所有的其他子协议都需要通过记录协议发出。但多个记录数据可以在一个 TCP 包里一次性发出,也并不需要像 TCP 那样返回 ACK。
  • 警报协议(Alert Protocol)的职责是向对方发出警报信息,有点像是 HTTP 协议里的状态码。比如,protocol_version 就是不支持旧版本,bad_certificate 就是证书有问题,收到警报后另一方可以选择继续,也可以立即终止连接。
  • 握手协议(Handshake Protocol)是 TLS 里最复杂的子协议,要比 TCP 的 SYN/ACK 复杂的多,浏览器和服务器会在握手过程中协商 TLS 版本号、随机数、密码套件等信息,然后交换证书和密钥参数,最终双方协商得到会话密钥,用于后续的混合加密系统。
  • 变更密码规范协议(Change Cipher Spec Protocol),它非常简单,就是一个“通知”,告诉对方,后续的数据都将使用加密保护。那么反过来,在它之前,数据都是明文的。

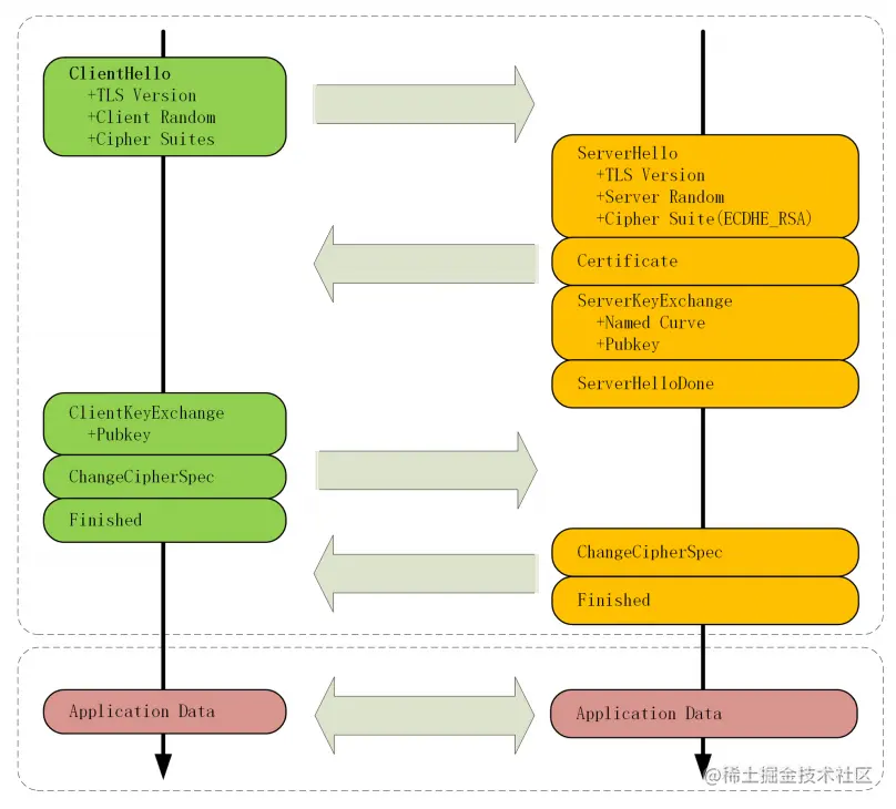
​ 下面的这张图简要地描述了 TLS 的握手过程,其中每一个“框”都是一个记录,多个记录组合成一个 TCP 包发送。所以,最多经过两次消息往返(4 个消息)就可以完成握手,然后就可以在安全的通信环境里发送 HTTP 报文,实现 HTTPS 协议。

image-20220921164740969

(3)ECDHE握手过程

​ 刚才你看到的是握手过程的简要图,我又画了一个详细图,下面我就用这个图来仔细剖析 TLS 的握手过程。

image-20220921165038251

​ 在 TCP 建立连接之后,浏览器会首先发一个“Client Hello”消息,也就是跟服务器“打招呼”。里面有客户端的版本号、支持的密码套件,还有一个随机数(Client Random),用于后续生成会话密钥。这个的意思就是:“我这边有这些这些信息,你看看哪些是能用的,关键的随机数可得留着。”

Handshake Protocol: Client Hello
Version: TLS 1.2 (0x0303)
Random: 1cbf803321fd2623408dfe…
Cipher Suites (17 suites)
Cipher Suite: TLS_ECDHE_RSA_WITH_AES_128_GCM_SHA256 (0xc02f)
Cipher Suite: TLS_ECDHE_RSA_WITH_AES_256_GCM_SHA384 (0xc030)

​ 服务器收到“Client Hello”后,会返回一个“Server Hello”消息。把版本号对一下,也给出一个随机数(Server Random),然后从客户端的列表里选一个作为本次通信使用的密码套件,在这里它选择了“TLS_ECDHE_RSA_WITH_AES_256_GCM_SHA384”。

Handshake Protocol: Server Hello
Version: TLS 1.2 (0x0303)
Random: 0e6320f21bae50842e96…
Cipher Suite: TLS_ECDHE_RSA_WITH_AES_256_GCM_SHA384 (0xc030)

​ 这个的意思就是:“版本号对上了,可以加密,你的密码套件挺多,我选一个最合适的吧,用椭圆曲线加 RSA、AES、SHA384。我也给你一个随机数,你也得留着。”

​ 然后,服务器为了证明自己的身份,就把证书也发给了客户端(Server Certificate)。

​ 接下来是一个关键的操作,因为服务器选择了 ECDHE 算法,所以它会在证书后发送“Server Key Exchange”消息,里面是椭圆曲线的公钥(Server Params),用来实现密钥交换算法,再加上自己的私钥签名认证。

Handshake Protocol: Server Key Exchange
EC Diffie-Hellman Server Params
Curve Type: named_curve (0x03)
Named Curve: x25519 (0x001d)
Pubkey: 3b39deaf00217894e...
Signature Algorithm: rsa_pkcs1_sha512 (0x0601)
Signature: 37141adac38ea4...

​ 这相当于说:“刚才我选的密码套件有点复杂,所以再给你个算法的参数,和刚才的随机数一样有用,别丢了。为了防止别人冒充,我又盖了个章。”

​ 这样第一个消息往返就结束了(两个 TCP 包),结果是客户端和服务器通过明文共享了三个信息:Client Random、Server Random 和 Server Params

​ 客户端这时也拿到了服务器的证书,开始走证书链逐级验证,确认证书的真实性,再用证书公钥验证签名,就确认了服务器的身份:“刚才跟我打招呼的不是骗子,可以接着往下走。”

​ 然后,客户端按照密码套件的要求,也生成一个椭圆曲线的公钥(Client Params),用“Client Key Exchange”消息发给服务器。

Handshake Protocol: Client Key Exchange
EC Diffie-Hellman Client Params
Pubkey: 8c674d0e08dc27b5eaa…

​ 现在客户端和服务器手里都拿到了密钥交换算法的两个参数(Client Params、Server Params),就用 ECDHE 算法一阵算,算出了一个新的东西,叫“Pre-Master”,其实也是一个随机数。算法可以保证即使黑客截获了之前的参数,也是绝对算不出这个随机数的。

​ 现在客户端和服务器手里有了三个随机数:Client Random、Server Random 和 Pre-Master。用这三个作为原始材料,就可以生成用于加密会 话的主密钥,叫“Master Secret”。而黑客因为拿不到“Pre-Master”,所以也就得不到主密钥。

​ 这就必须说 TLS 的设计者考虑得非常周到了,他们不信任客户端或服务器伪随机数的可靠性,为了保证真正的“完全随机”“不可预测”,把三个不可靠的随机数混合起来,那么“随机”的程度就非常高了,足够让黑客难以猜测。

​ “Master Secret”究竟是怎么算出来的吧,贴一下 RFC 里的公式:

master_secret = PRF(pre_master_secret, "master secret",
ClientHello.random + ServerHello.random)

​ 这里的“PRF”就是伪随机数函数,它基于密码套件里的最后一个参数,比如这次的SHA384,通过摘要算法来再一次强化“Master Secret”的随机性。

​ 主密钥有 48 字节,但它也不是最终用于通信的会话密钥,还会再用 PRF 扩展出更多的密钥,比如客户端发送用的会话密钥(client_write_key)、服务器发送用的会话密钥(server_write_key)等等,避免只用一个密钥带来的安全隐患。

​ 有了主密钥和派生的会话密钥,握手就快结束了。客户端发一个“Change Cipher Spec”,然后再发一个“Finished”消息,把之前所有发送的数据做个摘要,再加密一下,让服务器做个验证。

​ 意思就是告诉服务器:“后面都改用对称算法加密通信了啊,用的就是打招呼时说的AES,加密对不对还得你测一下。”

​ 服务器也是同样的操作,发“Change Cipher Spec”和“Finished”消息,双方都验证加密解密 OK,握手正式结束,后面就收发被加密的 HTTP 请求和响应了。

(4)RSA握手过程

​ 主流的 TLS 握手过程,这与传统的握手有两点不同。

​ 第一个,使用 ECDHE 实现密钥交换,而不是 RSA,所以会在服务器端发出“Server Key Exchange”消息。

​ 第二个,因为使用了 ECDHE,客户端可以不用等到服务器发回“Finished”确认握手完毕,立即就发出 HTTP 报文,省去了一个消息往返的时间浪费。这个叫“TLS False Start”,意思就是“抢跑”,和“TCP Fast Open”有点像,都是不等连接完全建立就提前发应用数据,提高传输的效率。

image-20220921171053976

​ 大体的流程没有变,只是“Pre-Master”不再需要用算法生成,而是客户端直接生成随机数,然后用服务器的公钥加密,通过“Client Key Exchange”消息发给服务器。服务器再用私钥解密,这样双方也实现了共享三个随机数,就可以生成主密钥。

(5)双向认证

​ 不过上面说的是“单向认证”握手过程,只认证了服务器的身份,而没有认证客户端的身份。这是因为通常单向认证通过后已经建立了安全通信,用账号、密码等简单的手段就能够确认用户的真实身份。

​ 但为了防止账号、密码被盗,有的时候(比如网上银行)还会使用 U 盾给用户颁发客户端证书,实现“双向认证”,这样会更加安全。

​ 双向认证的流程也没有太多变化,只是在“Server Hello Done”之后,“Client Key Exchange”之前,客户端要发送“Client Certificate”消息,服务器收到后也把证书链走一遍,验证客户端的身份。

5、TLS1.3特性解析

​ TLS1.2 已经是 10多年前(2008 年)的“老”协议了,虽然历经考验,但毕竟“岁月不饶人”,在安全、性能等方面已经跟不上如今的互联网了。

​ 于是经过四年、近 30 个草案的反复打磨,TLS1.3 终于在2018 年“粉墨登场”,再次确立了信息安全领域的新标准。

​ TLS1.3 的三个主要改进目标:兼容安全与性能

(1)最大化兼容性

​ 由于 1.1、1.2 等协议已经出现了很多年,很多应用软件、中间代理(官方称为“MiddleBox”)只认老的记录协议格式,更新改造很困难,甚至是不可行(设备僵化)。

​ 为了保证这些被广泛部署的“老设备”能够继续使用,避免新协议带来的“冲击”,TLS1.3 不得不做出妥协,保持现有的记录格式不变,通过“伪装”来实现兼容,使得TLS1.3 看上去“像是”TLS1.2。

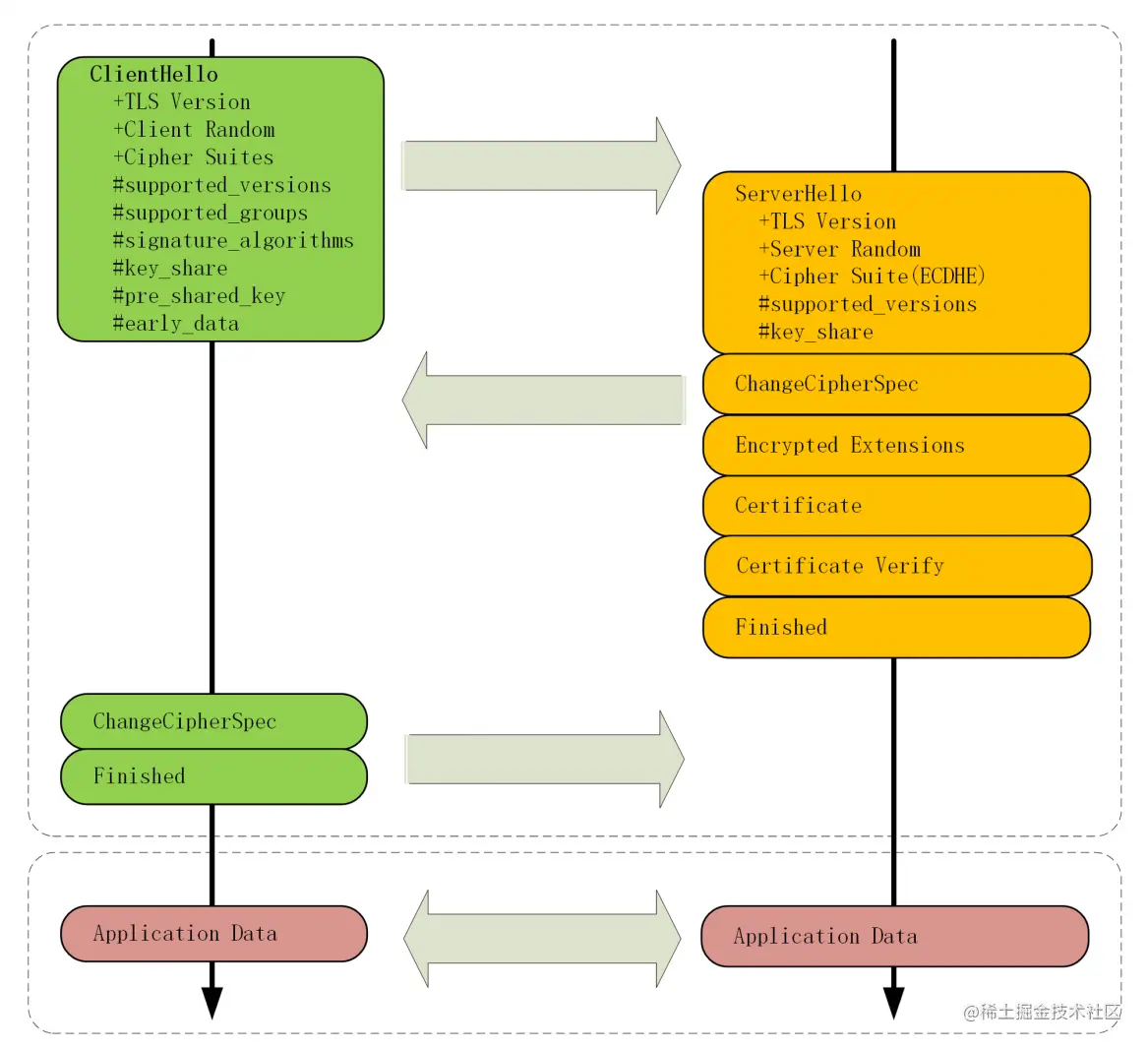
​ 这要用到一个新的扩展协议(Extension Protocol),它有点“补充条款”的意思,通过在记录末尾添加一系列的“扩展字段”来增加新的功能,老版本的 TLS 不认识它可以直接忽略,这就实现了“后向兼容”。

​ 在记录头的 Version 字段被兼容性“固定”的情况下,只要是 TLS1.3 协议,握手的“Hello”消息后面就必须有“supported_versions”扩展,它标记了 TLS 的版本号,使用它就能区分新旧协议。

Handshake Protocol: Client Hello
Version: TLS 1.2 (0x0303)
Extension: supported_versions (len=11)
Supported Version: TLS 1.3 (0x0304)
Supported Version: TLS 1.2 (0x0303)

​ TLS1.3 利用扩展实现了许多重要的功能,比如“supported_groups”“key_share”“signature_algorithms”“server_name”等

(2)强化安全

​ TLS1.2 在十来年的应用中获得了许多宝贵的经验,陆续发现了很多的漏洞和加密算法的弱点,所以 TLS1.3 就在协议里修补了这些不安全因素。

  • 伪随机数函数由 PRF 升级为 HKDF(HMAC-based Extract-and-Expand Key
  • Derivation Function);
  • 明确禁止在记录协议里使用压缩;
  • 废除了 RC4、DES 对称加密算法;
  • 废除了 ECB、CBC 等传统分组模式;
  • 废除了 MD5、SHA1、SHA-224 摘要算法;
  • 废除了 RSA、DH 密钥交换算法和许多命名曲线。

​ 经过这一番“减肥瘦身”之后,TLS1.3 里只保留了 AES、ChaCha20 对称加密算法,分组模式只能用 AEAD 的 GCM、CCM 和 Poly1305,摘要算法只能用 SHA256、SHA384,密钥交换算法只有 ECDHE 和 DHE,椭圆曲线也被“砍”到只剩 P-256 和 x25519 等 5种。

​ 算法精简后带来了一个意料之中的好处:原来众多的算法、参数组合导致密码套件非常复杂,难以选择,而现在的 TLS1.3 里只有 5 个套件,无论是客户端还是服务器都不会再犯“选择困难症”了。

image-20220922070606429

​ 这里还要特别说一下废除 RSA 和 DH 密钥交换算法的原因。浏览器默认会使用 ECDHE 而不是 RSA 做密钥交换,这是因为它不具有“前向安全”(Forward Secrecy)。

​ 假设有这么一个很有耐心的黑客,一直在长期收集混合加密系统收发的所有报文。如果加密系统使用服务器证书里的 RSA 做密钥交换,一旦私钥泄露或被破解(使用社会工程学或者巨型计算机),那么黑客就能够使用私钥解密出之前所有报文的“Pre-Master”,再算出会话密钥,破解所有密文。

​ 而 ECDHE 算法在每次握手时都会生成一对临时的公钥和私钥,每次通信的密钥对都是不同的,也就是“一次一密”,即使黑客花大力气破解了这一次的会话密钥,也只是这次通信被攻击,之前的历史消息不会受到影响,仍然是安全的。

(3)提升性能

​ HTTPS 建立连接时除了要做 TCP 握手,还要做 TLS 握手,在 1.2 中会多花两个消息往返(2-RTT),可能导致几十毫秒甚至上百毫秒的延迟,在移动网络中延迟还会更严重。

​ 现在因为密码套件大幅度简化,也就没有必要再像以前那样走复杂的协商流程了。TLS1.3压缩了以前的“Hello”协商过程,删除了“Key Exchange”消息,把握手时间减少到了“1-RTT”,效率提高了一倍。

​ 其实具体的做法还是利用了扩展。客户端在“Client Hello”消息里直接用“supported_groups”带上支持的曲线,比如 P-256、x25519,用“key_share”带上曲线对应的客户端公钥参数,用“signature_algorithms”带上签名算法。

​ 服务器收到后在这些扩展里选定一个曲线和参数,再用“key_share”扩展返回服务器这边的公钥参数,就实现了双方的密钥交换,后面的流程就和 1.2 基本一样了。

image-20220922074723484

​ 除了标准的“1-RTT”握手,TLS1.3 还引入了“0-RTT”握手,用“pre_shared_key”和“early_data”扩展,在 TCP 连接后立即就建立安全连接发送加密消息。

(4)握手分析

image-20220922074908904

​ 在 TCP 建立连接之后,浏览器首先还是发一个“Client Hello”。因为 1.3 的消息兼容 1.2,所以开头的版本号、支持的密码套件和随机数(Client Random)结构都是一样的(不过这时的随机数是 32 个字节)。

image-20220922075028474

​ 注意“Client Hello”里的扩展,“supported_versions”表示这是TLS1.3,“supported_groups”是支持的曲线,“key_share”是曲线对应的参数。

​ 服务器收到“Client Hello”同样返回“Server Hello”消息,还是要给出一个**随机数(Server Random)**和选定密码套件。

image-20220922075219465

​ 表面上看和 TLS1.2 是一样的,重点是后面的扩展。“supported_versions”里确认使用的是 TLS1.3,然后在“key_share”扩展带上曲线和对应的公钥参数。

​ 这时只交换了两条消息,客户端和服务器就拿到了四个共享信息:Client RandomServer RandomClient ParamsServer Params,两边就可以各自用 ECDHE 算出“Pre-Master”,再用 HKDF 生成主密钥“Master Secret”,效率比 TLS1.2 提高了一大截。

​ 在算出主密钥后,服务器立刻发出“Change Cipher Spec”消息,比 TLS1.2 提早进入加密通信,后面的证书等就都是加密的了,减少了握手时的明文信息泄露。

​ 这里 TLS1.3 还有一个安全强化措施,多了个“Certificate Verify”消息,用服务器的私钥把前面的曲线、套件、参数等握手数据加了签名,作用和“Finished”消息差不多。但由于是私钥签名,所以强化了身份认证和和防窜改。

​ 这两个“Hello”消息之后,客户端验证服务器证书,再发“Finished”消息,就正式完成了握手,开始收发 HTTP 报文。