报告链接:tecdat.cn/?p=28903
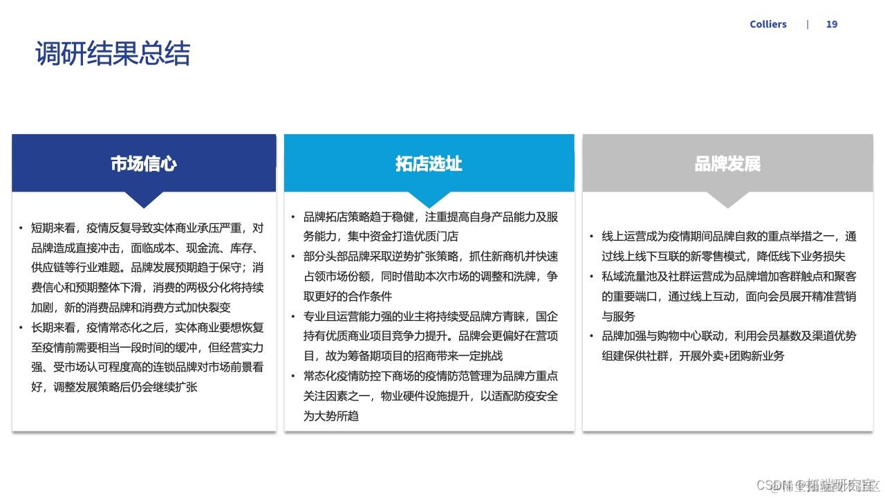
本次调研意在了解受访品牌在常态化疫情防控下的拓店选址趋势、物业选择偏好,以及门店运营策略变化。
在存量时代和疫情常态化的背景下,未来商业将继续精细化运营和数字化管理领域精进,而品牌也将在精品和创新方向发力,业主方只有更好地理解品牌未来的拓店策略和运营模式变化趋势,才能做到知己知彼,与品牌共同抓住机遇实现双赢。
本次调研意在了解受访品牌在常态化疫情防控下的拓店选址趋势、物业选择偏好,以及门店运营策略变化。
在存量时代和疫情常态化的背景下,未来商业将继续精细化运营和数字化管理领域精进,而品牌也将在精品和创新方向发力,业主方只有更好地理解品牌未来的拓店策略和运营模式变化趋势,才能做到知己知彼,与品牌共同抓住机遇实现双赢。