EG1164,同步整流升压芯片,4-600V高压大电流方案,24V10A,48V5A

615 阅读1分钟
  1. 特性

 升压同步整流方案,支持高压大电流方案

 外接一个电容可设置工作频率(

0-300KHz)

 2 脚 EN 外部电阻可灵活调整启动、关闭电压

 UVLO 欠压锁定功能:

 Vcc 引脚端的开启电压 3.65V

 Vcc 引脚端的关闭电压 3.6V

 逐周限流控制

 封装形式:SOP16

  1. 描述

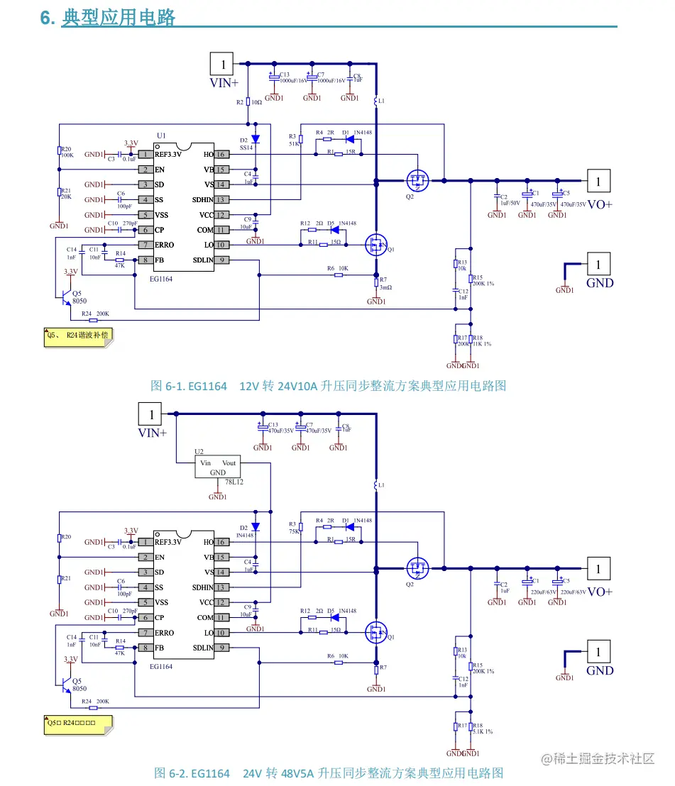
EG1164 是一款高压大电流升压型同步整流 DC-DC 电源管理芯片,内部集成基准电源、振荡器、误差放大器、逐周限流控制、半桥驱动等功能,非常适合高压大电流场合应用,配合外部高压 MOS 管最高能支持600V 电源电压输出。

  1. 应用领域

 电池供电设备

 电动自行车转换器

 高压模拟/数字系统

 工业控制系统

 电信电源系统

 便携式移动设备

 逆变器系统

image.png

image.png