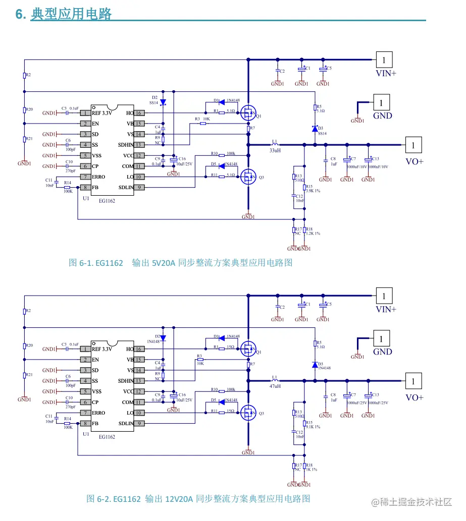
EG1162,4-600V同步整流降压芯片,外置MOS,支持高压大电流,5V20A

646 阅读1分钟
  1. 特性

 降压同步整流方案,支持高压大电流方案。

 外接一个电容可设置工作频率(

0-300KHz)

 2 脚 EN 外部电阻可灵活调整启动、关闭电压

 UVLO 欠压锁定功能:

 Vcc 引脚端的开启电压 4.6V

 Vcc 引脚端的关闭电压 3.8V

 逐周限流控制

 输出短路打嗝保护

 封装形式:SOP16

  1. 描述

EG1162 是一款高压大电流降压型同步整流 DC-DC 电源管理芯片,内部集成基准电源、振荡器、误差放 大器、限流保护、短路保护、半桥驱动等功能,非常适合大电流场合应用,尤其 5V 输出场合。

  1. 应用领域

 LED 屏

 电动自行车转换器

 高压模拟/数字系统

 工业控制系统

 电信电源系统

 以太网 POE

 便携式移动设备

 逆变器系统

image.png

image.png

image.png