【React基础】 => [03] 生命周期&render props模式&高阶组件&原理揭秘

83 阅读6分钟

组件生命周期(★★★)

目标

  • 说出组件生命周期对应的钩子函数
  • 钩子函数调用的时机

概述

意义:组件的生命周期有助于理解组件的运行方式,完成更复杂的组件功能、分析组件错误原因等

组件的生命周期: 组件从被创建到挂载到页面中运行,再到组件不在时卸载的过程

生命周期的每个阶段总是伴随着一些方法调用,这些方法就是生命周期的钩子函数

构造函数的作用:为开发人员在不同阶段操作组件提供了实际

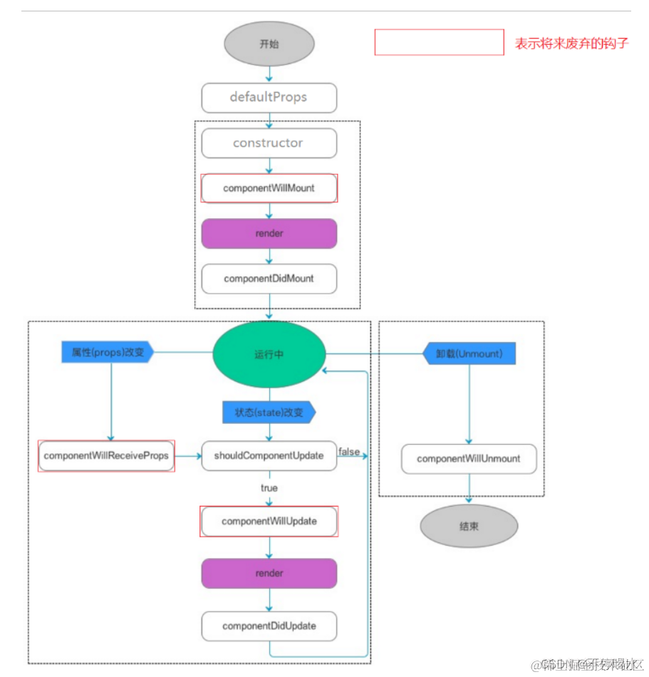
生命周期阶段

[外链图片转存失败,源站可能有防盗链机制,建议将图片保存下来直接上传(img-lW3kjgQm-1664257636163)(images/生命周期.png)]

创建时(挂载阶段)

  • 执行时机:组件创建时(页面加载时)
  • 执行顺序

在这里插入图片描述

更新时

执行时机:setState()、 forceUpdate()、 组件接收到新的props

说明:以上三者任意一种变化,组件就会重新渲染

执行顺序:

在这里插入图片描述

卸载时

执行时机:组件从页面中消失

作用:用来做清理操作

在这里插入图片描述

不常用的钩子函数

旧版的生命周期钩子函数

在这里插入图片描述

新版完整生命会走棋钩子函数

在这里插入图片描述

getDerivedStateFromProps()
  • getDerivedStateFromProps 会在调用 render 方法之前调用,并且在初始挂载及后续更新时都会被调用。它应返回一个对象来更新 state,如果返回 null 则不更新任何内容
  • 不管原因是什么,都会在每次渲染前触发此方法
shouldComponentUpdate()
  • 根据 shouldComponentUpdate() 的返回值,判断 React 组件的输出是否受当前 state 或 props 更改的影响。默认行为是 state 每次发生变化组件都会重新渲染
  • 当 props 或 state 发生变化时,shouldComponentUpdate() 会在渲染执行之前被调用。返回值默认为 true
getSnapshotBeforeUpdate()
  • getSnapshotBeforeUpdate() 在最近一次渲染输出(提交到 DOM 节点)之前调用。它使得组件能在发生更改之前从 DOM 中捕获一些信息(例如,滚动位置)。此生命周期的任何返回值将作为参数传递给 componentDidUpdate()
  • 此用法并不常见,但它可能出现在 UI 处理中,如需要以特殊方式处理滚动位置的聊天线程等

render-props模式 (★★★)

目标

  • 知道render-props模式有什么作用
  • 能够说出render-props的使用步骤

React组件复用概述

  • 思考:如果两个组件中的部分功能相似或相同,该如何处理?

  • 处理方式:复用相似的功能

  • 复用什么?

    • state
    • 操作state的方法
  • 两种方式:

    • render props模式
    • 高阶组件(HOC)
  • 注意: 这两种方式不是新的API,而是利用React自身特点的编码技巧,演化而成的固定模式

思路分析

  • 思路:将要复用的state和操作state的方法封装到一个组件中

  • 如何拿到该组件中复用的state

    • 在使用组件时,添加一个值为函数的prop,通过函数参数来获取

在这里插入图片描述

  • 如何渲染到任意的UI

    • 使用该函数的返回值作为要渲染的UI内容

在这里插入图片描述

使用步骤

  • 创建Mouse组件,在组件中提供复用的逻辑代码
  • 将要复用的状态作为 props.render(state)方法的参数,暴露到组件外部
  • 使用props.render() 的返回值作为要渲染的内容

在这里插入图片描述

示例demo
class Mouse extends React.Component {
    // 鼠标位置状态
    state = {
        x: 0,
        y: 0
    }

    // 监听鼠标移动事件
    componentDidMount(){
        window.addEventListener('mousemove',this.handleMouseMove)
    }
    handleMouseMove = e => {
        this.setState({
            x: e.clientX,
            y: e.clientY
        })
    }
    render(){
        // 向外界提供当前子组件里面的数据
        return this.props.render(this.state)
    }
}
class App extends React.Component {
    render() {
        return (
            <div>
                App
                <Mouse render={mouse => {
                    return <p>X{mouse.x}Y{mouse.y}</p>
                }}/>
            </div>
        )
    }
}
ReactDOM.render(<App />,document.getElementById('root'))

children代替render属性

  • 注意:并不是该模式叫 render props就必须使用名为render的prop,实际上可以使用任意名称的prop
  • 把prop是一个函数并且告诉组件要渲染什么内容的技术叫做: render props模式
  • 推荐:使用childre代替render属性

在这里插入图片描述

优化代码

  • 推荐给render props模式添加props校验

在这里插入图片描述

高阶组件 (★★★)

目标

  • 知道高阶组件的作用
  • 能够说出高阶的使用步骤

概述

  • 目的:实现状态逻辑复用
  • 采用 包装模式
  • 手机:获取保护功能
  • 手机壳:提供保护功能
  • 高阶组件就相当于手机壳,通过包装组件,增强组件功能

在这里插入图片描述

思路分析

  • 高阶组件(HOC、Higher-Order Component) 是一个函数,接收要包装的组件,返回增强后的组件

在这里插入图片描述

  • 高阶组件内部创建了一个类组件,在这个类组件中提供复用的状态逻辑代码,通过prop将复用的状态传递给被包装组件WrappedComponent

在这里插入图片描述

使用步骤

  • 创建一个函数,名称约定以with开头
  • 指定函数参数,参数应该以大写字母开头
  • 在函数内部创建一个类组件,提供复用的状态逻辑代码,并返回
  • 在该组件中,渲染参数组件,同时将状态通过prop传递给参数组件
  • 调用该高阶组件,传入要增强的组件,通过返回值拿到增强后的组件,并将其渲染到页面

包装函数

// 定义一个函数,在函数内部创建一个相应类组件
function withMouse(WrappedComponent) {
    // 该组件提供复用状态逻辑
    class Mouse extends React.Component {
        state = {
            x: 0,
            y: 0
        }
        // 事件的处理函数
        handleMouseMove = (e) => {
            this.setState({
                x: e.clientX,
                y: e.clientY
            })
        }
        // 当组件挂载的时候进行事件绑定
        componentDidMount() {
            window.addEventListener('mousemove', this.handleMouseMove)
        }
        // 当组件移除时候解绑事件
        componentWillUnmount() {
            window.removeEventListener('mousemove', this.handleMouseMove)
        }
        render() {
            // 在render函数里面返回传递过来的组件,把当前组件的状态设置进去
            return <WrappedComponent {...this.state} />
        }
    }
    return Mouse
}

哪个组件需要加强,通过调用withMouse这个函数,然后把返回的值设置到父组件中即可

function Position(props) {
    return (
        <p>
            X:{props.x}
            Y:{props.y}
        </p>
    )
}
// 把position 组件来进行包装
let MousePosition = withMouse(Position)

class App extends React.Component {
    constructor(props) {
        super(props)
    }
    render() {
        return (
            <div>
                高阶组件
                <MousePosition></MousePosition>
            </div>
        )
    }
}

设置displayName

  • 使用高阶组件存在的问题:得到两个组件的名称相同
  • 原因:默认情况下,React使用组件名称作为displayName
  • 解决方式:为高阶组件设置displayName,便于调试时区分不同的组件
  • displayName的作用:用于设置调试信息(React Developer Tools信息)
  • 设置方式:

在这里插入图片描述

传递props

  • 问题:如果没有传递props,会导致props丢失问题
  • 解决方式: 渲染WrappedComponent时,将state和props一起传递给组件

在这里插入图片描述

小结

  • 组件通讯是构建React应用必不可少的一环
  • props的灵活性让组件更加强大
  • 状态提升是React组件的常用模式
  • 组件生命周期有助于理解组件的运行过程
  • 钩子函数让开发者可以在特定的时机执行某些功能
  • render props 模式和高阶组件都可以实现组件状态逻辑的复用
  • 组件极简模型: (state,props) => UI

React原理

目标

  • 能够知道setState()更新数据是异步的
  • 能够知道JSX语法的转化过程

setState()说明 (★★★)

更新数据

  • setState()更新数据是异步的
  • 注意:使用该语法,后面的setState不要依赖前面setState的值
  • 多次调用setState,只会触发一次render

推荐语法

  • 推荐:使用 setState((state,props) => {}) 语法
  • 参数state: 表示最新的state
  • 参数props: 表示最新的props

在这里插入图片描述

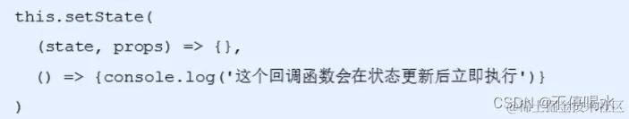
第二个参数

  • 场景:在状态更新(页面完成重新渲染)后立即执行某个操作
  • 语法:setState(update[,callback])

在这里插入图片描述

JSX语法的转化过程 (★★★)

  • JSX仅仅是createElement() 方法的语法糖(简化语法)
  • JSX语法被 @babel/preset-react 插件编译为createElement() 方法
  • React 元素: 是一个对象,用来描述你希望在屏幕上看到的内容

在这里插入图片描述