Sentinel源码2-核心类和工作原理

1,435 阅读6分钟

欢迎大家关注 github.com/hsfxuebao ,希望对大家有所帮助,要是觉得可以的话麻烦给点一下Star哈

1. 架构图解析

若要读懂Sentinel源码,则必须要搞明白官方给出的Sentinel的架构图:

image.png

Sentinel的核心骨架是ProcessorSlotChain。其将不同的 Slot 按照顺序串在一起(责任链模式),从而将不同的功能组合在一起(限流、降级、系统保护)。系统会为每个资源创建一套SlotChain

2. SPI机制

Sentinel槽链中各Slot的执行顺序是固定好的。但并不是绝对不能改变的。SentinelProcessorSlot 作为 SPI 接口进行扩展,使得 SlotChain 具备了扩展能力。用户可以自定义Slot并编排Slot 间的顺序。

image.png

Sentinel 提供多样化的 SPI 接口用于提供扩展的能力。开发者可以在用同一个 sentinel-core 的基础上自行扩展接口实现,从而可以方便地根据业务需求给 Sentinel 添加自定义的逻辑。目前 Sentinel 提供如下的扩展点:

  • 初始化过程扩展:提供 InitFunc SPI接口,可以添加自定义的一些初始化逻辑,如动态规则源注册等。
  • Slot/Slot Chain 扩展:用于给 Sentinel 功能链添加自定义的功能并自由编排。
  • 指标统计扩展(StatisticSlot Callback):用于扩展 StatisticSlot 指标统计相关的逻辑。
  • Transport 扩展:提供 CommandHandler、CommandCenter 等接口,用于对心跳发送、监控 API Server 进行扩展。
  • 集群流控扩展:可以方便地定制 token client/server 自定义实现,可参考对应文档
  • 日志扩展:用于自定义 record log Logger,可用于对接 slf4j 等标准日志实现。

image.png

3. Slot简介

在 Sentinel 里面,所有的资源都对应一个资源名称(resourceName),每次资源调用都会创建一个 Entry 对象。Entry 可以通过对主流框架的适配自动创建,也可以通过注解的方式或调用 SphU API 显式创建。Entry 创建的时候,同时也会创建一系列功能插槽(slot chain),这些插槽有不同的职责,例如:

  • NodeSelectorSlot 负责收集资源的路径,并将这些资源的调用路径,以树状结构存储起来,用于根据调用路径来限流降级;
  • ClusterBuilderSlot 则用于存储资源的统计信息以及调用者信息,例如该资源的 RT, QPS, thread count 等等,这些信息将用作为多维度限流,降级的依据;简单来说,就是用户构建ClusterNode。
  • StatisticSlot 则用于记录、统计不同纬度的 runtime 指标监控信息;
  • ParamFlowSlot 对应热点流控。
  • FlowSlot 则用于根据预设的限流规则以及前面 slot 统计的状态,来进行流量控制;
  • AuthoritySlot 则根据配置的黑白名单和调用来源信息,来做黑白名单控制;
  • DegradeSlot 则通过统计信息以及预设的规则,来做熔断降级;
  • SystemSlot 则通过系统的状态,例如 load1 等,来控制总的入口流量;

4. Context 和Entry简介

4.1 Context

Context 代表调用链路上下文,贯穿一次调用链路中的所有 Entry。Context 维持着入口节点(entranceNode)、本次调用链路的 curNode、调用来源(origin)等信息。Context 名称即为调用链路入口名称。

Context 维持的方式:通过 ThreadLocal 传递,只有在入口 enter 的时候生效。由于 Context 是通过 ThreadLocal 传递的,因此对于异步调用链路,线程切换的时候会丢掉 Context,因此需要手动通过 ContextUtil.runOnContext(context, f) 来变换 context。

Context是对资源操作的上下文,每个资源操作必须属于一个Context。如果代码中没有指定Context, 则会创建一个name为sentinel_default_context的默认Context。一个Context生命周期中可以包含多个 资源操作。Context生命周期中的最后一个资源在exit()时会清理该Conetxt,这也就意味着这个Context 生命周期结束了。

4.2 Entry

每一次资源调用都会创建一个 EntryEntry 包含了资源名、curNode(当前统计节点)、originNode(来源统计节点)等信息。

CtEntry 为普通的 Entry,在调用 SphU.entry(xxx) 的时候创建。特性:Linked entry within current context(内部维护着 parent 和 child

需要注意的一点:CtEntry 构造函数中会做调用链的变换,即将当前 Entry 接到传入 Context 的调用链路上(setUpEntryFor)。

资源调用结束时需要 entry.exit()。exit 操作会过一遍 slot chain exit,恢复调用栈,exit context 然后清空 entry 中的 context 防止重复调用。

4.3 案例

public void test() {
    // 创建一个来自于appA访问的Context,
    // entranceOne为Context的name
    ContextUtil.enter("entranceOne", "appA");
    // Entry就是一个资源操作对象
    Entry resource1 = null;
    Entry resource2 = null;
    try {
        // 获取资源resource1的entry
        resource1 = SphU.entry("resource1");
        // 代码能走到这里,说明当前对资源resource1的请求通过了流控
        // 对资源resource1的相关业务处理。。。

        // 获取资源resource2的entry
        resource2 = SphU.entry("resource2");
        // 代码能走到这里,说明当前对资源resource2的请求通过了流控
        // 对资源resource2的相关业务处理。。。
    } catch (BlockException e) {
        // 代码能走到这里,说明请求被限流,
        // 这里执行降级处理
    } finally {
        if (resource1 != null) {
            resource1.exit();
        }
        if (resource2 != null) {
            resource2.exit();
        }
    }
    // 释放Context
    ContextUtil.exit();

    // --------------------------------------------------------

    // 创建另一个来自于appA访问的Context,
    // entranceTwo为Context的name
    ContextUtil.enter("entranceTwo", "appA");
    // Entry就是一个资源操作对象
    Entry resource3 = null;
    try {
        // 获取资源resource2的entry
        resource2 = SphU.entry("resource2");
        // 代码能走到这里,说明当前对资源resource2的请求通过了流控
        // 对资源resource2的相关业务处理。。。


        // 获取资源resource3的entry
        resource3 = SphU.entry("resource3");
        // 代码能走到这里,说明当前对资源resource3的请求通过了流控
        // 对资源resource3的相关业务处理。。。

    } catch (BlockException e) {
        // 代码能走到这里,说明请求被限流,
        // 这里执行降级处理
    } finally {
        if (resource2 != null) {
            resource2.exit();
        }
        if (resource3 != null) {
            resource3.exit();
        }
    }
    // 释放Context
    ContextUtil.exit();
}

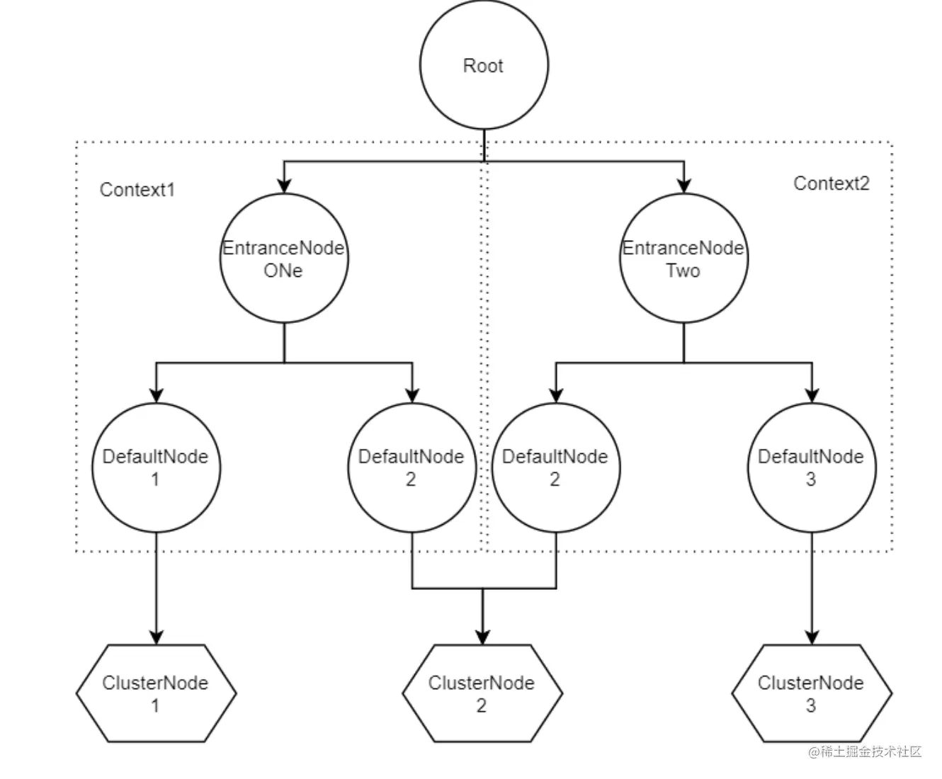
5. Node

我们以4.3 测试案例为例,Node节点间的关系为:

image.png Sentinel 里面的各种种类的统计节点:

  • Node: 用户完成数据统计的节点
  • StatisticNode:最为基础的统计节点,包含秒级和分钟级两个滑动窗口结构,用于完成数据统计
  • EntranceNode:入口节点,特殊的链路节点,对应某个 Context 入口的所有调用数据Constants.ROOT 节点也是入口节点。一个Context会有一个入口节点,用于统计当前Context的总体流量数 据
  • DefaultNode:链路节点,用于统计调用链路上某个资源的数据,维持树状结构。
  • ClusterNode:簇点,用于统计每个资源全局的数据(不区分调用链路),以及存放该资源的按来源区分的调用数据(类型为 StatisticNode)。特别地,Constants.ENTRY_NODE 节点用于统计全局的入口资源数据。

构建的时机:

  • EntranceNode 在 ContextUtil.enter(xxx) 的时候就创建了,然后塞到 Context 里面。
  • NodeSelectorSlot:根据 context 创建 DefaultNode,然后 set curNode to context。
  • ClusterBuilderSlot:首先根据 resourceName 创建 ClusterNode,并且 set clusterNode to defaultNode;然后再根据 origin 创建来源节点(类型为 StatisticNode),并且 set originNode to curEntry。

几种 Node 的维度(数目):

  • ClusterNode 的维度是 resource
  • DefaultNode 的维度是 resource * context,存在每个 NodeSelectorSlot 的 map 里面
  • EntranceNode 的维度是 context,存在 ContextUtil 类的 contextNameNodeMap 里面
  • 来源节点(类型为 StatisticNode)的维度是 resource * origin,存在每个 ClusterNode 的 originCountMap 里面

参考文章

Sentinel1.8.5源码github地址(注释)
Sentinel源码解析
Sentinel官网