EG1192L,100V,3A降压芯片,内置MOS带使能,适用电池保护板

285 阅读1分钟
  1. 特性

 通过使能脚关断实现零功耗

 宽电压输入范围 10V 至 100V

 最大输出电流 3A

 集成功率 MOS 管

 外围器件少

 输出短路保护

 温度保护

 逐周期限流

 输出电压灵活可靠

 ESOP8

  1. 描述

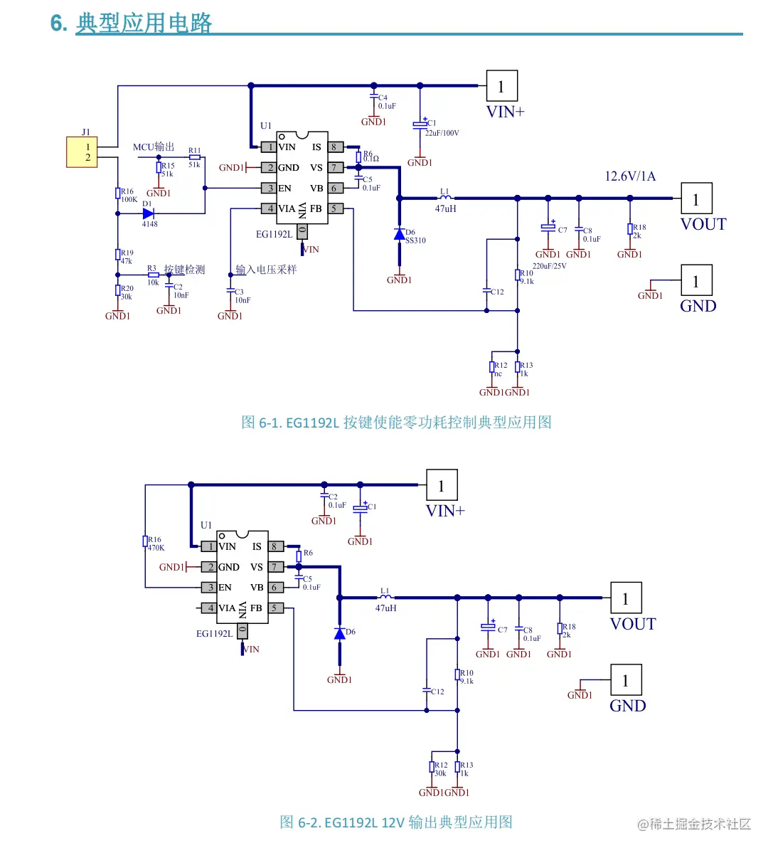
EG1192L 一款宽电压范围降压型 DC-DC 电源管理芯片,内部集成使能开关控制、基准电源、误差放大器、过热保护、限流保护、短路保护等功能,非常适合宽电压输入降压使用。

EG1192L 零功耗使能控制,可以大大节省外围器件,更加适合电池场合使用,具有很高的方案性价比。

  1. 应用领域

 扭扭车控制器

 快充电源

 电动车控制器

 逆变器系统

 工业控制系统

 平衡车控制器

image.png

image.png