EG1192H,120V 2A降压芯片,内置MOS带使能脚,适用于电池保护板

256 阅读1分钟
  1. 特性

 通过使能脚关断实现零功耗

 宽电压输入范围 10V 至 120V

 最大输出电流 1.5A

 集成功率 MOS 管

 外围器件少

 输出短路保护

 温度保护

 逐周期限流

 输出电压灵活可靠

 ESOP8

  1. 描述

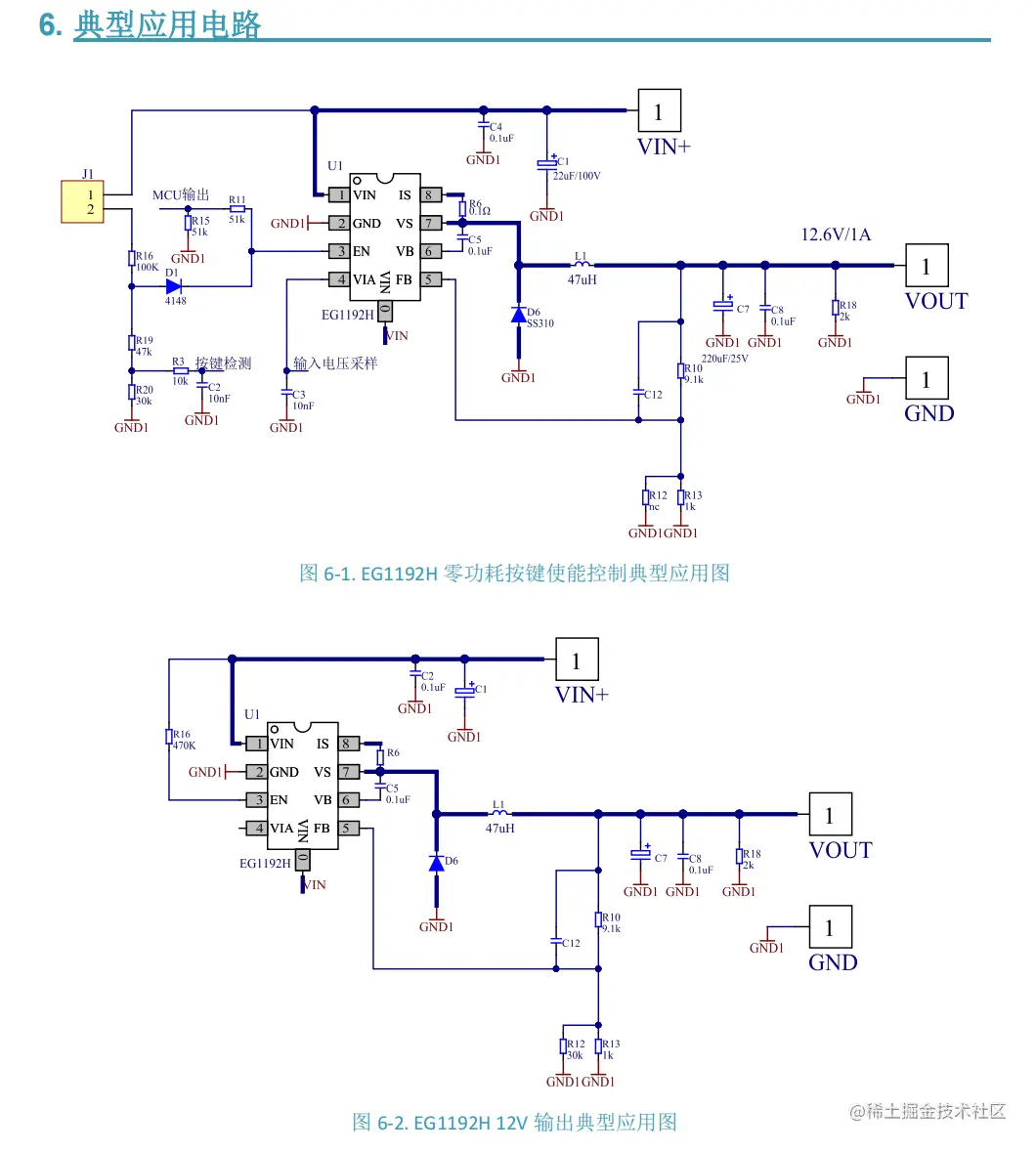
EG1192H 一款宽电压范围降压型 DC-DC 电源管理芯片,内部集成使能开关控制、基准电源、误差放大器、 过热保护、限流保护、短路保护等功能,非常适合宽电压输入降压使用。

EG1192H 零功耗使能控制,可以大大节省外围器件,更加适合电池场合使用,具有很高的方案性价比。

  1. 应用领域

 扭扭车控制器

 仪表电源

 快充电源

 电动车控制器

 逆变器系统

 工业控制系统

 平衡车控制器

image.png image.png