膜拜!程序员60K+高薪技术,阿里内部的DevOps学习图册

83 阅读4分钟

DevOps 的发展现状

目前,DevOps 处于高速增长的阶段。尤其是在大企业中,DevOps 受到了广泛的欢迎。根据 2019 年的调查发现,82% 的受访者已经接受了 DevOps,而前一年这一比例为 74%。

越大的企业,越喜欢 DevOps。包括 Adobe、Amazon、Apple、Airbnb、Ebay、Etsy、Facebook、LinkedIn、Netflix、NASA、Starbucks、Walmart、Sony 等公司,都在采用 DevOps。

在这里分享我前段时间拜访阿里时的一位架构师朋友给的DevOps参考文档,该文档将DevOps分为四个部分进行讲解——敏捷研发+代码管理+持续交付+解决方案,让我们来看看阿里内部作为参考的文档内容

阿里巴巴DevOps文化浅谈

首先我们简单看一下什么是 DevOps,这个词从何而来。我在这里把 DevOps发展历史分为三个阶段:诞生期、定义期和落地期。

  1. 火遍全球的DevOps到底是什么?
  2. 如何利用DevOps进行高效能研发?
  3. 阿里巴巴是怎样快速落地DevOps的?
  4. 如何享受DevOps红利,打造自己的精英交付团队?

敏捷研发

然而新技术、新业态的不断涌现,又使企业的业务变得越来越复杂,各个团队之间的协作也越来越困难,企业的研发效能呈现降低趋势。“期望”与“现实”之间产生了巨大的“Gap”,正是我们要努力的方向。这就是为什么我们要提升研发效能的根本原因。

  1. 业务驱动的精益敏捷实践
  2. 影响研发效能提升的三大问题
  3. 实现精益敏捷研发的四大步骤

代码管理

阿里巴巴自研代码管理平台技术解密

也许你会问:为什么阿里巴巴要重新做一套代码管理平台,继续用 GitLab 版本不是挺好的吗?

  1. 阿里巴巴为什么要自研代码管理平台?
  2. 阿里巴巴代码管理平台的整体策略
  3. 云效代码管理平台的核心能力
  4. 云效代码管理平台的系统架构
  5. 人工智能技术助力敏感信息监测
  6. 代码质量—饱受好评的P3C代码规约检测插件
  7. 代码质量—缺陷检测技术PRECFIX技术揭秘
  8. 代码安全—敏感信息检测SecretRadar
  9. 智能评审助力开发者提升研发效能

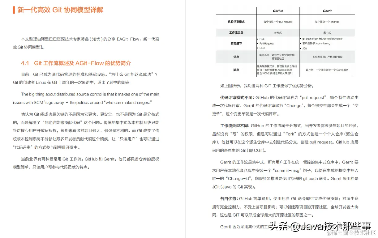
新一代高效Git协同模型详解

目前,Git 已成为源代码管理的标准和基础设施。“为什么 Git 能这么成功”?最关键的不是因为它更快、更安全,也不是因为 Git 是分布式的,而是解决了“到底谁能够贡献代码”这个问题

  1. Git工作流概述及AGit-Flow的优势简介
  2. 在阿里巴巴,我们如何使用AGit-Flow
  3. AGit-Flow实现原理
  4. AGit-Flow实现的技术细节
  5. 阿里巴巴开源的客户端工具git-repo简介

持续交付

企业如何规模化落地CICD?

持续交付是随着互联网的迅猛发展逐渐普及的一种研发模式,它具有“快速反馈”“质量内建”“自动化”“开发自运维”等特点

  1. 如何实现持续交付在阿里巴巴的规模化?
  2. 阿里巴巴实现持续交付规模化落地的两大研发实践
  3. 如何进行全局风险管控?
  4. 规模化落地CICD的重要—步

云原生下的开发测试

在云原生时代下,软件的迭代速度越来越快,对测试的要求也越来越高,很多开发者开始使用 Kubernetes 来管理测试环境。在这个过程中,开发者会遇到很多困难,其中最主要的两个问题是:一、本地环境与 Kubernetes 集群网络不通问题;二、共用测试环境时,相互干扰的问题。

  1. 如何通过kt-connect解决本地与集群双向互通问题?
  2. KT-Connect背后的原理
  3. 共用测试环境相互干扰问题及常见解决方案
  4. 如何使用kt-virtual-environment 打造项目环境?
  5. 阿里巴巴使用项目环境的最佳实践

解决方案

云效架构师手把手教你搭建DevOps平台

当今世界是个节奏加速的世界,大鱼吃小鱼,快鱼吃慢鱼,每家公司都多少与软件业务相关联 ,软件交付和创新已经成为企业核心竞争力。

  1. 背悬诉求与推进策略
  2. 云效与平台能力
  3. 一站式DevOps解决方案与详细介绍
  4. 三大案例分析
  5. 手把手带你完成一个项目

如今,DevOps几乎已经成为了软件工程的代名词。DevOps 迅猛发展,相关专业人才的薪资待遇也跟着水涨船高。

如果你正在学习或者准备学习DevOps,那么阿里的DevOps学习图册一定是你的不二之选。感兴趣的朋友可以关注小编公众号: 欧子有话说 即可免费获取~