这份Java高级开发岗核心面试题解析,让我成功进入阿里,定级P8

83 阅读9分钟

金九银十大家面试情况怎么样呢?有收到心仪的offer吗?小编收集整理了二十多个互联网大厂常见面试题N道,你想要的这里都有!内容涵盖了:

  • Java并发面试题及答案详解
  • 多线程面试题及答案详解
  • 设计模式面试题及答案详解
  • Tomcat面试题及答案详解
  • Netty面试题及答案详解
  • MyBatis面试题及答案详解
  • ZooKeeper面试题及答案详解
  • Dubbo面试题及答案详解
  • ES面试题及答案详解
  • Memcached面试题及答案详解
  • Redis面试题及答案详解
  • MySQL面试题及答案详解
  • Spring全家桶(Spring、Spring Boot、Spring Cloud、Spring MVC、IOC、AOP)面试题及答案详解面试题及答案详解
  • RabbitMQ面试题及答案详解
  • Kafka面试题及答案详解
  • Linux面试题及答案详解
  • 算法与数据结构面试题及答案详解

希望大家都能找到适合自己的公司,开开心心的撸代码。

由于题量较多,篇幅的限制**+XXX_WWW666666获取**文章中的面试题分享没有全部附上详细的解析

Java基础

  • 数据类型
  • String3
  • 运算
  • 继承
  • Object 通用方法
  • 关键字
  • 反射
  • 异常
  • 泛型
  • 注解
  • Java特性

Java基础知识详细解析

Java并发面试题

  1. Java 中守护线程和本地线程区别
  2. 线程与进程的区别
  3. 什么是多线程中的上下文切换
  4. 死锁与活锁的区别,死锁与饥饿的区别
  5. Java 中用到的线程调度算法是什么
  6. 什么是线程组,为什么在 Java 中不推荐使用
  7. 为什么使用 Executor 框架
  8. 在 Java 中 Executor 和 Executors 的区别
  9. 什么是原子操作,在 Java Concurrency API 中有哪些原子类(atomic classes)
  10. Java Concurrency API 中的 Lock 接口(Lock interface)是什么,对比同步它有什么优势
  11. 什么是 Executors 框架
  12. 什么是阻塞队列,阻塞队列的实现原理是什么,如何使用阻塞队列来实现生产者-消 费者模型
  13. 什么是 Callable 和 Future
  14. 什么是 FutureTask,使用 ExecutorService 启动任务
  15. 什么是并发容器的实现
  16. 多线程同步和互斥有几种实现方法,都是什么
  17. 什么是竞争条件?你怎样发现和解决竞争
  18. 如何使用 thread dump,如何分析 Thread dump
  19. 为什么我们调用 start()方法时会执行 run()方法,为什么我们不能直接调用 run()方法
  20. Java 中你怎样唤醒一个阻塞的线程

Java并发解析

设计模式知识要点

  1. 工厂方法模式
  2. 抽象工厂模式
  3. 单例模式
  4. 建造者模式
  5. 原型模式
  6. 适配器模式
  7. 装饰器模式
  8. 代理模式
  9. 外观模式
  10. 桥接模式
  11. 组合模式
  12. 享元模式
  13. 策略模式
  14. 模板方法模式
  15. 观察者模式
  16. 迭代子模式
  17. 责任链模式
  18. 命令模式
  19. 备忘录模式
  20. 状态模式
  21. 访问者模式
  22. 中介者模式
  23. 解释器模式

23种设计模式详解

Tomcat面试高频

  1. Tomcat 的缺省端口是多少,怎么修改?
  2. tomcat 有哪几种 Connector 运行模式(优化)?
  3. Tomcat 有几种部署方式?
  4. tomcat 容器是如何创建 servlet 类实例?用到了什么原理?
  5. tomcat 如何优化?
  6. 内存调优
  7. 垃圾回收策略调优
  8. Tomcat工作模式

Tomcat知识点解析

Netty面试高频

  1. BIO、NIO 和 AIO 的区别?
  2. NIO的组成
  3. Netty 的特点?
  4. Netty 的线程模型?
  5. TCP 粘包/拆包的原因及解决方法?
  6. 了解哪几种序列化协议?
  7. 如何选择序列化协议?
  8. Netty 的零拷贝实现?
  9. Netty 的高性能表现在哪些方面?
  10. NIOEventLoopGroup 源码?

Netty知识点详解

Mybatis面试高频

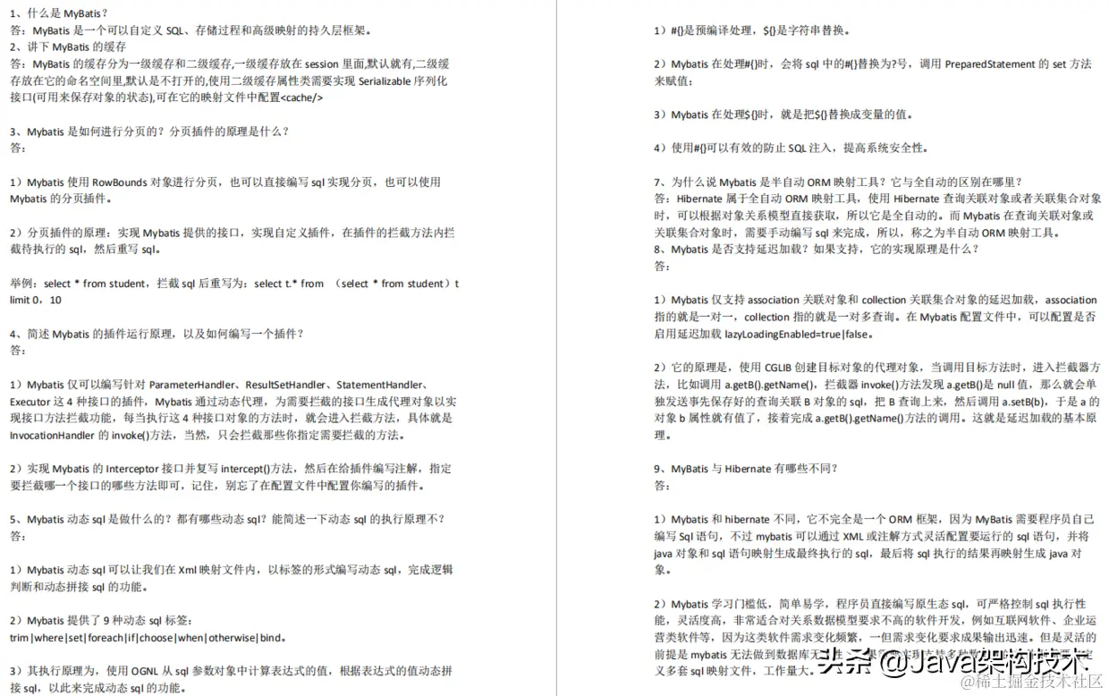
  1. 什么是 MyBatis?
  2. 讲下 MyBatis 的缓存
  3. Mybatis 是如何进行分页的?分页插件的原理是什么?
  4. 简述 Mybatis 的插件运行原理,以及如何编写一个插件?
  5. Mybatis 动态 sql 是做什么的?都有哪些动态 sql?能简述一下动态 sql 的执行原理不?
  6. 为什么说 Mybatis 是半自动 ORM 映射工具?它与全自动的区别在哪里?
  7. Mybatis 是否支持延迟加载?如果支持,它的实现原理是什么?
  8. MyBatis 与 Hibernate 有哪些不同?
  9. MyBatis 的好处是什么?
  10. 简述 Mybatis 的 Xml 映射文件和 Mybatis 内部数据结构之间的映射关系?
  11. 什么是 MyBatis 的接口绑定,有什么好处?
  12. 接口绑定有几种实现方式,分别是怎么实现的?
  13. 什么情况下用注解绑定,什么情况下用 xml 绑定?
  14. MyBatis 实现一对一有几种方式?具体怎么操作的?
  15. Mybatis 能执行一对一、一对多的关联查询吗?都有哪些实现方式,以及它们之间的区
    别?
  16. MyBatis 里面的动态 Sql 是怎么设定的?用什么语法?
  17. Mybatis 是如何将 sql 执行结果封装为目标对象并返回的?都有哪些映射形式?

mybatis核心知识解析

Zookeeper面试高频

  1. ZooKeeper 提供了什么?
  2. ZAB 协议?
  3. ZAB 和 Paxos 算法的联系与区别?
  4. ACL 权限控制机制
  5. Zookeeper 下 Server 工作状态
  6. Zookeeper 的数据同步
  7. zookeeper 是如何保证事务的顺序一致性的?
  8. 分布式集群中为什么会有 Master?
  9. zk 节点宕机如何处理?
  10. zookeeper 负载均衡和 nginx 负载均衡区别
  11. Zookeeper 有哪几种几种部署模式?
  12. 集群最少要几台机器,集群规则是怎样的?
  13. 集群支持动态添加机器吗?
  14. Zookeeper 的 java 客户端都有哪些?
  15. Zookeeper 的典型应用场景

Zookeeper核心知识解析

Redis面试高频

  1. redis 事务

  2. Redis 集群模式

  3. redis 常见数据结构以及使用场景分析

  4. 缓存双写一致性

  5. Redis 常见异常及解决方案

  6. redis持久化机制

  7. redis内存淘汰机制

MySQL面试高频

  1. 事务四大特性(ACID)原子性、一致性、隔离 性、持久性?
  2. 事务的并发?事务隔离级别,每个级别会引发什么问题,MySQL 默认是哪个级别?
  3. MySQL 常见的三种存储引擎(InnoDB、 MyISAM、MEMORY)的区别?
  4. MySQL 的 MyISAM 与 InnoDB 两种存储引擎在,事务、锁级别,各自的适用场景?
  5. 查询语句不同元素(where、jion、limit、group by、having 等等)执行先后顺序?
  6. 什么是临时表,临时表什么时候删除?
  7. MySQL B+Tree 索引和 Hash 索引的区别?
  8. sql 查询语句确定创建哪种类型的索引,如何优化查询
  9. 聚集索引和非聚集索引区别?
  10. 有哪些锁(乐观锁悲观锁),select 时怎么加排它锁?
  11. 非关系型数据库和关系型数据库区别,优势比较?
  12. 数据库三范式,根据某个场景设计数据表?
  13. 数据库的读写分离、主从复制,主从复制分析的7个问题?
  14. MySQL 慢查询怎么解决?
  15. MySQL 都有什么锁,死锁判定原理和具体场景,死锁怎么解决?

BAT面试的高频MySQL数据库问题解析

Spring全家桶面试精选(Spring、Spring Boot、Spring Cloud、Spring MVC、Spring IOC、Spring AOP)

  1. Spring Boot、Spring MVC 和 Spring 有什么区别?
  2. 使用 Spring 框架的好处是什么?
  3. Spring 由哪些模块组成?
  4. 什么是 Spring 的依赖注入?
  5. 什么是 Spring 配置文件?
  6. 什么是 Spring IOC 容器?
  7. spring 中有多少种 IOC 容器?
  8. Spring IoC 的实现机制是什么
  9. spring 提供了哪些配置方式?
  10. 什么是 spring bean?
  11. spring bean 容器的生命周期是什么样的?
  12. spring DAO 有什么用?
  13. spring JDBC API 中存在哪些类?
  14. 使用 Spring 访问 Hibernate 的方法有哪些?
  15. 列举 spring 支持的事务管理类型
  16. spring 支持哪些 ORM 框架
  17. 什么是 AOP?
  18. AOP 有哪些实现方式?
  19. Spring AOP and AspectJ AOP 有什么区别?
  20. 如何理解 Spring 中的代理?
  21. Spring MVC 框架有什么用?
  22. 什么是 Spring Cloud?
  23. 使用 Spring Cloud 有什么优势?
  24. 服务注册和发现是什么意思?Spring Cloud 如何实现?
  25. 负载平衡的意义什么?
  26. 什么是 Hystrix?它如何实现容错?

Spring全家桶全解

Linux面试高频精选

  1. Linux 中主要有哪几种内核锁?
  2. Linux 中的用户模式和内核模式是什么含意?
  3. 怎样申请大块内核内存?
  4. 怎么查看当前进程?怎么执行退出?怎么查看当前路径?
  5. Ls 命令执行什么功能? 可以带哪些参数,有什么区别?
  6. 目录创建用什么命令?创建文件用什么命令?复制文件用什么命令?
  7. Linux 下命令有哪几种可使用的通配符?分别代表什么含义?
  8. Linux 中进程有哪几种状态?在 ps 显示出来的信息中,分别用什么符号表示的?

Linux核心知识点解析

算法与数据结构

  • 栈和队列
  • 链表问题
  • 二叉树问题
  • 递归和动态规划
  • 字符串问题
  • 大数据和空间限制
  • 位运算
  • 数组和矩阵问题
  • 其他题目

算法数据结构最优解析

看面试题可以是为了面试,也可以是对自己学到的东西的一种查漏补缺,更加深刻的去了解一些核心知识点

要想金九银十跳槽面试不心慌,那就把握好机会,好好“闭关修炼