爆赞!阿里P8在Git上最新发布:阿里巴巴面试指南(华山版)

84 阅读2分钟

涵盖以下Java核心面试知识点:

“分布式+中间件+大数据与高并发+数据库+设计模式与实践+数据结构与算法+面试题举例”

分布式

  • 一、大型网站系统的特点

  • 二、大型网站架构演化发展历程**+XXX_WWW666666获取**三.拆分VS集群

  • 四、微服务VS SOA

  • 五、前后端完全分离与Rest规范

  • 六、CAP三进二和Base定理

中间件

  • 一、缓存

  • 二、消息队列

  • 三、搜索引擎

大数据与高并发

  • 一、秒杀架构设计

  • 二、数据库架构发展历程

  • 三、MySQL的扩展性瓶颈

  • 四、为什么要使用NOSQL NOT ONLY SQL

  • 五、传统RDBMS vs NOSQL

  • 六、NOSQL数据库的类型

  • 七、阿里巴巴中文站商品信息如何存放

  • 八、数据的水平拆分和垂直拆分

  • 九、分布式事务

  • 十、BitMap

  • 十一、Bloom Filter

  • 十二、常见的限流算法

  • 十三、负载均衡

  • 十四、一致性Hash算法

数据库

  • 一、数据库范式

  • 二、数据库开发规范

  • 三、数据库索引

  • 四、MyISAM vs InnoDB-

  • 五、并发事务带来的问题

  • 六、事务隔离级别及锁的实现机制

  • 七、MVCC(多版本并发控制)

  • 八、间隙锁与幻读

设计模式与实践

  • —、OOP五大原则SOLID

  • 二、设计模式

  • 三、代理模式

  • 四、面向切面编程(AOP)

  • 五、工厂模式

  • 六、控制反转IOC

  • 七、观察者模式

  • 八、Zookeeper

数据结构与算法

  • 一、树

  • 二、BST树

  • 三、BST树

  • 四、AVL树

  • 五、红黑树

  • 六、B-树

  • 七、B+树

  • 八、字典树

  • 九、跳表

  • 十、HashMap

  • 十一、ConcurrentHashMap

  • 十二、ConcurrentLinkedQueue

  • 十三、 Topk问题

  • 十四、资源池思想

  • 十五、JVM内存管理算法

  • 十六、容器虚拟化技术,Doocker思想

  • 十七、持续集成、持续发布,jenkins

面试题举例

  • 一、设计一个分布式环境下全局唯一的发号器

  • 二、设计一个带有过期时间的LRU缓存

  • 三、设计一个分布式锁

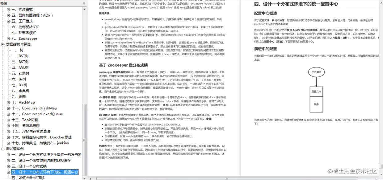
  • 四、设计一个分布式环境下的统一配置中心

  • 五、如何准备HR面试

总结

“金九银十”正在进行中,有面试必然要看书,刷题呀