GitHub持续霸榜!2022年Java核心知识:面试突击版

51 阅读1分钟

该文涵盖以下知识点:

JVM,JAVA集合,JAVA多线程并发,JAVA基础,Spring 原理,微服务,Netty与RPC,网络,日志,Zookeeper,Kafka,RabbitMQ,Hbase,MongoDB,Cassandra,设计模式,负载均衡,数据库,一致性算法,JAVA算法,数据结构,加密算法,分布式缓存,Hadoop,Spark,storm,YARN,机器学习,云计算。

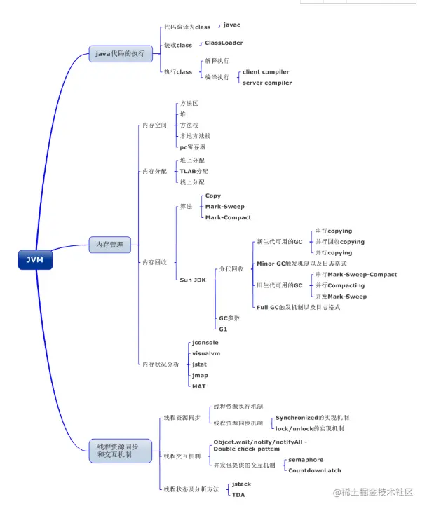
由于这份资料实在是细节内容实在太多啦,所以只能把部分知识点截图出来粗略的介绍**,**每个小节点里面都有更细化的内容!

由于这份资料实在是细节内容实在太多啦,所以只能把部分知识点截图出来粗略的介绍**+XXX_WWW666666获取**每个小节点里面都有更细化的内容!

JVM:

JAVA集合:

JAVA多线程并发:

Spring 原理:

Kafka:

RabbitMQ:

加密算法:

YRAM:

写在最后

还有一些面试题合集