如何选择PMP、IPMP、CPMP?

75 阅读4分钟

先来了解一下这三个证书分别是什么:

CPMP(中国项目管理师): 是中华人民共和国人力资源和社会保障部(原劳动和社会保障部)在全国范围内推行的项目管理专业人员资质认证体系的总称。

IPMP(国际项目经理资格认证): 是国际项目管理协会(International Project Management Association,简称IPMA)在全球推行的四级项目管理专业资质认证体系的总称。由高到低分为A、B、C、D四个层级的认证。

PMP(项目管理专业人士资格认证): PMP指的是项目管理专业人士资格认证。它是由美国项目管理协会(Project Management Institute,简称PMI)发起的,严格评估项目管理人员知识技能是否具有高品质的资格认证考试。


 

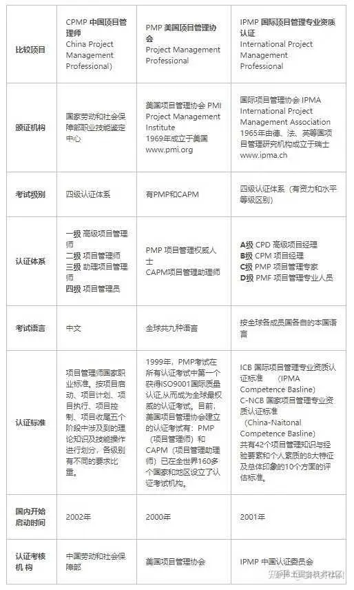
通过一个表格看一下三者之间的区别:从颁证机构、考试级别、认证体系、考试语言、认证标准等等系统的了解。

项目管理证书的价值:

①对个人

项目管理师是对项目管理人员知识、能力及经验的认可与证明。不同级别的项目管理师证书表明个人在项目管理专业领域里的不同等级水平。拥有项目管理师证书的项目管理者,不仅证明了他们掌握项目管理原理和知识的程度,而且证明了他们在实践中的能力水平和创新意识。

无论是国外还是国内,项目管理专业人员已成为企事业争夺人才资源的热点。项目管理师已经成为超越MBA的“黄金职业”,项目管理师在时髦职业排行榜上的排名不断挺进。

项目管理师资质认证从一开始就考虑到与国际接轨。从培训考试到评估、审核,均采用当今国际先进的认证体系和方法手段。项目管理师的含金量及受欢迎程度将逐渐超过国内同类职业证书。项目管理师是一种国家职业资质证书,获得项目管理师证书不仅证明你拥有项目管理专业的知识和技能,更重要的是它是对你所具有的管理能力、实践经验和职业水平的认可和证明。

项目管理师是由中华人民共和国劳动和社会保障部在全国范围内推行的国家职业资格认证体系,具有广泛的代表性和权威性,代表了当今国内项目管理专业资质认证的最高水平。我们相信,拥有项目管理师证书将为个人执业、求职、任职和发展带来更多的机遇;拥有项目管理师证书的人,将会拥有更辉煌的明天。

②对组织

随着中国加入WTO及经济全球化趋势的发展,项目管理领域发生了根本性的变化,一方面市场需求日益增大,另一方面高素质、高水平的项目管理人才严重匮泛,远远不能满足日益增长的市场需求。尤其是入世后国外企业和管理机构的纷纷进入,我国本土化的企事业机构面临市场竞争的巨大考验。因此,是否拥有大批优秀的项目管理人才成为企事业生存、发展及参与国际竞争的关键。

在项目管理界,企事业组织需要一种行业标准,需要一种认可和证明。能够证明组织内管理人员在项目管理专业方面的知识、能力、经验和创新意识,而项目管理师给管理人员提供了一个国内公认的标准,获得项目管理师证书人员的多少也必将成为一个企业的形象标志。

部分内容来源于网络:项目管理:PMP、IPMP、CPMP之间区别

至于三个证书怎么选择,看自己的工作需要以及自己的工作性质去选择。