开源动态可监控线程池DynamicTp介绍

936 阅读6分钟

前言

使用线程池 ThreadPoolExecutor 过程中你是否有以下痛点呢?

  1. 代码中创建了一个 ThreadPoolExecutor,但是不知道那几个核心参数设置多少比较合适

  2. 凭经验设置参数值,上线后发现需要调整,改代码重新发布服务,非常麻烦

  3. 线程池相对开发人员来说是个黑盒,运行情况不能及时感知到,直到出现问题

如果你有以上痛点,这块开源的动态可监控线程池框架(DynamicTp)或许能帮助到你

此项目由Dromara社区开源,基于配置中心的轻量级动态可监控线程池,项目地址:dynamictp.cn/

image-20220924230019197

功能特性

  • 代码零侵入:所有配置都放在配置中心,对业务代码零侵入
  • 轻量简单:基于 springboot 实现,引入 starter,接入只需简单4步就可完成,顺利3分钟搞定
  • 高可扩展:框架核心功能都提供 SPI 接口供用户自定义个性化实现(配置中心、配置文件解析、通知告警、监控数据采集、任务包装等等)
  • 线上大规模应用:参考美团线程池实践open in new window,美团内部已经有该理论成熟的应用经验
  • 多平台通知报警:提供多种报警维度(配置变更通知、活性报警、容量阈值报警、拒绝触发报警、任务执行或等待超时报警),已支持企业微信、钉钉、飞书报警,同时提供 SPI 接口可自定义扩展实现
  • 监控:定时采集线程池指标数据,支持通过 MicroMeter、JsonLog 日志输出、Endpoint 三种方式,可通过 SPI 接口自定义扩展实现
  • 任务增强:提供任务包装功能,实现TaskWrapper接口即可,如 MdcTaskWrapper、TtlTaskWrapper、SwTraceTaskWrapper,可以支持线程池上下文信息传递
  • 兼容性:JUC 普通线程池和 Spring 中的 ThreadPoolTaskExecutor 也可以被框架监控,@Bean 定义时加 @DynamicTp 注解即可
  • 可靠性:框架提供的线程池实现 Spring 生命周期方法,可以在 Spring 容器关闭前尽可能多的处理队列中的任务
  • 多模式:参考Tomcat线程池提供了 IO 密集型场景使用的 EagerDtpExecutor 线程池
  • 支持多配置中心:基于主流配置中心实现线程池参数动态调整,实时生效,已支持 Nacos、Apollo、Zookeeper、Consul、Etcd,同时也提供 SPI 接口可自定义扩展实现
  • 中间件线程池管理:集成管理常用第三方组件的线程池,已集成Tomcat、Jetty、Undertow、Dubbo、RocketMq、Hystrix等组件的线程池管理(调参、监控报警)

系统架构图

img

接入指南

Maven 依赖

下面只介绍几个常用场景接入pom,zk、consul这些请查看官网

  1. apollo 应用用接入用此依赖

        <dependency>
            <groupId>cn.dynamictp</groupId>
            <artifactId>dynamic-tp-spring-boot-starter-apollo</artifactId>
            <version>1.0.8</version>
        </dependency>
    
  2. spring-cloud 场景下的 nacos 应用接入用此依赖

        <dependency>
            <groupId>cn.dynamictp</groupId>
            <artifactId>dynamic-tp-spring-cloud-starter-nacos</artifactId>
            <version>1.0.8</version>
        </dependency>
    
  3. 非 spring-cloud 场景下的 nacos 应用接入用此依赖

        <dependency>
            <groupId>cn.dynamictp</groupId>
            <artifactId>dynamic-tp-spring-boot-starter-nacos</artifactId>
            <version>1.0.8</version>
        </dependency>
    

    注意版本:nacos-config-spring-boot-starter 0.2.10 及以下版本对应 springboot 2.3.12.RELEASE及以下版本, 0.2.11-beta及以上版本对应springboot 版本2.4.0及以上版本,具体看官方说明

配置文件

线程池定义可以配置在文件中,然后在Spring应用中可以通过@Resource、@Autowire、或通过工具类来获取实例,以下配置文件,除了维护公共属性还定义了名称为austin.im.notice、execute-xxl-thread-pool线程池,其中格式支持yml、properties 类型、json 类型、zk文件

spring:
  dynamic:
    tp:
      enabled: true
      enabledBanner: true           # 是否开启banner打印,默认true
      enabledCollect: true          # 是否开启监控指标采集,默认false
      collectorType: micrometer     # 监控数据采集器类型(JsonLog | MicroMeter),默认logging
      monitorInterval: 5            # 监控时间间隔(报警判断、指标采集),默认5s
      apollo:                       # apollo配置,不配置默认拿apollo配置第一个namespace
        namespace: dynamic-tp-apollo-dtp.yml
      configType: yml
      platforms:
        - platform: wechat
          urlKey: 38aa7eff500-1287
          receivers: apollo
        - platform: ding
          urlKey: f80dad441fcd65bac48473d4a88dcd6a
          secret: SECb544445a6a34f0315d08b17de41
          receivers: 18888888888
      executors:
        - threadPoolName: austin.im.notice
          corePoolSize: 6
          maximumPoolSize: 8
          queueCapacity: 200
          queueType: VariableLinkedBlockingQueue   # 任务队列,查看源码QueueTypeEnum枚举类
          rejectedHandlerType: CallerRunsPolicy    # 拒绝策略,查看RejectedTypeEnum枚举类
          keepAliveTime: 50
          allowCoreThreadTimeOut: false
          threadNamePrefix: austin-           # 线程名前缀
        - threadPoolName: execute-xxl-thread-pool
          corePoolSize: 3
          maximumPoolSize: 3
          queueCapacity: 200
          queueType: VariableLinkedBlockingQueue   # 任务队列,查看源码QueueTypeEnum枚举类
          rejectedHandlerType: CallerRunsPolicy    # 拒绝策略,查看RejectedTypeEnum枚举类
          keepAliveTime: 50
          allowCoreThreadTimeOut: false
          threadNamePrefix: austin-           # 线程名前缀
          notifyItems: # 报警项,不配置自动会配置(变更通知、容量报警、活性报警、拒绝报警)
            - type: capacity               # 报警项类型,查看源码 NotifyTypeEnum枚举类
              enabled: true
              threshold: 80                # 报警阈值
              platforms: [ding,wechat]     # 可选配置,不配置默认拿上层platforms配置的所以平台
              interval: 120                # 报警间隔(单位:s)
            - type: change
              enabled: true
            - type: liveness
              enabled: true
              threshold: 80
            - type: reject
              enabled: true
              threshold: 1

代码使用

线程池实例定义

如果不再配置文件中进行定义,也可以在代码中直接定义

@Configuration
public class DtpConfig {  
  
  /**
   * 通过{@link DynamicTp} 注解定义普通juc线程池,会享受到该框架监控功能,注解名称优先级高于方法名
   *
   * @return 线程池实例
   */
  @DynamicTp("commonExecutor")
  @Bean
  public ThreadPoolExecutor commonExecutor() {
      return (ThreadPoolExecutor) Executors.newFixedThreadPool(1);
  }

  /**
   * 通过{@link ThreadPoolCreator} 快速创建一些简单配置的动态线程池
   * tips: 建议直接在配置中心配置就行,不用@Bean声明
   *
   * @return 线程池实例
   */
  @Bean
  public DtpExecutor dtpExecutor1() {
      return ThreadPoolCreator.createDynamicFast("dtpExecutor1");
  }

  /**
   * 通过{@link ThreadPoolBuilder} 设置详细参数创建动态线程池(推荐方式),
   * ioIntensive,参考tomcat线程池设计,实现了处理io密集型任务的线程池,具体参数可以看代码注释
   *
   * tips: 建议直接在配置中心配置就行,不用@Bean声明
   * @return 线程池实例
   */
  @Bean
  public DtpExecutor ioIntensiveExecutor() {
      return ThreadPoolBuilder.newBuilder()
              .threadPoolName("ioIntensiveExecutor")
              .corePoolSize(20)
              .maximumPoolSize(50)
              .queueCapacity(2048)
              .ioIntensive(true)
              .buildDynamic();
  }

  /**
   * tips: 建议直接在配置中心配置就行,不用@Bean声明
   * @return 线程池实例
   */
  @Bean
  public ThreadPoolExecutor dtpExecutor2() {
      return ThreadPoolBuilder.newBuilder()
              .threadPoolName("dtpExecutor2")
              .corePoolSize(10)
              .maximumPoolSize(15)
              .keepAliveTime(50)
              .timeUnit(TimeUnit.MILLISECONDS)
              .workQueue(QueueTypeEnum.SYNCHRONOUS_QUEUE.getName(), null, false)
              .waitForTasksToCompleteOnShutdown(true)
              .awaitTerminationSeconds(5)
              .buildDynamic();
  }
}

代码调用

从DtpRegistry中根据线程池名称获取,或者通过依赖注入方式(推荐,更优雅)

  1. 依赖注入方式使用,优先推荐依赖注入方式,不能使用依赖注入的场景可以使用方式2
@Resource
private ThreadPoolExecutor dtpExecutor1;

public void exec() {
   dtpExecutor1.execute(() -> System.out.println("test"));
}
  1. 通过DtpRegistry注册器获取
public static void main(String[] args) {
   DtpExecutor dtpExecutor = DtpRegistry.getDtpExecutor("dtpExecutor1");
   dtpExecutor.execute(() -> System.out.println("test"));
}

通知报警

调参通知

image-20220924232538450

运行报警

线程池活跃度告警

活跃度 = activeCount / maximumPoolSize

img

队列容量告警

容量使用率 = queueSize / queueCapacity

img

拒绝策略告警

线程池线程数达到配置的最大线程数,且任务队列已满,再提交任务会触发拒绝策略

img

任务队列超时告警

重写ThreadPoolExecutor的execute()方法和beforeExecute()方法,如果配置了执行超时或排队超时值,则会进行报警

任务执行超时告警

重写ThreadPoolExecutor的afterExecute()方法,根据当前时间和beforeExecute()中设置的startTime的差值即可算出任务的实际执行时间,然后判断如果差值大于配置的runTimeout则累加排队超时任务数量,则会进行告警

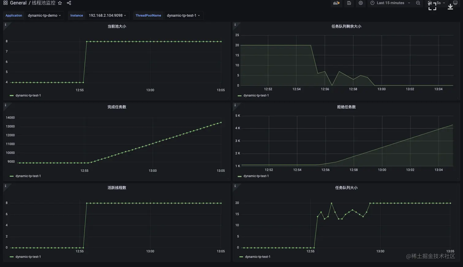
监控

支持接入prometheus+grafana做监控,效果如下

image-20220924233516716

总结

DynamicTcp是一个功能实用,上手简单动态线程池组件,很轻量对业务无侵入,目前我们业务系统已经开始介入,读者朋友们赶紧使用起来吧。