大厂Offer收割机!八大核心思维导图+976页核心知识梳理

90 阅读1分钟

各位老铁,面试了吗?有没有找工作啊,小编没有找工作,但是公司通知,马上要开启一个新的项目----脑瓜子嗡嗡的!

正好趁着休息的这段时间,反正早晚要用,就把自己的知识体系整理了一下,最先整理的是自己认为的八大核心知识点。并且用 八个思维导图来记录这些知识,我觉得这些知识,都是大概率会问到的,具体是哪八门,大家可以往下看,最后的思维导图,也送给大家!

核心一:计算机网络

核心二:操作系统

核心三:MySQL

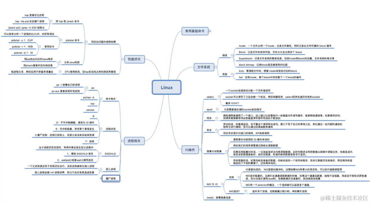
核心四:Linux

核心五:Java

核心六:JVM

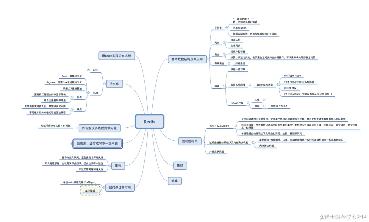
核心七:Redis

核心八:消息队列与分布式

光有思维导图肯定还不够,+XXX_WWW666666获取所以小编还为大家整理出来了每个核心知识点的详细解读。

内容展示

其实除了这八大核心专题以外,我还整理了其他相关的技术点合集,如Spring全家桶、调优、BAT等一线互联网大厂面试题,这里就不一一列出来了