入职字节后,我总结出这些面试流程以及Java面试题和知识点

237 阅读5分钟

前言

不论是校招还是社招都避免不了各种面试、笔试,如何去准备这些东西就显得格外重要。不论是笔试还是面试都是有章可循的,我这个“有章可循”说的意思只是说应对技术面试是可以提前准备。

运筹帷幄之中,决胜千里之外!不打毫无准备的仗,我觉得大家可以先从下面几个方面来准备面试:

  • 1. 自我介绍。(你可千万这样介绍:“我叫某某,性别,来自哪里,学校是哪个,自己爱干什么”,记住:多说点简历上没有的,多说点自己哪里比别人强!)
  • 2. 自己面试中可能涉及哪些知识点、哪些知识点是重点。
  • 3. 面试中哪些问题会被经常问到、面试中自己该如何回答。(强烈不推荐背题,第一:通过背这种方式你能记住多少?能记住多久?第二:背题的方式的学习很难坚持下去!)
  • 4. 自己的简历该如何写。

**“80%的offffer掌握在20%的人手中” **这句话也不是不无道理的。决定你面试能否成功的因素中实力固然占有很大一部分比例,但是如果你的心态或者说运气不好的话,依然无法拿到满意的 offffer。运气暂且不谈,就拿心态来说,千万不要因为面试失败而气馁或者说怀疑自己的能力,面试失败之后多总结一下失败的原因,后面你就会发现自己会越来越强大。

另外,大家要明确的很重要的几点是:

    1. 写在简历上的东西一定要慎重,这可能是面试官大量提问的地方;
    1. 大部分应届生找工作的硬伤是没有工作经验或实习经历;
    1. 将自己的项目经历完美的展示出来非常重要

笔主能力有限,如果有不对的地方或者和你想法不同的地方,敬请雅正、不舍赐教。

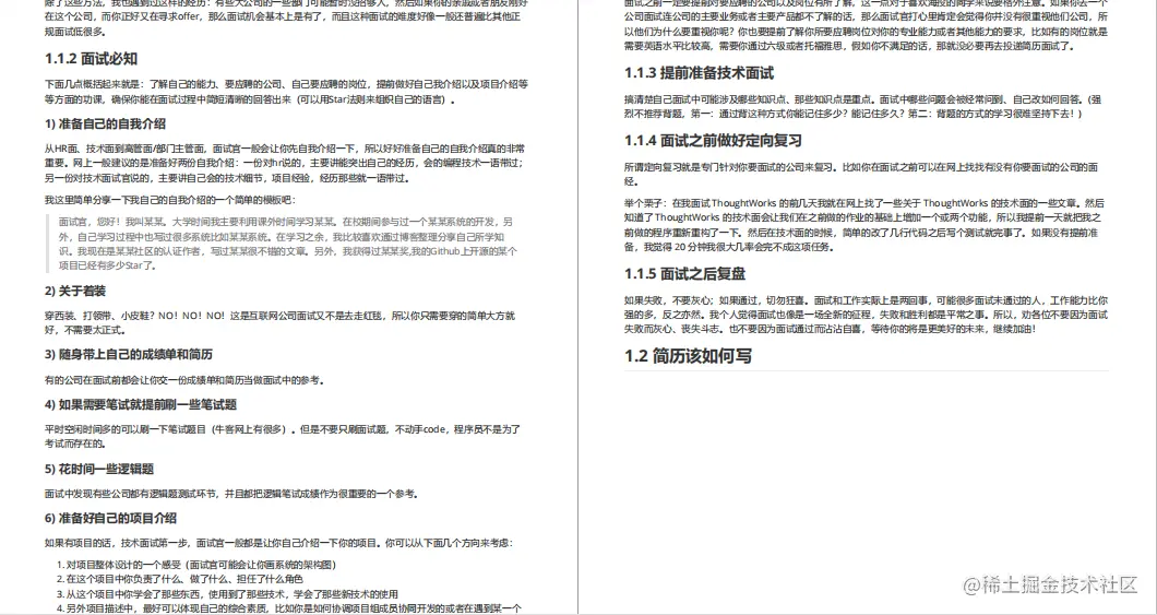
一 面试前的准备

1.1 如何准备一场面试

不论是校招还是社招都避免不了各种面试、笔试,如何去准备这些东西就显得格外重要。不论是笔试还是面试都是有

章可循的,我这个“有章可循”说的意思只是说应对技术面试是可以提前准备。 我其实特别不喜欢那种临近考试就提前

背啊记啊各种题的行为,非常反对!我觉得这种方法特别极端,而且在稍有一点经验的面试官面前是根本没有用的。

建议大家还是一步一个脚印踏踏实实地走。

1.1.1 如何获取大厂面试机会?

在讲如何获取大厂面试机会之前,先来给大家科普/对比一下两个校招非常常见的概念——春招和秋招。

  1. **招聘人数 **:秋招多于春招 ;

  2. **招聘时间 **: 秋招一般7月左右开始,大概一直持续到10月底。但是大厂(如BAT)都会早开始早结束,所以一定要把握好时间。春招最佳时间为3月,次佳时间为4月,进入5月基本就不会再有春招了(金三银四)。

  3. **应聘难度 **:秋招略大于春招;

  4. **招聘公司: **秋招数量多,而春招数量较少,一般为秋招的补充。

综上,一般来说,秋招的含金量明显是高于春招的。

下面我就说一下我自己知道的一些方法,不过应该也涵盖了大部分获取面试机会的方法。

  1. 关注大厂官网,随时投递简历(走流程的网申);

  2. 线下参加宣讲会,直接投递简历;

  3. 找到师兄师姐/认识的人,帮忙内推(能够让你避开网申简历筛选,笔试筛选,还是挺不错的,不过也还是需要你的简历够棒);

  4. 博客发文被看中/Github优秀开源项目作者,大厂内部人员邀请你面试;

  5. 求职类网站投递简历(不是太推荐,适合海投);

除了这些方法,我也遇到过这样的经历:有些大公司的一些部门可能暂时没招够人,然后如果你的亲戚或者朋友刚好在这个公司,而你正好又在寻求offffer,那么面试机会基本上是有了,而且这种面试的难度好像一般还普遍比其他正规面试低很多。

文字太多了,以图片带过**+XXX_WWW666666获取**也方便大家观看

关于简历这一部分的

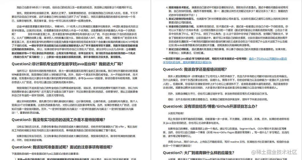
Question1:我是双非/三本/专科学校的,我有机会进入大厂吗?

Question2:非计算机专业的学生能学好Java后台吗?我能进大厂吗?

Question3: 我没有实习经历的话找工作是不是特别艰难?

Question4: 我该如何准备面试呢?面试的注意事项有哪些呢?

Question5: 我该自学还是报培训班呢?

Question6: 没有项目****经历****/博客/Github开源项目怎么办?

Question7: 大厂到底青睐什么样的应届生?
答案解析

以下是各项面试题以及知识点解析,涵盖:Java+计算机网络常见面试点总结+Linux+MySQL+Redis+Spring+消息队列+Dubbo+数据结构+算法+实际场景题+BATJ真实面试题

二 Java

三 计算机网络常见面试点总结

四 Linux

五 MySQL

六 Redis

七 Spring

八 消息队列

九 Dubbo

十 数据结构

十一 算法

十二 实际场景题

十三 BATJ真实面试题