【转载】Blender 插件 —— Send to Unreal

718 阅读1分钟

原文:Send to Unreal 插件 | 我要坐独立游戏

使用 Send to Unreal 插件可以把 Blender 里面的资产直接传输到虚幻引擎里面。

Blender 安装 Send to Unreal 插件

Send to Unreal下载

下载地址:blendertools

点击 send2ue_2.1.2 下载以后就可以进行安装了。

Send to Unreal 安装

打开 Blender

安装完以后就可以启用它了。

虚幻引擎设置

启用相关插件

启用插件以后记得重启。

Project Settings

Editor Preferences

测试

在把 Blender 和虚幻都设置好了以后,就可以使用了。

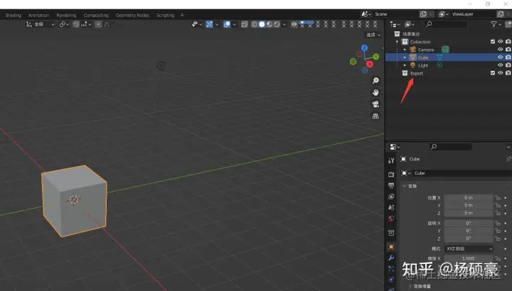
咱们把需要导入到虚幻引擎的资产放到 Export 里面。

咱们把场景里面的 Cube 放进去

然后选择

回到虚幻引擎,会发现多了个文件夹。

咱们把它拖到场景里面

再去 Blender 里面放大它(快捷键 G 选择,然后快捷键 S 缩放)

再次导出到虚幻。

看见虚幻场景里面的那个 Cube 变大了。

总结

这个插件是不是很方便呢。