自适应企业|什么特质的组织在疫境中能有效稳健运作

99 阅读17分钟

在这里插入图片描述 自适应企业 为什么有些企业能够在面对大疫情中断和外部变化的情况下继续有效运作并维持实力?而另一些却做不到?这就是“自适应企业”,了解组织自适应为何如此重要,具有较高自适应的组织的特征是什么以及如何为之建立。HR咨询研究机构 RedThread Research 从100多个业务领导者调研和组织创新研究中发现,组织需要通过4个方面来评估其组织实践以提高自适应能力。

文章目录 一、什么是自适应企业? 二、企业为什么亟需自适应? 组建高效敏捷团队 采用Scrum敏捷框架 在工作中实践敏捷 三、自适应企业具有什么特征? 四、如何打造成自适应企业? 五、自适应领导者——赋能经理的新角色 六、最后的一张图总结 一、什么是自适应企业? RedThread Research尝试理解并清楚地阐明自适应企业的含义。在搜寻了文献并进行了大量采访之后,为自适应企业定义如下:

一种能明判环境的趋势并以将可能的破坏转变为独特的组织优势的方式做出响应的组织。

自适应企业不仅是那些能够跟上市场发展趋势的组织,还包括它们了解和利用趋势来领先市场的能力。我们看看商业历史中的四个自适应企业的成功案例:

通用汽车 – 摆脱业务中无利可图的板块,使他们可以专注于出行服务而不仅仅是汽车,从而扩大了市场和创新能力。(此处呈现的自适应组织示例是他们迅速转向其电动汽车制造厂内的制造通风机。) Target – 识别和理解精品零售店的趋势,并在内部创建热门品牌以对抗大型商超并保持竞争力。 Netflix – 用于不断创新,以适应市场趋势—从邮寄DVD租借到流电影,再到订阅服务的流内容平台,更成为自营的屡获殊荣的电影工作室。 亚马逊 – 看到将物品直接运送到家而不是将物品留在家中,然后通过这样做创造大规模效率的潜力。 就这些组织中的每一个而言,它们不应该只被认为是“幸运”,他们能够识别市场趋势并加以利用。为了做到这一点,他们需要一个支持它的人员结构和工作原则。

二、企业为什么亟需自适应? RedThread最近的研究发现自适应企业表现出三个方面的显著的业务价值,相比适应性弱的企业:1)更高的员工投入度;2)更好达成或超过既定的业务目标;3)比对手更高效地业务创新。

响应型组织在这里插入图片描述

图1|自适应企业的业务价值,资料来源:RedThread,2020 不确定性与速度是新常态,你的团队亟需应对难题的新思维和创新能力。如果您想全面了解自适应企业,以及领先公司都在采用的敏捷管理方法,为您推荐敏捷训练营与敏捷课程系列。

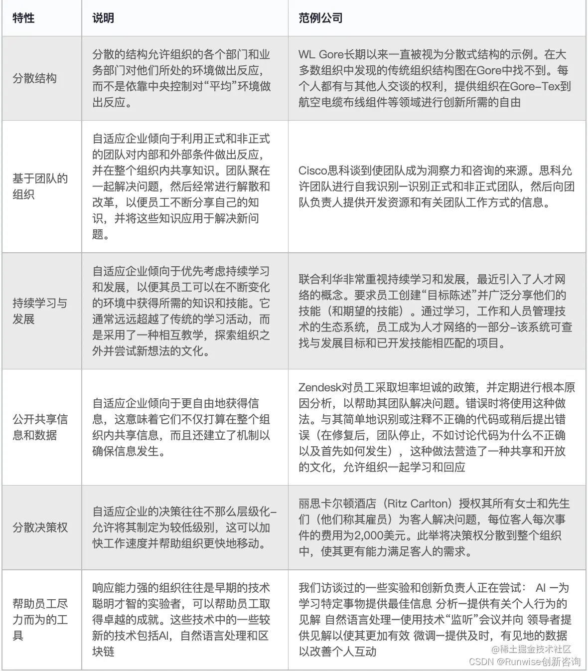
三、自适应企业具有什么特征? 在初步研究中,不仅搜罗了自适应企业的成功案例,还搜罗了这些组织的共同点——它们共有的特征。通过广泛的文献综述和多次访谈,出现了一系列特征。下图概述了这些特征,并提供了每个特征的公司示例。

在这里插入图片描述 有趣的是,这6个特征在热门的管理讨论和文献中反复出现。但是,在我们的工作中,我们将它们视为协同工作的整体系统的一部分。

根据这6个特征(同样基于重要的定性研究),RedThread Research形成了一个企业自适应指数。然后,使用此自适应指数来确定组织采取的哪些行动显着提高了他们的响应能力。 在这里插入图片描述

响应型组织 图2|自适应企业的6大关键特质,资料来源:RedThread,2020 四、如何打造成自适应企业? 一旦了解了自适应企业的性质及其特征,我们可以,使用数据创建了自适应企业模型,如图3所示。该模型代表了四个相互依存的层级来创建自适应企业。 在这里插入图片描述

图3:自适应企业的模型 资料来源:RedThread Research,2020 为什么要分层而不是关卡?首先,如模型所示,图层是透明的。从模型顶部向下看,可以看到较低层对较高层的影响。例如,如果没有最基础的尊重,组织很难做出响应。尊重是这个模型的底部,影响到所有四个方面。

其次,进入第二层的组织仍必须专注于第一层。尽管我们与领导者的对话表明,为实现较低层而可能会发生大量的“系统化”,但人员领导者仍需要注意那些较低的层。与其他类型的模型一样,组织的响应度越高(即,实现的层次越高),则越有可能:

实现其业务目标 高度敬业的员工 能够响应其市场 创新 让我们简要回顾一下每一层。

第1层:尊重 有趣的是,通过数据分析和访谈表明,尊重是所有组织响应能力的基础。这并不奇怪,有趣的是,在危机时,我们更能看到不同组织是否尊重成员。比如COVID-19导致组织将办公室工作安排转向在家安排工作,部分组织的管理日趋严格,每天开始时都坚持详细的时间表和任务清单,从理论上确保员工“在任务上”,而不会浪费公司时间。

这不是一个新问题。在乔治敦大学对全球近20,000名员工的调查中,尊重被认为是最重要的领导行为。但是,与此同时,员工每年都会反馈更多不尊重和不文明的行为。

希望对市场有更快反应的组织绝对需要成为一个尊重员工的组织:从组织对员工,从员工对员工,最重要的是从经理对员工。

在这里插入图片描述 自适应企业 图4:自适应企业的模型之信任 资料来源:RedThread Research,2020 组织如何去建立对员工的尊重? 研究指出了领导者应考虑的三个不同领域:

心理安全:相信自己犯错不会受到惩罚 经理充分授权和尊重:有权就您的工作方式做出日常决定 自下而上的信息:在组织中向上分享见解和想法的机会 第2层:充分授权 当组织开始改变其权限结构时,就会发生第二层。在第一次工业革命期间(以及此后实际上),人们倾向于提高效率。毫无疑问,集中决策并使其完美无缺地遍及整个组织会更加有效。

不幸的是,当下,这不再起作用了。凭借多元化的产品组合,不同的客户以及业务部门的不同需求,组织需要更大的灵活性。不管喜欢与否,等待中央机构对组织边缘发生的事情做出决定通常效率很低。

而且,这种集中化可能扼杀敏捷性和创新性。丽塔·麦格拉思(Rita McGrath)在她的精彩著作《眼角处见》中谈到了在组织“边缘”发生的创新。为了对组织边缘的那些变化做出反应并利用那里的机会,组织必须比现在大多数组织更广泛地分配权限。根据我们的数据,各个级别的分布式权限有助于协作,并有助于消除繁忙的工作或无价值的工作。

在这里插入图片描述 自适应企业 图5:自适应企业的模型之授权 资料来源:RedThread Research,2020 组织如何进行权限分配? 这项研究表明应考虑的3个领域:

决策权:确保员工拥有正确的决策权并了解自己的身份 全能型和自治的团队:建立多元化和自主的团队,以促进员工和团队更投入工作,更创造最佳解决方案 协作:使员工能够利用自己的权限进行协作以解决挑战 第3层:透明度和成长 第3层描述了组织共享信息和鼓励协作成长的方式。最近,关于持续学习和发展的重要性的文章很多,它已成为员工发展领域的流行语。不断增长的技能再培训讨论进一步增强了这一点:到2022年,至少有54%的人口需要提高技能,而其中的50%有具体计划要这样做。

而且,当前的COVID-19情况再次加剧了这个问题。坦率地说,应该一直关注这一点的组织突然面临确保领导者可以远程领导,员工可以远程工作,根据需要进行交流以及员工继续发展新技能的挑战,而这一切都曾经“非传统”环境(它们很可能会成为我们的新传统环境)。

自适应企业接受增长的想法。特别是,他们接受传统渠道之外的增长理念。这些组织不依靠课程和在线课程来提高其劳动力水平;相反,他们使他们能够边做边学,在工作中识别哪些技能可能对他们和将来的组织有用,并向他们提供有关其绩效的真实数据。

协同成长的倾向与对透明度的奉献是齐头并进的。如果员工需要某些信息来为您的公司做出最佳决策,尤其是如果您拥有分散的权限,则确保透明度,以观察员工是否能在应用该信息过程中成长,并作出对公司有利的决策。

在这里插入图片描述 自适应企业 图6:自适应企业的模型之透明度与成长 资料来源:RedThread Research,2020 我们的研究指出了透明度和成长方面的三个方面,这些方面在建立自适应组织方面发挥着作用:

透明的绩效:员工始终了解自己的绩效如何 技能和成长资源:员工知道应该开发哪些技能,并有足够的资源来做到这一点 经理/领导者成为推动者:经理和领导者在团队和组织的方向上很明确,并消除了完成工作的障碍 第4层:信任 第4层是信任。具有第4层响应能力的组织具有社区心态。他们已经不再以“我们”(管理)和“他们”(雇员)的方式思考,而是开始关注“我们都在一起”的态度,一种帮助员工从错误中学习并投资的态度,来解决问题和共同学习。

显然,只有在三个底层都存在的情况下,信任文化才能存在。但是,信任文化不仅限于此,还包含一种社区意识。拥有传统的员工价值主张已经远远不够了,在这种主张中,有薪雇员却由雇主担任父亲。在第4层,组织进入一个目的和意义更为重要的领域。

在这里插入图片描述 自适应企业 图4:自适应企业的模型之信任 资料来源:RedThread Research,2020 这项研究指出了信任的3个方面,它们在建立自适应组织方面发挥关键作用

容忍失败:组织将失败视为学习的机会,并避免寻求自责 由外而内:组织不断从外部寻求好的想法并进行尝试 员工社区:组织重视员工的贡献,并建立一个社区,其成员之间真诚相待 五、自适应领导者——赋能经理的新角色 众所周知,在过去的9个月中,经理领导们承担了更多的责任:他们不再是“单纯的”经理,也要担当教练。在许多组织中,他们承担了戏剧性的工作重构者,心理健康和福祉检查员以及社会正义对话的促进者的角色。要说这是一段艰难的时期,这是一种轻描淡写的说法。

鉴于经理职责的变化,我们集思广议并了解一些关键问题的答案:

确切地说,经理们需要如何提升他们的领导方法以更好地支持员工? 鉴于此,组织在赋能经理人方面的作用是什么? 当预算可能会紧缩时,组织应该如何做呢? 响应型经理和组织在当前时间可以为员工做些什么。以下提供了关键的要点概述。

保持个性化:多年来,我们已经看到了向个性化员工体验的转变。由于每个人都面临着自己的一系列独特而不同的挑战,因此大流行已将其纳入超级加速器。管理人员了解个体沟通偏好,工作时间表,工作环境等的重要性。此外,管理人员亟需从管理团队转变为领导团队的思维转变。人员领导者应该在个人层面上了解他们的团队,以便了解他们的需求。 建立基线以实现较低风险的决策:这是指在决策方面具有明确的误差范围(例如,如果销售额下降15%,我们将停止该实验)。这可以帮助阐明决策权,规范故障和降低风险决策。公司分享的一个现实示例包括实现DACI(推进者,批准者,贡献者,知情者)框架,该框架有助于阐明决策过程,提高责任心,并允许他们跟踪变更期间决策的变化或转移。 使信息民主化:虽然这不是一个新主意,但希望听到一些参与者分享他们的经理和领导人如何越来越开放地分享有关采取的行动的更多信息和环境。提到了频繁的1:1,签到,反馈和员工调查,这是一些可用来提高透明度和增强信任的常用方法。 建立信任而不是小事:受到团队信任并成功自适应团队需求的管理人员具有共同的特征,例如谦虚,容忍错误,宽容他人,以及更具人性化。共享的最佳想法之一是,管理人员应扮演类似于WD-40机油罐的角色,帮助他们的团队解决错误并解决错误,而不是抱着怨恨。这些想法清楚地表明了向一种新的管理风格的转变,这种管理风格是富有同情心和更人性化的。 六、最后的一张图总结 响应型组织 data-lazy-srcset=

图4|什么是自适应企业,资料来源:RedThread,2020 Source:Introducing the Responsive Organization **原文链接:自适应企业|什么特质的组织在疫境中能有效稳健运作

延伸阅读: 创新趋势 丨中国服装企业如何开启DTC创新之路

专家建议|2022 DTC电商提升私域运营收益的10大策略

专家见解丨DTC品牌生存发展的3个关键

户外明星Solo Brands如何以DTC社群运营推动高速品牌增长

案例分析|戴森如何以DTC全渠道营销打造百亿规模增长

私域生态中的“消费者共创”:超级用户如何让Lego重焕生机

2021中国酒店业数字化转型趋势报告摘要:酒店业未来如何在数字化浪潮中前行?

领先实践|全球最大红酒App如何用设计冲刺创新vivino模式

高管访谈|蔚来总裁秦力洪谈如何做用户运营?

创新战略丨大企业如何通过创新突破边界,创造第二增长曲线?

百货商场数字化|百联靠全渠道实现疫情期间业务增长

创新案例|“美元剃须俱乐部”如何通过四大DTC策略成功超越市占率72%的吉列

案例分析|戴森如何以DTC全渠道营销打造百亿规模增长

案例分析 | 二手车零售DTC黑马Carvana卖车卖出 500 亿美元市值

案例研究丨运动品牌On昂跑如何通过DTC创新实现全球化战略

看图就懂|酒品DTC自营电商增长创新的10大打法

研报摘要|元宇宙:下一代互联网启程(附元宇宙深度报告PDF)

Lululemon能突破DTC模式的天花板吗?

案例研究|登顶全球时尚网站Top1,解密Nike数字私域生态

DTC案例 | 羽绒服火出圈!lululemon如何做到2700亿市值?

从街边奶吧到64亿市值,一鸣食品是怎么做增长的?

解析线上线下双结合的新消费模式-2021年全球消费者洞察调研中国报告

新锐美妆品牌数字化革命报告摘要:完美日记做对了什么?(内附报告下载链接)

拳打Zara,脚踢亚马逊,中国的SHEIN凭什么征服了美国的年轻人?

0糖之后微醺又成了新赛道,年轻人会就此爱上小酌吗?

案例研究|数字化成功转型,国货之光李宁的品牌DTC策略分析

数字化魔方:数据已经成为产品成功的决定性因素

麦肯锡:制造业数字化发展“三步走”战略

为什么敏捷开发是数字化转型的关键? 互联网时代下,如何精细化用户运营?

户外明星Solo Brands如何以DTC社群运营推动高速品牌增长

完整拆解元气森林布局私域全流程,太值得每个品牌借鉴了!

研报摘要 | 从“试水”变为“必要”选择——后疫情时代的私域流量营销

5000字方法论:私域中如何做好用户分层、标签体系

品牌与私域,紧盯消费者全生命周期运营的两大抓手

增长黑客经典案例|民宿巨头Airbnb的发家史

当男性审美觉醒 “理然”们如何满足5400亿他经济市场?

什么是北极星指标?产品怎么选择合适的北极星指标?

专家研究|如何避免企业创新决策失败的五种方式

300+精品课程,为你的求职、学习持续赋能。

热门课程推荐: 【设计思维】 【精益创新】 【增长黑客】【设计冲刺

更多精彩案例与方案可以访问Runwise创新社区。我们为你准备了4大精选内容: 1.前瞻方案研究 2. 最新实践案例 3. 科学思维方法 4. 创新技术工具**

【免责声明】本站内容转载自互联网,其相关言论仅代表作者个人观点绝非权威,不代表本站立场。如您发现内容存在版权问题,请提交相关链接至邮箱:support@runwise.co,我们将及时予以处理。