前端基础知识笔记

247 阅读13分钟

前端基础知识笔记

1.SEO(搜索引擎检索)

TDK(title,description,keywords)
- 网站架构分析,排版布局HTML结构尽量简单,重要的HTML放在前面(搜索引擎抓取从上到下),使用headerfooternavsectionarticleh1-h6等语义化标签,图片标签设置alt和title属性,添加面包屑导航
- 友情链接
- 减少使用display:none,CSS尽量不要内联
- 控制页面的大小,减少http请求,提高网页加载速度
- 重要内容不要用js输出,蜘蛛抓取不到(vue项目单页应用不利于SEO)

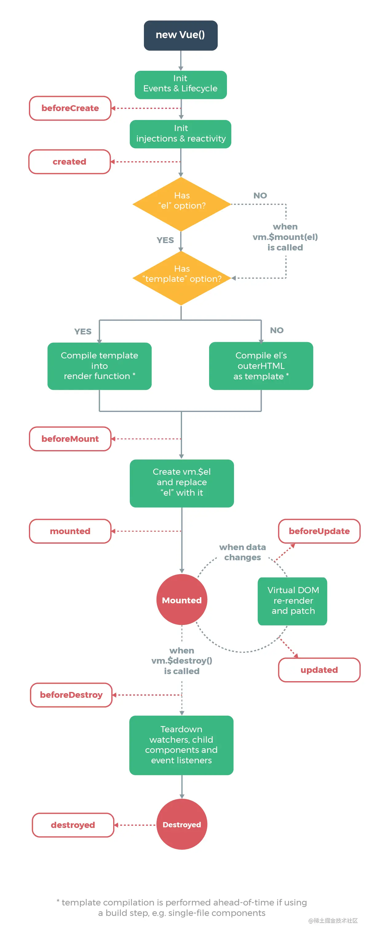
2.vue2生命周期

### 初始化阶段
new vue()初始化事件和生命周期
beforeCreate
初始化注入和校检
data和methods尚不可用
created
data和methods可用
### 模板编译阶段
判断当前是否有指定的el选项,如果没有则调用vm.$mount('el'),如果有则判断是否有指定的template选项,有的话将template
编译成render函数,如果没有则将el外部的HTML作为template编译

### 挂载阶段
beforeMount
创建vm.$el替换el
将内存中渲染好的模板真实的替换到浏览器中
mounted

初次渲染不会触发这两个函数 
beforeUpdate
data已更新,dom未更新
updated
dom节点已重新渲染

### 销毁阶段
beforeDestroy
实例还能调用,事件监听,子实例,定时器等在这里销毁
destroyed
image.png

3.let(const)和var的区别

- var具有变量提升的作用,在全局作用域下声明的变量将会变成Window的属性,let变量不会被添加到window对象中
- var是函数作用域,let是块级作用域
- es6之前没有块级作用域,所谓的块级作用域就是用{}包含的区域,我们常用的有forwhileif等。但是在块级作用域中用let
  声明变量,那么此变量就有了块级作用域,就必须只有在此块级作用域才能访问此变量。
- var可以允许重复声明相同的变量,后者会覆盖前者,let则不能重复声明相同的变量。
- const一旦声明必须赋值,不能使用null占位;声明后不能再修改 ;如果声明的是复合类型数据,可以修改其属性

4.rem在移动端字体过小的问题

- 禁止用户缩放页面
- 浏览器设置字体大小,影响浏览器打开的页面。通过js可控制用户修改字体大小,使页面不受影响。
- rem加js动态设置字体大小
- 既然是JS代码,为了避免造成因为动态设置<html>元素的font-size而造成页面抖动,一般这部分代码我们放在header底部去加载,
  并内联到html文档里面
- 使用vw(vh)+rem+百分比实现移动端自适应

5.h5支付页面跳转问题

官方说法:服务端调用下单接口后,将返回的 mweb_url 链接返回给客户端,让客户端调用该链接拉起微信支付,需要配置跳转
地址的话,在链接后面带上 &redirect_url=跳转地址,不带则默认返回当前页面(iOS有问题,会跳域名,不带接口)。

处理iOS 跳转问题:服务端调用下单接口后,将返回的 mweb_url 链接在服务端请求一次,请求的时候要带请求头参数 Referer 值
必须是你申请的支付白名单,会返回一个html页面,通过正则表达式获取 deeplink 后面的链接给客户端使用,会变成直接拉起微信
支付,没跳中间页。

1. 不能拉起微信H5支付
   原因和网站系统采用了框架及AJAX异步通信有关,微信H5支付不是在提交表单以后直接拉起支付的,而是通过AJAX提交到后台,
   然后后台程序 把支付连接返回给前端AJAX,然后由JS调用拉起 微信H5支付!由于中间JS代码兼容性等问题,导致没能拉起支付。
   解决办法是删除无效的JS代码部分,重新设计构造JS拉起功能代码,同时因为由于JS支持的长数字精确性不能超过16位 ,如果是
   订单号的话,会导致传输的订单号是错误的,最终支付成功后,因为传递的订单号错误,不能成功支付回调!和主动轮训订单号是
   否支付成功!

2. 支付成功之后没有跳转到支付成功页面
   用户H5支付分为设置了支付成功后同步打开的页面,和没有设定 支付成功后返回原发起支付页面。这两个各自存在问题。前者即使
   设置了支付成功后页面,即使做了主动查询数据库功能,但是支付成功后还是提示订单没有支付!这个原因是 异步回调有时没有前
   端同步回调快!就是同步页面打开时,后端异步还没有通知,此时同步页面已经打开,去查询订单还是未支付状态!。这其中还
   涉及到多方案情况下的分别程序设计策略,和参数传递等问题。

6.vue第一次加载时会不会触发updated函数

第一次初始化页面时不会触发beforeupdate和updated函数,当页面或者data更新时才会触发

7.性能优化

- CSS和js压缩打包(开启gzip)
- 减少http请求
- 图片较多的页面使用懒加载进行优化
- 图片优化(雪碧图,使用字体图标)
- 使用cdn
- 前端代码结构优化
- 使用无cookie域名
- 样式表和js文件优化
- 利用浏览器缓存
- DNS预解析(dns-prefetch) <link rel="dns-prefetch" href="http://www.xxx.com/">
- 减少重绘回流
- webpack性能优化:1.打包公共代码2.动态导入与按需加载

8.防抖节流

- 防抖:
动作绑定事件,动作发生后一定时间后触发事件,在这段时间内,如果该动作又发生,则重新等待一定时间再触发事件
在上一次事件触发之后的 time 时间内如果事件没有再次触发,那么就在 time 时间后触发,否则将触发的时间作为新的起始点

- 节流:
动作绑定事件,动作发生后一段时间后触发事件,在这段时间内,如果动作又发生,则无视该动作,直到事件执行完后,才能重新触发

- 函数防抖是某一段时间内只执行一次,而函数节流是间隔时间执行

- debounce(防抖)一段时间之后执行
    search搜索联想,用户在不断输入值时,用防抖来节约请求资源。
    window触发resize的时候,不断的调整浏览器窗口大小会不断的触发这个事件,用防抖来让其只触发一次
- throttle(节流)立即执行
    鼠标不断点击触发,mousedown(单位时间内只触发一次)
    监听滚动事件,比如是否滑到底部自动加载更多,用throttle来判断

9.模块与组件

从设计上来看,组件强调复用,模块强调职责(内聚、分离),或者说组件是可以达到可复用要求的模块。
1.Module, 中文为模块。它的核心意义是分离职责,属于代码级模块化的产出。本身是一组具有一定内聚性代码的组合,职责明确。
  对外的接口可以是松散的,也可以是集中的。它以问题分解的形式,来解决软件设计问题。它更强调一个内聚的概念,形式上可以
  是Java中的包,也可以是一个源代码目录。
2.Component,中文称为组件。使用非常比较广泛,它的核心意义在于复用,相对模块,对于依赖性有更高的要求。

10.浏览器输入URL之后发生了什么

- 查找当前URL是否有缓存
- DNS解析
- TCP链接
- 发送HTTP请求
- 服务器处理请求并返回HTTP报文
- 浏览器解析渲染页面
- 关闭TCP链接

11.事件循环(js的执行机制)

### JS的执行顺序
- JS代码是从上到下一行一行执行的
- 如果某一行报错,则停止执行下面的代码
- 先执行同步代码,再执行异步代码

### 事件循环的执行过程
- 同步代码:调用栈执行后直接出栈
- 异步代码:放到Web API中,等待合适的时机放入回调队列,等到栈空时事件循环(EventLoop)开始工作,进行轮询。
- 微任务比宏任务执行时机要早
- 微任务在DOM渲染前触发,宏任务在DOM渲染后触发

### 宏任务:

    setTimeout  setInterval  Ajax  DOM事件  script(整体代码)  I/OUI交互事件  postMessageMessage  
    Channel  setImmediate(Node.js 环境)

### 微任务:

    Promise  async/await  Object.observe  MutationObserver  process.nextTick(Node.js 环境)

### 异步和同步的区别:

    异步不会阻塞程序的执行,同步会阻塞程序的执行。

12.vue响应式原理

数据劫持和发布订阅者模式相结合
- Object.defineProperty()
- observe监听器:监听属性的变化通知订阅者
- watcher订阅者:收到属性的变化然后更新视图
- compile解析器:解析指令,初始化模板,绑定订阅者

13.vuex

状态管理模式,集中式存储所有组件的状态的小仓库,并保持我们存储的状态以一种可预测变化的方式发生变化
- state
- mutations修改值 this.$store.commit(M的方法,参数) 不能包含异步操作
- actions 异步操作 在actions里面提交mutations this.$store.dispatch(A的方法,参数)
- getters修饰器

14.watch和computed的区别

## 监视属性(watch)
    1.当被监视的属性变化时, 回调函数自动调用, 进行相关操作
    2.监视的属性必须存在,才能进行监视!!
    3.配置immediate:true可以监测对象内部值改变
## 计算属性(computed)
    1.原理:底层借助了Objcet.defineproperty方法提供的getter和setter。
    2.get函数什么时候执行?
        (1).初次读取时会执行一次。
        (2).当依赖的数据发生改变时会被再次调用。
    3.优势:计算属性的结果会被缓存,除非依赖的响应式 property 变化才会重新计算。
        注意,如果某个依赖 (比如非响应式 property) 在该实例范畴之外,则计算属性是不会被更新的。
## 区别
1.computed能完成的功能,watch都可以完成。
2.watch能完成的功能,computed不一定能完成,例如:watch可以进行异步操作。

15.HTTP和HTTPS的区别

1. HTTPS协议需要到ca申请证书,一般免费证书较少,因而需要一定费用。
2. HTTP是超文本传输协议,信息是明文传输,HTTPS则是具有安全性的SSL加密传输协议。
3. HTTP和HTTPS使用的是完全不同的连接方式,用的端口也不一样,前者是80,后者是443。
4. HTTP的连接很简单,是无状态的;HTTPS协议是由SSL+HTTP协议构建的可进行加密传输、身份认证的网络协议,比HTTP协议安全。

16.vue: data返回一个对象和返回一个函数有什么区别

不使用return包裹的数据会在项目的全局可见,会造成变量污染;
使用return包裹后数据中变量只在当前组件中生效,不会影响其他组件。 
当一个组件被定义, data 必须声明为返回一个初始数据对象的函数,因为组件可能被用来创建多个实例。
如果 data 仍然是一个纯粹的对象,则所有的实例将共享引用同一个数据对象!
通过提供 data 函数,每次创建一个新实例后,我们能够调用 data 函数,从而返回初始数据的一个全新副本数据对象。

17.怎么封装axios

单独API管理层、参数序列化、取消重复请求、Loading、状态码...

18.vue文件public和asset的区别

public文件夹中的文件会原封不动的放到dist文件夹中;
build之后,assets目录中的文件,会被合并到一个文件中,然后进行压缩。多用来存放业务级的js、css等,如一些全局的scss样式
文件、全局的工具类js文件等

19.图片引用时../和@的区别

…/ 表示父级目录下
./ 表示当前目录下
@/ 是webpack/build/webpack.base.conf.js中配置的路径别名
~ @/中的 ~ 代表根目录,~@即根目录下的配置为@的路径

20.闭包,原型,原型链

### 闭包就是能够读取其他函数内部变量的函数。
  由于在Javascript语言中,只有函数内部的子函数才能读取局部变量,因此可以把闭包简单理解成"定义在一个函数内部的函数"。
  所以,在本质上,闭包就是将函数内部和函数外部连接起来的一座桥梁。

### 闭包的优点:
  可以将一个变量长期存储在内存中,用于缓存;
  可以避免全局变量的污染;
  加强封装性,实现了对变量的隐藏和封装;
### 闭包的缺点:
  因为函数执行上下文AO执行完后不被释放,所以 会导致内存消耗很大,增加了内存消耗量,影响网页性能出现问题,而且过度的
  使用闭包可能会导致内存泄露,或程序加载运行过慢卡顿等问题出现。所以我们可以在退出函数之前,将不使用的局部变量进行删除。

### 原型
  所有引用类型都有一个__proto__(隐式原型)属性,属性值是一个普通的对象;
  所有函数都有一个prototype(原型)属性,属性值是一个普通的对象;
  所有引用类型的__proto__属性指向它构造函数的prototype;

### 原型链
  当访问一个对象的某个属性时,会先在这个对象本身属性上查找,如果没有找到,则会去它的__proto__隐式原型上查找,即它的
  构造函数的prototype,如果还没有找到就会再在构造函数的prototype的__proto__中查找,这样一层一层向上查找就会形成一个
  链式结构,我们称为原型链。

21.$nextTick()

$nextTick 是在下次 DOM 更新循环结束之后执行延迟回调,在修改数据之后使用 $nextTick,则可以在回调中获取更新后的 DOM

22.判断是否是数组

instanceof
constructor
Object.prototype.toString.call()
Array.isArray()

23.vue父子组件和不同页面之间切换时的生命周期

### ⽗⼦组件初始化时 ⽣命周期的执⾏顺序
    ⽗beforeCreate -> ⽗created -> ⽗beforeMount -> ⼦beforeCreate -> ⼦created -> ⼦beforeMount -> ⼦mounted 
    ->⽗mounted
### ⽗⼦组件数据更新时 ⽣命周期的执⾏顺序
    ⽗beforeUpdate -> ⼦beforeUpdate -> ⼦updated -> ⽗updated
### ⽗⼦组件销毁时 ⽣命周期的执⾏顺序
    ⽗beforeDestroy -> ⼦beforeDestroy -> ⼦destroyed -> ⽗destroyed

24.JS循环大总结, for, forEach,for in,for of, map区别

forEach 遍历列表值,不能使用 break 语句或使用 return 语句;
for in 遍历对象键值(key),或者数组下标,不推荐循环一个数组;
for of 遍历列表值,允许遍历 Array(数组), String(字符串), Map(映射), Set(集合)等可迭代的数据结构等,在 ES6 中
引入的 for of 循环,以替代 for in 和 forEach() ,并支持新的迭代协议。

for in循环出的是key,for of循环出的是value;
for of是ES6新引入的特性。修复了ES5的for in的不足;
for of不能循环普通的对象,需要通过和Object.keys()搭配使用;
map不改变原数组但是会返回新数组;

1.breakcontinue可以在for中正常执行,return不可以;
2.breakcontinue可以在for-in中正常执行,return不可以;
3.breakcontinue可以在for-in中正常执行,return不可以;
4.breakcontinue不可以在forEach中正常执行,会出现异常,return会跳出当前循环,但是不会终止循环的继续;
5.breakcontinue不可以在map中正常执行,会出现异常,return会跳出当前循环,当前位置会用undefined替换,不会改变数组
的长度,但是不会终止循环的继续;
6.breakcontinue不可以在filter中正常执行,会出现异常,return会跳出当前循环,并且会去除当前位置,改变数组的长度,
但是不会终止循环的继续;

25.vue路由钩子

1、全局钩子
2、某个路由的钩子
3、组件内钩子

1、Vue.beforeEach(function(to,form,next){}) /*在跳转之前执行*/
2.Vue.afterEach(function(to,form))/*在跳转之后判断*/

26.vue路由跳转的三种方式是什么

1、使用“<router-link to='跳转页面路径>”语句; 
2、使用“this.$router.push({ path:’/user’})”语句;
3、使用“this.$router.replace{path:'/'}”语句。

27.组件之间的通讯方式

props / $emit(父子)
父组件 A 通过 props 的方式向子组件 B 传递,B to A 通过在 B 组件中 $emit, A 组件中 v-on 的方式实现。
② eventBus事件总线 $emit / $on (任意组件通信)
这种方法通过一个空的 Vue 实例作为中央事件总线(事件中心),用它来触发事件和监听事件,巧妙而轻量地实现了任何组件间的通
信,包括父子、兄弟、跨级
$attrs / $listeners (祖孙)
provide / inject(父子、祖孙)
Vue2.2.0 新增 API,这对选项需要一起使用,以允许一个祖先组件向其所有子孙后代注入一个依赖,不论组件层次有多深,并在
起上下游关系成立的时间里始终生效。祖先组件中通过 provider 来提供变量,然后在子孙组件中通过 inject 来注入变量。
provide / inject API 主要解决了跨级组件间的通信问题,不过它的使用场景,主要是子组件获取上级组件的状态,跨级组件
间建立了一种主动提供与依赖注入的关系。
注意:依赖注入所提供的属性是非响应式的
ref / $refs (父子,兄弟)
ref: 这个属性用在子组件上,它的引用就指向了子组件的实例。如果在普通的 DOM 元素上使用,引用指向的就是 DOM 元素;可以
通过实例来访问组件的数据和方法。
$parent / $children(父子)
vuex
总结:
1. 父子通信:
  • 父向子传递数据是通过 props,子向父是通过 events($emit);
  • 通过父链 / 子链也可以通信($parent / $children);
  • ref 也可以访问组件实例;provide / inject API;$attrs/$listeners
  • 2. 兄弟通信:
  • Bus
  • Vuex
3. 跨级通信:
  • Bus

  • Vuex

  • provide / inject

  • $attrs/$listeners

免责申明

Tips:笔记由个人平时学习整理资料,当中可能会引用到各位大佬的原文,如果有侵权请联系删除或者表明出处!