算法第三天| 203.移除链表元素、707.设计链表 、 206.反转链表

814 阅读4分钟

203 移除链表元素

给你一个链表的头节点 head 和一个整数 val ,请你删除链表中所有满足 Node.val == val 的节点,并返回 新的头节点 。

image.png

这道题考察的主要是链表的遍历,在遍历的过程中可以添加头结点或不加,通用的做法是添加头节点后使用双指针来一起遍历链表,当碰到符合条件的节点通过更改两个指针的后继实现删除节点。

image.png

/**
 * 添加虚节点方式
 * 时间复杂度 O(n)
 * 空间复杂度 O(1)
 * @param head
 * @param val
 * @return
 */
public ListNode removeElements(ListNode head, int val) {
    if (head == null) {
        return head;
    }
    // 因为删除可能涉及到头节点,所以设置dummy节点,统一操作
    ListNode dummy = new ListNode(-1, head);
    ListNode pre = dummy;
    ListNode cur = head;
    while (cur != null) {
        if (cur.val == val) {
            pre.next = cur.next;
        } else {
            pre = cur;
        }
        cur = cur.next;
    }
    return dummy.next;
}
/**
 * 不添加虚拟节点方式
 * 时间复杂度 O(n)
 * 空间复杂度 O(1)
 * @param head
 * @param val
 * @return
 */
public ListNode removeElements(ListNode head, int val) {
    while (head != null && head.val == val) {
        head = head.next;
    }
    // 已经为null,提前退出
    if (head == null) {
        return head;
    }
    // 已确定当前head.val != val
    ListNode pre = head;
    ListNode cur = head.next;
    while (cur != null) {
        if (cur.val == val) {//当碰到符合条件的节点跳过此节点
            pre.next = cur.next;
        } else {//否则顺序遍历
            pre = cur;
        }
        cur = cur.next;
    }
    return head;
}

注意: 当没使用虚拟头结点时要对头结点单独判断


707.设计链表

设计链表的实现。您可以选择使用单链表或双链表。单链表中的节点应该具有两个属性:val 和 next。val 是当前节点的值,next 是指向下一个节点的指针/引用。如果要使用双向链表,则还需要一个属性 prev 以指示链表中的上一个节点。假设链表中的所有节点都是 0-index 的。

在链表类中实现这些功能:

  • get(index):获取链表中第 index 个节点的值。如果索引无效,则返回-1。
  • addAtHead(val):在链表的第一个元素之前添加一个值为 val 的节点。插入后,新节点将成为链表的第一个节点。
  • addAtTail(val):将值为 val 的节点追加到链表的最后一个元素。
  • addAtIndex(index,val):在链表中的第 index 个节点之前添加值为 val  的节点。如果 index 等于链表的长度,则该节点将附加到链表的末尾。如果 index 大于链表长度,则不会插入节点。如果index小于0,则在头部插入节点。
  • deleteAtIndex(index):如果索引 index 有效,则删除链表中的第 index 个节点。

来源:力扣(LeetCode) 链接:leetcode.cn/problems/de… 著作权归领扣网络所有。商业转载请联系官方授权,非商业转载请注明出处。

这道题综合考察了链表的CRUD,

class MyLinkedList {
    //size存储链表元素的个数
    int size;
    //虚拟头结点
    ListNode head;

    //初始化链表
    public MyLinkedList() {
        size = 0;
        head = new ListNode(0);
    }

    //获取第index个节点的数值
    public int get(int index) {
        //如果index非法,返回-1
        if (index < 0 || index >= size) {
            return -1;
        }
        ListNode currentNode = head;
        //包含一个虚拟头节点,所以查找第 index+1 个节点
        for (int i = 0; i <= index; i++) {
            currentNode = currentNode.next;
        }
        return currentNode.val;
    }

    //在链表最前面插入一个节点
    public void addAtHead(int val) {
        addAtIndex(0, val);//精简了代码,增强了代码的复用性
    }

    //在链表的最后插入一个节点
    public void addAtTail(int val) {
        addAtIndex(size, val);//精简了代码,增强了代码的复用性
    }

    // 在第 index 个节点之前插入一个新节点,例如index为0,那么新插入的节点为链表的新头节点。
    // 如果 index 等于链表的长度,则说明是新插入的节点为链表的尾结点
    // 如果 index 大于链表的长度,则返回空
    public void addAtIndex(int index, int val) {
        if (index > size) {
            return;
        }
        if (index < 0) {
            index = 0;
        }
        size++;
        //找到要插入节点的前驱
        ListNode pred = head;
        for (int i = 0; i < index; i++) {
            pred = pred.next;
        }
        ListNode toAdd = new ListNode(val);
        toAdd.next = pred.next;
        pred.next = toAdd;
    }

    //删除第index个节点
    public void deleteAtIndex(int index) {
        if (index < 0 || index >= size) {
            return;
        }
        size--;
        if (index == 0) {
            head = head.next;
	    return;
        }
        ListNode pred = head;
        for (int i = 0; i < index ; i++) {
            pred = pred.next;
        }
        pred.next = pred.next.next;
    }
}

这道题的注意点是:

  • 1.注意size是链表的长度,而链表的索引是从0开始(数组)。
  • 2.链表的遍历,注意当有虚拟头结点的情况下 for (int i = 0; i < index ; i++)最后得到的节点是目标节点要插入的前驱。
  • 3.当进行添加删除操作时不要忘了更改size属性。

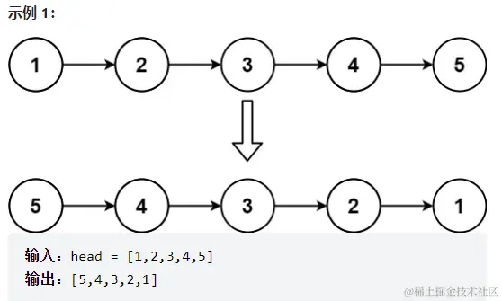
206,翻转链表

力扣题目链接

给你单链表的头节点 head ,请你反转链表,并返回反转后的链表。

image.png

这道题主要考察的是在链表中双指针的运用,通过前后指针遍历链表的同时更改后继的指向从而实现翻转链表

public ListNode reverseList(ListNode head) {
    ListNode pre = null;
    
    ListNode cur = head;
    ListNode temp;//用来记录cur后面的节点
    while (cur!= null) {
        temp = cur.next;//存储cur后的元素
        cur.next = pre;//由后指向前
        pre = cur;//移动pre
        cur = temp;//移动cur
    }
    return pre;
}

(纠正:动画应该是先移动pre,在移动cur) 反转顺序.gif

注意:

  • 重点在于翻转过程的理解,要清晰每一步的作用。
  • 尤其注意终止条件,在每一次翻转指向结束时cur指针处于孤立状态(如下),所以不能以while (cur.next!= null)为循环条件然后返回cur。

image.png

总结:

今天开始了链表:

  1. 链表就是遍历以及删除的方法,可以用虚拟头结点来统一遍历的方法,否则就要单独判断头结点。
  2. 注意遍历时的终止条件,是哪个指针,cur==null还是cur.next = null ,是i<=size还是i<size-1
  3. 添加删除节点时注意步骤

image.png