记录--uniapp上如何实现安卓app微信登录功能(操作流程总结)

447 阅读8分钟

这里给大家分享我在网上总结出来的一些知识,希望对大家有所帮助

uniapp上如何实现安卓app微信登录功能?下面本篇文章给大家分享一下uniapp上实现安卓app微信登录的权限申请、开发的具体操作流程,希望对大家有所帮助!

微信开放平台提供了微信的一些开放接口,比如微信登录、分享支付等,为其他各平台应用提供支持服务。网上资料比较松散,加上一些陌生概念,使得简单流程并没有串连起来,本文总结了uniapp上实现安卓app微信登录的权限申请、开发的具体操作流程,希望对你有用。

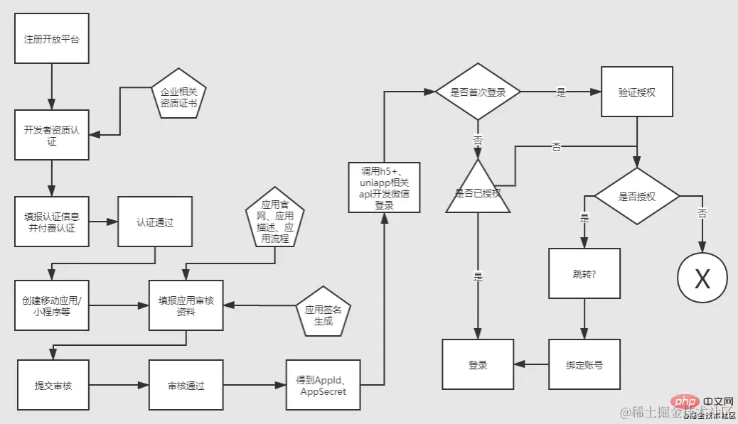
首先来看下开发微信登录功能的整体流程,我梳理了一个总流程图,帮助你在理解后面的内容时更有条理:

可以看出来,开发一个微信登录还是有点麻烦的呀,下面来让我一步步地详细介绍吧!

1、注册一个微信开放平台账号

首先注册一个微信开放平台账号,微信的平台一共有4个,这个开放平台就是开放微信的登录分享支付等内容给app、网页、小程序等使用。具体过程就不细说了,邮箱账号要注意不要与微信其他地方用到的相冲突就行了。

2、开发者资质认证

账号注册成功后登录,要开发微信登录这些功能还要进行开发者资质认证。现在开放平台的注册对个人是开放的,但是开发者资质认证只对企事业单位开放,而且认证要交300块钱。我用的企业认证,申请过程中要用到企业相关资质证书,资料齐全流程挺快的,两三天左右可以搞定吧,发票申请挺慢的,要一个月左右。

3、在开放平台申请移动应用

认证成功后,进入管理中心,选择移动应用,创建移动应用,按步骤来就行了,可能唯一会让你卡住的就是应用签名了。我走到这一步时完全是懵逼状态,不知道啥是应用签名。

4、应用签名生成

看上面的说明,应用签名主要是用来进行身份验证,之所以说是二次校验,是相对于登录用户来说的。一般情况下,你登录了开放平台就可以申请了,现在多了这个签名,你得再折腾一下,证明自己拥有这个应用的开发权限。一般情况下,安卓的app发布在小厂大都是用的公共测试证书,现在要生成应用签名就得用自有证书了。有了自有证书,就可以生成微信开放平台要的这个应用签名了。那这个自有证书怎么来呢?接下来,看看怎么折腾出来这个自有证书和应用签名吧。

生成自有证书

1)、安装jre环境

jre是java开发环境,可以用cmd命令窗口用java命令判断下当前环境是否有jre,如果提示 'java' 不是内部或外部命令,也不是可运行的程序或批处理文件,那说明没有安装;如果像这样输出内容就是已经安装过了:

 如果没有安装就要下载jre安装包:www.oracle.com/java/techno…

 安装好之后,重新打开cmd,再次输入java就可以看到正常输出相关内容了。接下来,还要把jre安装路径添加到系统环境变量中:

d:  

set PATH=%PATH%;"C:\Program Files\Java\jre1.8.0_201\bin"

用cmd输入以上命令,第一行意思是切换到d盘,这个目录随意,是用来存放接下来会生成的签名证书的,你可以再建一个文件夹然后cd进去。回车后,在第二行意思是将jre命令添加到临时环境变量中,后面的地址根据你的jre实际安装地址来。这步之后,后面的操作生成的文件就会生成在当前文件夹中。

2)、生成签名证书

上面步骤正常后,就可以输入下面的keytool -genkey命令就可以生成证书了。这里要注意下,testalias 和 test.keystore中的'test'都是可以修改的,可以替换为自己项目中的名字。

keytool -genkey -alias testalias -keyalg RSA -keysize 2048 -validity 36500 -keystore test.keystore

回车后,输入密码,比如123456,密码看不见的,不要输错了,后面的按提示填就可以了,一般输入英文或拼音。最后提示是否正确时,不要回车了,输入y确认正确,否则要再重来一次。

确认后,又提示密钥口令,这个直接回车相同就行。

 如果提示这个,就把这个指令复制了粘贴执行,输入前面设置的口令123456就可以了。

 最后在当前执行命令的文件夹里就能看到应用证书了。

生成签名

前面是生成证书,这一步终于可以生成签名了。

3)、使用自有证书打包

这一步很简单,用hbuilderx进行app云打包,在弹出框中选择安卓的自有证书打包方式。这个自有证书就是我们刚才生成的证书,兴不兴奋,我们也是有证书的人了!?下面三栏,别名、密码都是前面的操作步骤中写过的,没忘记就写上吧,然后选择证书文件,剩下的都是常规操作,最后打包就可以了。

4)、用签名生成工具生成签名

先到微信开放平台下载签名生成工具,下载好之后,在手机端安装,输入安卓包名。

这里有坑,要注意下,uniapp的mainfest.json文件配置中,appid必须是'_UNI_'开头,所以你的配置文件中得是'_UNI_'开头的,但是打包时的包名跟那个配置又是两个体系,互不影响,你可以在这里把名字改下,把uni这个头去掉。因为这个包名后面要跟ios版本一起用,你得跟ios一样,相信打过包的人应该能明白我在说啥。

输入正确的包名(去掉了'UNI'开头),点击下面的按钮就生成了一串id,这个就是——应用签名!真是费劲!

5、按开放平台流程申请应用

有了签名,你就可以按照微信开放平台的流程申请移动应用了,就是本文的第二张图,输入签名,一步步走就行。

 最后就是下面这样子了,代表你提交成功,可以耐心的等了(三天了,没变化,最后过了七八天才通过,中间按要求修改了两次):

 等审核通过,就可以申请微信登录等功能了。

最后要说的一点就是,app或者你资料中提交的相关域名网站不要给登录界面,否则可能会审核不通过,因为他们进不去,看不了当然无法审核。

6、获取appid和appsecret

移动应用的审核通过后,微信登录功能就会自动开放了,同时开放的还有分享、发送朋友等功能。

同时,你也可以获取到获取appid和appsecret,这个我自己保存越来,后面开发会用到的。

7、微信登录业务流程梳理

uniapp提供了微信登录api,不过我们首先要清楚微信登录的流程,因为微信登录要配合我们系统自身的业务。我在这里梳理了一张流程图,这张图就是上面总流程图的一部分,你可以对照参考,辅助你开发相关功能。

8、微信登录服务api调用

如果你按照前面的步骤拿到AppId和AppSecret信息,接下来就是按照这个流程来开发微信登录功能。在uniapp上开发app版本的微信登录功能需要调用uni的api还有h5+的api。 这里就直接给一个示例代码:

onLoad() {

    plus.oauth.getServices((services) => {

            this.weixinAuthService = services.find((service) => {

                    return service.id === 'weixin'

            })

        });

},

methods: {

    appWxLogin() {

        var self = this;

        this.weixinAuthService.authorize(function(res) {

            //支持微信、qq和微博等

            uni.login({

                provider: 'weixin',

                success: function(loginRes) {

                    // 微信用户信息存入本地,后期备用

                    var auth = null;

                    plus.oauth.getServices(function(services) {

                        auth = services.find((service) => {

                            return service.id === 'weixin'

                        });

                        try {

                            uni.setStorageSync('auth_service', auth)

                        } catch {

     

                        }

                    }, function(e) {

                        console.log(e);

                    });

                    if (loginRes.authResult) {

                        let access_token = loginRes.authResult.access_token;

                        let openid = loginRes.authResult.openid;

                        uni.request({

                            method: 'POST',

                            url: 'https://*********/wx-login/appwxlogin',

                            data: {

                                openid: openid

                            },

                            success: (res) => {

                                console.log(res);

                                //将openid存入本地缓存

                                uni.setStorage({

                                    key: 'openid_key',

                                    data: res.data.openid

                                });

                                if (res.statusCode == 200 && res.data && res.data.username) {

                                    self.isFirstWXLogin = false;

                                    self.name = res.data.username;

                                    self.password = res.data.password;

                                    setTimeout(function() {

                                        self.tologin({

                                            username: res.data.username,

                                            password: res.data.password,

                                            encrypted: true

                                        })

                                    }, 0)

                                } else {

                                    //首次登录,跳转到一个绑定账号的页面

                                    uni.navigateTo({

                                        url: 'wxlogin'

                                    });

                                }

                            },

                            fail: (error) => {

                                console.log(error);

                            },

                            complete: (e) => {

                                console.log(e);

                            }

                        })

                    } else {

     

                    }

                },

                fail(e) {

                    console.log(e);

                },

                complete(e) {

                    console.log(e);

                }

            });

        }, function(error) {

            console.log(error)

        }, {

            scope: 'snsapi_userinfo'

        })

    }

}

注意几点:

1、首先取到微信服务对象this.weixinAuthService。

2、其次调用授权api——authorize,然后再调用uni.login这个api。

3、uni.login成功后,如果想取得用户信息可以调用uni.getUserInfo,也可以调用plus.oauth.getServices,后者是h5+的api,前者也是基于后者的封装。

4、代码中这个接口(/wx-login/appwxlogin)是一个本地服务,具体的业务就是把openid带到用户表中去查找,如果能找到,说明此用户绑定过微信,后端返回用户信息直接登录;如果没找到,就返回提示需要输入用户名密码登录,而且这个登录过程要带上openid,最终插入数据库。

本文转载于:

m.php.cn/uni-app/481…

如果对您有所帮助,欢迎您点个关注,我会定时更新技术文档,大家一起讨论学习,一起进步。