记录--Vue常问问题整合

84 阅读11分钟

这里给大家分享我在网上总结出来的一些知识,希望对大家有所帮助

一、谈谈你对MVVM的理解?

映射关系简化,隐藏controller MVVM在MVC的基础上,把控制层隐藏掉了。

Vue不是一个MVVM框架,它是一个视图层框架。

ViewModal是一个桥梁,将数据和视图进行关联。

二、谈谈你对Vue中响应式数据的理解?

数组和对象类型的值变化的时候,通过defineReactive方法,借助了defineProperty,将所有的属性添加了gettersetter。用户在取值和设置的时候,可以进行一些操作。

缺陷:只能监控最外层的属性,如果是多层的,就要进行全量递归。

get里面会做依赖搜集(dep[watcher, watcher]) set里面会做数据更新(notify,通知watcher更新)

三、Vue中如何检测数组的变化?

vue中对数组没有进行defineProperty,而是重写了数组的7个方法。 分别是:

  • push
  • shift
  • pop
  • splice
  • unshift
  • sort
  • reverse

因为这些方法都会改变数组本身。

数组里的索引和长度是无法被监控的。

四、Vue中如何进行依赖收集的?

Vue初始化的时候,挂载之后会进行编译。生成renderFunction。

当取值的时候,就会搜集watcher,放到dep里面。

当用户更改值的时候,就会通知watcher,去更新视图。

五、如何理解Vue中的模板编译原理?

这个问题的核心是如何将template转换成render函数。

  1. 将template模块转换成ast语法书 - parserHTML
  2. 对静态语法做标记(某些节点不改变)
  3. 重新生成代码 - codeGen,使用with语法包裹字符串

六、Vue生命周期钩子是如何实现的?

Vue的生命周期钩子是回调函数,当创建组件实例的过程中会调用相应的钩子方法。 内部会对钩子进行处理,将钩子函数维护成数组的形式。

七、Vue组件生命周期有哪些?

  • beforeCreate 在实例初始化之后,数据观测observer 和event、watcher事件配置之前被调用

  • created 实例已经创建完成,在这一步,以下配置被完成

    • 数据观测
    • 属性和方法的运算
    • watch/event时间回调
    • $el尚未生成
  • beforeMount 在挂载之前被调用,render尚未被调用

  • mounted el被新创建的vm.$el替换,并挂载到实例上去之后调用

  • beforeUpdate 数据更新时,被调用,发生在虚拟Dom重新渲染和打补丁之前

  • update 由于数据更改导致的虚拟Dom重新渲染和打补丁,在这之后调用

  • beforeDestroy 实例销毁之前调用

  • destroyed 实例销毁之后调用,调用后Vue实例的所有东西都会被解绑,所有的事件监听会被移除,子实例被销毁,该钩子在服务端渲染期间不被调用

  • keep-alive(activated & deactivated)

八、vue.mixin的使用场景和原理?

Vue的mixin的作用就是抽离公共的业务逻辑,原理类似对象的继承,当组件初始化的时候,会调用mergeOptions方法进行合并,采用策略模式针对不同的属性进行合并。 如果混入的数据和本身组件的数据有冲突,采用本身的数据为准。

缺点:命名冲突、数据来源不清晰

九、Vue的组件data为什么必须是一个函数?

new Vue是一个单例模式,不会有任何的合并操作,所以根实例不必校验data一定是一个函数。 组件的data必须是一个函数,是为了防止两个组件的数据产生污染。 如果都是对象的话,会在合并的时候,指向同一个地址。 而如果是函数的时候,合并的时候调用,会产生两个空间。

十、请说明nextTick的原理。

nextTick是一个微任务。

  • nextTick中的回调是在下次Dom更新循环结束之后执行的延迟回调
  • 可以用于获取更新后的Dom
  • Vue中的数据更新是异步的,使用nextTick可以保证用户定义的逻辑在更新之后执行

十一、computed和watch的区别是什么?

  • computed和watch都基于watcher来实现的。
  • computed的属性是具备缓存的,依赖的值不发生变化,对其取值时计算属性方法不会重复执行
  • watch是监控值的变化,当值发生改变的时候,会调用回调函数

十二、Vue.set方法是如何实现的?

  • vue给对象和数组本身都增加了dep属性
  • 当给对象新增不存在的属性的时候,就会触发对象依赖的watcher去更新
  • 当修改数组索引的时候,就调用数组本身的splice方法去更新数组

十三、Vue为什么要用虚拟Dom

  • 虚拟dom就是用js对象来描述真实Dom,是对真实Dom的抽象
  • 由于直接操作Dom性能低,但是js层的操作效率高,可以将Dom操作转化成对象操作。最终通过diff算法比对差异进行更新Dom
  • 虚拟Dom不依赖真实平台环境,可以实现跨平台

十四、Vue的diff算法原理是什么?

Vue的diff算法是平级比较,不考虑跨级比较的情况。内部采用深度递归的方式+双指针方式比较

  • 先比较两个节点是不是相同节点
  • 相同节点比较属性,复用老节点
  • 先比较儿子节点,考虑老节点和新节点儿子的情况
  • 优化比较:头头、尾尾、头尾、尾头
  • 比对查找,进行复用

十五、既然vue通过数据劫持可以精准的探测数据变化,为什么还要进行diff检测差异?

  • 响应式数据变化,Vue确实可以在数据变化的时候,响应式系统可以立刻得知。但是如何每个属性都添加watcher的话,性能会非常的差。
  • 粒度过细,会导致更新不精准

所以采用watcher + Diff算法来检测差异。

十六、请说明key的作用和原理

  • Vue在patch过程中,通过key可以判断两个虚拟节点是否是相同节点。
  • 没有key会导致更新的时候出问题
  • 尽量不要采用索引作为key

十七、谈谈对组件的理解

  • 组件化开发能大幅提高应用开发效率、测试性、复用性
  • 常用的组件化技术:属性、自定义事件、插槽
  • 降低更新范围,值重新渲染变化的组件
  • 高内聚、低耦合、单向数据流

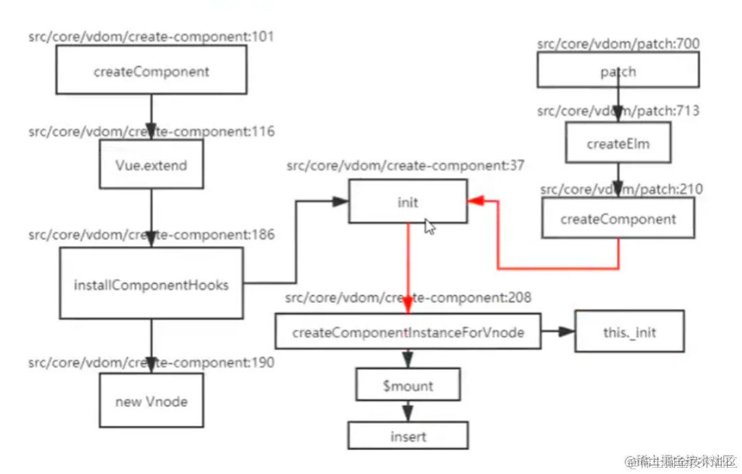
十八、请描述组件的渲染流程

产生组件虚拟节点 -> 创建组件的真实节点 -> 插入到页面

十九、请描述组件的更新流程

属性更新会触发patchVnode方法,组件的虚拟节点会调用prepatch钩子,然后更新属性,更新组件。

二十、异步组件原理

先渲染异步占位符节点 -> 组件加载完毕后调用forceUpdate强制更新。

二十一、函数组件的优势和原理

  • 函数式组件的特性:无状态、无生命周期、无this。因此性能会高一点。

正常的一个组件是一个类继承了Vue。

函数式组件,就是一个普通的函数。

二十二、组件的传值方式有哪些?

  1. props和emit:父组件向子组件传递数据,通过prop传递。子组件传递数据给父组件是通过emit: 父组件向子组件传递数据,通过prop传递。子组件传递数据给父组件是通过emit:父组件向子组件传递数据,通过prop传递。子组件传递数据给父组件是通过emit事件
  2. parent,parent,parent,children获取当前组件的父组件和当前组件的子组件
  3. attrs和attrs和attrs和listeners 。
  4. 父组件通过provide提供,子组件通过inject注入变量
  5. $ref获取实例
  6. eventBus平级组件数据传递
  7. Vuex

二十三、$attrs是为了解决什么问题出现的?

主要作用是为了实现批量传递数据。

provide/inject更适合应用在插件中,主要实现跨级数据传递。

二十四、v-for和v-if哪个优先级更高?

首先,v-for和v-if 不能在同一个标签中使用。

先处理v-for,再处理v-if。

如果同时遇到的时候,应该考虑先用计算属性处理数据,在进行v-for,可以减少循环次数。

二十五、v-mode是如何实现的?

在组件上用的v-model,是model和callback

在普通元素上用v-model,会生成指令,还可能因为不同的元素:

  • 生成value和input
  • 生成change和radio
  • 生成change和checked

 指令在什么时候会调用?

 

 源码:

二十六、Vue的普通Slot以及作用域Slot的区别

普通插槽

普通插槽是渲染后做替换的工作。父组件渲染完毕后,替换子组件的内容。

 在模板编译的时候,处理组件中的子节点和slot标签

 在创建元素的时候,用_t()方法方法来替换_v()的内容。

作用域插槽

作用域插槽可以拿到子组件里面的属性。在子组件中传入属性然后渲染。

 

 作用域插槽的编译结果:

 

二十八、Vue.use是干什么的?

Vue.use是用来使用插件的。我们可以在插件中扩展全局组件、指令、原型方法等。 会调用install方法将Vue的构建函数默认传入,在插件中可以使用vue,无需依赖vue库

二十九、组件写name有啥好处?

  • 增加name属性,会在components属性中增加组件本身,实现组件的递归调用。
  • 可以表示组件的具体名称,方便调试和查找对应的组件。

三十、vue的修饰符有哪些?

  • .stop
  • .prevent
  • .capture
  • .self
  • .once
  • .passive
  • .right
  • .center
  • .middle
  • .alt

三十一、如何理解自定义指令?

  • 在生成ast语法树时,遇到指令会给当前元素添加directives属性
  • 通过genDirectives生成指令代码
  • 在patch前,将指令的钩子提取到cbs中,在patch过程中调用对应的钩子
  • 当执行cbs对应的钩子时,调用对应指令定义方法

三十二、keep-alive平时在哪里使用?原理是什么?

  • 使用keep-alive包裹动态组件时,会对组件进行缓存,避免组件重新创建

使用有两个场景,一个是动态组件,一个是router-view

 

 这里创建了一个白名单和一个黑名单。表明哪些需要需要做缓存,哪些不需要做缓存。以及最大的缓存个数。

缓存的是组件的实例,用key和value对象保存。

加载的时候,监控include和exclude。

如果不需要缓存,直接返回虚拟节点。

如果需要缓存,就用组件的id和标签名,生成一个key,把当前vnode的instance作为value,存成一个对象。这就是缓存列表

如果设置了最大的缓存数,就删除第0个缓存。新增最新的缓存。

并且给组件添加一个keepAlive变量为true,当组件初始化的时候,不再初始化。

三十三、vue-router有几种钩子函数?执行流程如何?

钩子函数有三种:

  • 全局守卫
  • 路由守卫
  • 组件守卫

三十四、vuerouter的两种模式的区别

  • vue-router中有三种模式,分别是hash、history、abstract
  • abstract在不支持浏览器的API换景使用
  • hash模式兼容性好,但是不美观,不利于SEO
  • history美观,historyAPI+popState,但是刷新会出现404

三十五、谈谈Vue的性能优化有哪些?

  • 数据层级不要过深,合理的设置响应式数据
  • 使用数据时,缓存值的结果,不频繁取值
  • 合理设置key
  • v-show(频繁切换性能高)和v-if的合理使用
  • 控制组件的粒度 -> Vue采用组件级别更新
  • 采用函数式组件 -> 函数式组价开销低
  • 采用异步组件 -> 借助webpack的分包策略
  • 使用keep-alive来缓存组件
  • 虚拟滚动、时间分片等策略
  • 打包优化

三十六、谈谈你对Vuex的理解?

Vuex是专门为vue提供的全局状态管理系统,用于多个组件中的数据共享、数据缓存。

问题:无法持久化。

  • mutation 主要修改状态,同步执行
  • action 执行业务代码,方便复用,逻辑可以为异步。不能直接修改状态。

三十七、vue中使用了哪些设计模式?

  • 单例模式:new多次,只有一个实例

  • 工场模式:传入参数就可以创建实例(虚拟节点的创建)
  • 发布订阅模式:eventBus
  • 观察者模式:watch和dep
  • 代理模式:_data属性、proxy、防抖、节流
  • 中介者模式:vuex
  • 策略模式
  • 外观模式

本文转载于:

juejin.cn/post/704307…

如果对您有所帮助,欢迎您点个关注,我会定时更新技术文档,大家一起讨论学习,一起进步。