报告分享|2022年全球中小学人工智能教育支撑环境白皮书

43 阅读2分钟

报告链接:tecdat.cn/?p=28689

摘要:人工智能正在改变我们生活的方方面面。在人工智能的影响下,交通、医疗保健、物流、金融和工业制造等众多行业正在进行着新的变革,它们将发展得更具生产力和成本优势,更重要的是,将会提供更好的服务,其中教育将是受影响最深的领域之一。根据《全球市场洞察》的一份报告,人工智能在教育中的应用在未来六年内预计将爆炸式增长至60亿美元的全球市场价值1。事实证明,教育系统和教育机构确实需要做出很多改革,人工智能将对此有很大帮助。

人工智能(Artificial Intelligent,缩写Al)是一个总括性术语,是指能够执行需要人类智能特征的任务或活动(如规划、解决问题、识别模式和逻辑动作)的机器或计算机程序。虽然这个词最早是在20世纪50年代创造的,但在互联网、大数据和云存储以及更强大的计算和算法的推动下,人工智能取得了飞速发展。在人工智能研究领域,将人工智能的应用范围划分为三个阶段弱人工智能、强人工智能、超人工智能³。其中,弱人工智能(Artificial Narrow Intelligence,ANI),即只能完成特定的任务,无法完成复合型任务强人工智能(Artificial General Intelligence,AGl),指的是可以胜任人类所有工作的人工智能超人工智能(Artificial Super intelligence,ASI)是具有高度的人工智能自主意识,能力远远超过人类。

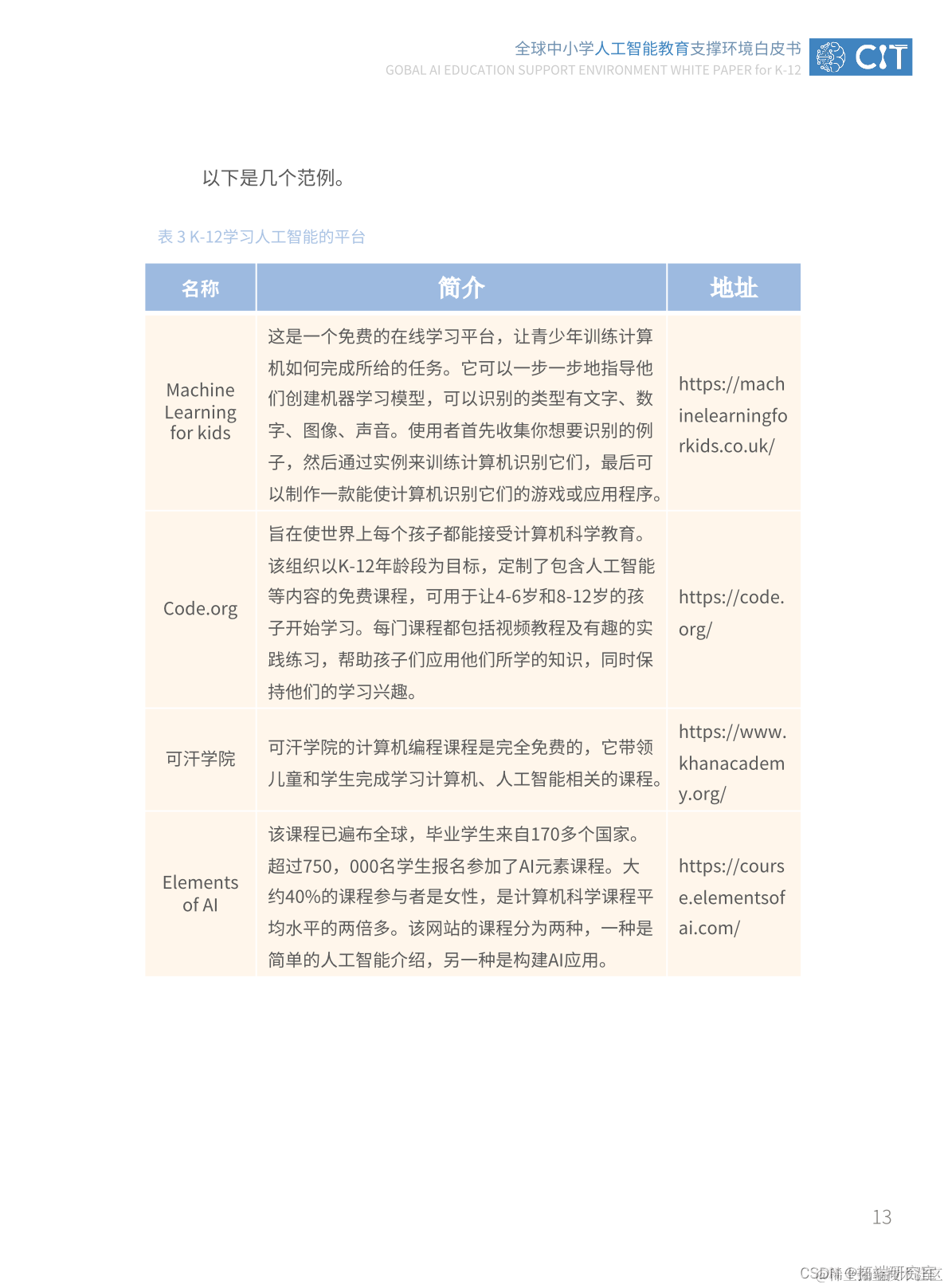
人工智能与K-12教育的结合是大势所趋,但是如何做,这对教育工作者和政策制定者来说是一个巨大的挑战,他们必须让今天的学生在非常不确定的明天茁壮成长。