报告分享|2022互联网组织管理白皮书

21 阅读4分钟

 报告链接:tecdat.cn/?p=28691

历经二十余年野蛮生长,中国互联网行业正迎来一个前所未有的大变革时代。对互联网企业而言,唯一可以确定的就是不断加剧的不确定性。加速变化的外部环境,Z世代大规模进入职场,AI、大数据、云计算等技术的发展等等,都对互联网企业的组织管理带来全新挑战。

研究院走访了数十家互联网企业,和这些企业的一线HR、HR管理者以及业务管理者进行了深度访谈。基于以上的调研结果,我们分析总结了互联网企业在组织管理上面临的四大痛点问题,并给出了通过构建数字化组织管理体系打造赋能型组织的解决方案。

一、互联网企业组织管理四大痛点问题

1. 组织变更频繁

为了能够在业务增长的同时,还能保持组织活力,互联网公司在组织管理上多采取“小步快跑”策略,也就是快速迭代,不断拥抱变化。在互联网公司,少则一年一次,多则一个月一次组织结构调整。频繁的组织迭代带来许多挑战,具体体现在以下几个方面:

2. 员工更重体验

互联网是年轻的产业,互联网公司是年轻人的天下。随着越来越多的Z世代进入职场,互联网公司的职场关系也在发生变化。年轻人对工作的需要不再是以“谋生”为主,而是以“追求更多获得感”为目的。获得感体现在两点:在职场中收获成长以及良好的工作体验。提升“员工参与感”和“员工体验”,成为互联网公司必须面对的课题。企业在员工管理上,具体面临如下问题:

3. 考勤规则灵活

互联网公司不仅年轻,而且大多自由。很多互联网公司,工作时间与打卡规定灵活自由,休假考勤制度也各有特色。但是,灵活自由的制度也带来了以下的问题:

4. 发薪算薪复杂

互联网作为知识密集型行业,为了更好地吸引、保留和激励专业人才,诸多互联网公司建立了以岗位、能力、绩效等付薪的相对复杂的薪酬体系。互联网公司在薪酬管理上,面临以下痛点:

二、构建数字化组织管理体系

1. 互联网企业构建数字化组织,应该注意什么?

以上组织管理中的四大痛点问题,破解之道在于构建数字化的管理体系。我们认为,互联网企业在构建数字化组织和考虑人力资源系统选型时,应该重点考虑三大要素:数据、提效和体验。

基于对互联网企业的痛点洞察,我们提出了三大产品理念:用户体验、招聘人力一体化和管理者视角。

2. Moka People 构建数字化组织管理体系

围绕用户体验、招聘人力一体化、管理者视角这三大产品理念,Moka People为互联网企业在组织管理、员工管理、假勤管理及薪酬管理方面的痛点提供了系统化的解决方案。具体场景应用和产品功能,以及最佳实践案例,请查看完整版白皮书。

三、打造赋能型组织

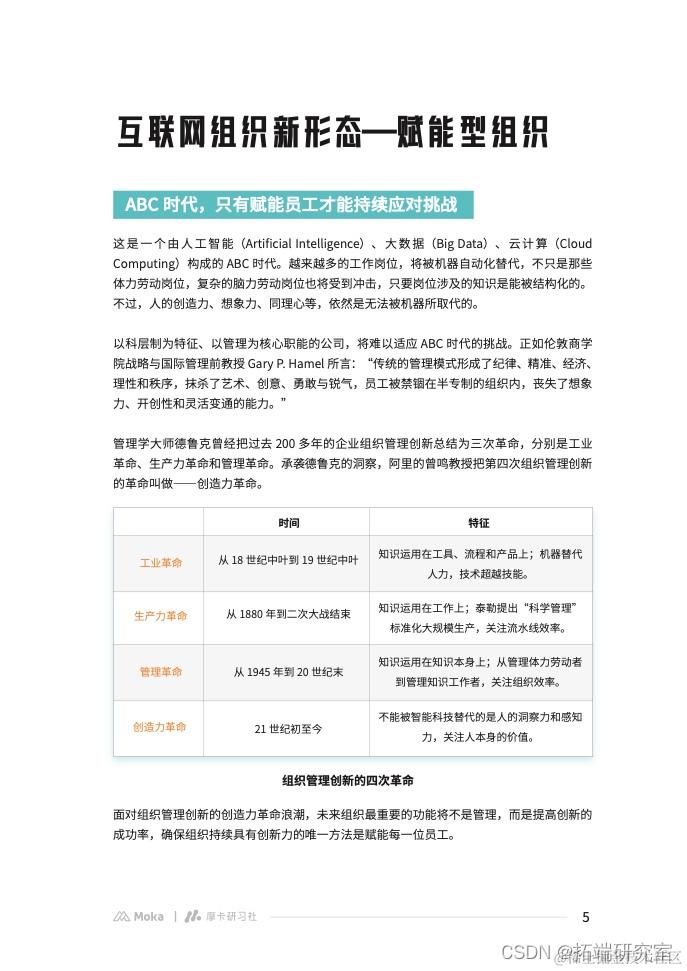
1. 赋能是什么?赋能型组织又是什么?

互联网企业的组织变革方向是赋能型组织,构建数字化组织管理体系是通向赋能型组织的关键一步。

赋能的核心,就是让「他人」有更大的能力完成自己想要完成的事;赋能型组织的核心价值在于赋能,通过提供平台和资源,让一群创造者更好地连接和协同,从而发挥更大的价值。

赋能型组织可以敏捷适应外部环境变化,而且可以充分发挥执行者的创造力,就像华为的任正非所说“让听得见炮声的人来决策”。

赋能型组织有五个特点:平等、成长、信任、创新和开放。 在白皮书中,通过Zappos、Microsoft、37signals、Amazon和LinkedIn等五个公司的具体案例,分别说明以上赋能型组织的五个特点。

2. 对于互联网企业而言,要如何打造赋能型组织?

企业数字化包括四个要素:人、数据、技术和工作方式。

企业数字化的底层逻辑是:通过改变每一个员工的工作方式,重塑企业文化。打造面向未来的赋能型组织,要求信息在组织内实时动态共享。

我们认为,依靠数字化工具,互联网企业可以从协同、信息、管理与价值四个方面着手。