“企业级零代码黑客马拉松大赛”决赛名单公布

87 阅读7分钟

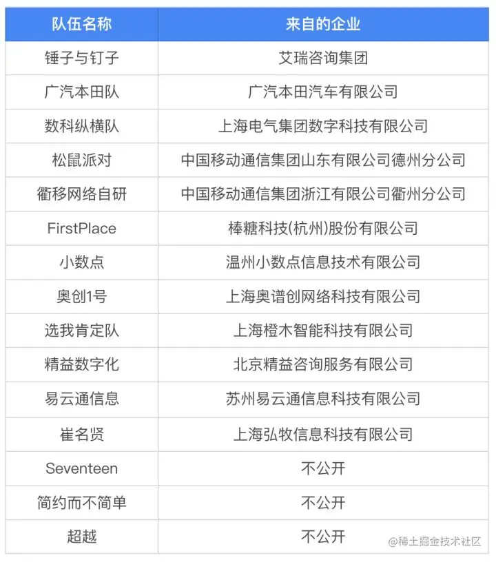
由普华永道中国与明道云联合主办的“企业级零代码黑客马拉松大赛”,于2022年9月19日正式公布决赛晋级名单。大赛吸引超过百位选手参赛,其中15组队伍凭着创新、完整、简洁易用的解决方案顺利入围。

决赛晋级名单

评审围绕“应用完整度、解决方案能力、创新度、简洁度和易用性”四大维度,评选出以下15组决赛组名单(排名不分先后)。

恭喜以上队伍顺利晋级决赛!以下是决赛安排,请选手们合理安排日程,迎接决赛。

决赛安排

**时间:**2022年10月28日-10月29日
**地点:**上海虹桥西郊庄园丽笙大酒店(上海市闵行区金丰路839号)
议程安排

*24小时的作品创作期间,决赛队伍可以自由支配时间,合理安排创作和休息时间。

部分优秀作品展示

在初赛作品评审的过程中,我们发现了不少极具创新、技巧性强的优秀作品。下面,让我们来看看部分优秀作品和评审点评。

招聘助手
**队伍:**锤子和钉子
方案特色:

  • 针对招聘管理中PDF简历批量录入、招聘量化程度不够、沟通不畅的问题,打造招聘管理解决方案。
  • 使用Everything和花生壳,无需API、Base64、Appkey、图床,创造性解决明道云附件批量上传问题。
  • 集成企业微信,关键招聘信息发到企微群提醒。
  • 小析智能配合明道云,实现PDF批量上传后即时智能识别简历,写入简历库。

点评:

  • 招聘场景非常通用,Everything+花生壳实现自动上传文件的方案非常有创意。
  • 和小析智能对接实现简历识别,和企微群机器人对接实现消息自动推送,大大提高了招聘效率。

使用Everything批量上传附件

招聘助手的简历收集界面

企业微信群机器人的自动提醒

轻量版运维服务平台

**队伍:**妈妈说名字取得太长躲在树后会被联盟发现
方案特色:

  • 基于itss信息技术服务运行维护标准,打造轻量版运维服务平台。
  • 涵盖服务目录管理、工单管理、人员管理、库存管理、知识库管理功能,实现运维服务业务的信息化、数字化和自动化。

点评:

  • 方案的业务流程完整,针对每个环节都有完整的工作表;工作流、视图、角色权限和自定义页面的配置完整清晰。
  • 痛点问题梳理表述清晰,方案和痛点逻辑接洽,方案能完整解决痛点。
  • 在数据记录上运用了合适的视图处理和呈现。
  • 有按钮、工作流等辅助快速操作的功能,运用默认值、工作流、关联等方式简化创建记录环节,结合工作流的审批和填写节点,节省人工操作的步骤。

运维服务平台的事件记录界面

运维服务平台的前端设备管理界面

运维数据大脑

**队伍:**衢移网络自研
方案特色:

  • 针对网络运营商的故障处理业务,打造在线精细化管理,挖掘过程数据、细化数据的价值,提升网络运维水平。
  • 与ChatOps结合,利用Webhock、Python脚本控件,实现数据自动采集和消息推送微信群
  • 与BI报表结合,实现场景更丰富、数据下钻更深度的可视化图表。
  • 与RPA流程机器人结合,实现数据自动读取和批量写入。

点评:

  • 业务逻辑和表单结构完整,业务流程闭环化流转
  • 与多种工具组合,让方案结构更丰满、操作更智能

结合RPA实现数据读取和批量写入的操作演示

运维数据大脑的应用界面

贸易型企业ERP系统

**队伍:**必胜对
方案特色:

  • 针对资金密集型企业的资金安全、上下游业务数据繁杂、公司运营稳定性和效率问题,构建ERP系统。
  • 运用会计七原则和波特价值链模型,打造业务单据、审批流程、经营数据报表等系统结构
  • 使用Zion打造面向客户的小程序,打造现货物资和订单签收、物流查询、对账等功能,提高业务对外协作效率和客户满意度。

点评:

  • 方案的业务流程完整,每个环节的表单、工作流、视图、角色配置均完整清晰。
  • 痛点问题梳理表述清晰,方案和痛点逻辑接洽,方案能完整解决痛点。
  • 对接微信小程序外部工具来让方案更灵活、更丰富。
  • 利用按钮、工作流等辅助快速操作的功能,提高方案简介度、易用性。

实现子表单独编号不重不漏的工作流配置

会议管理及与飞书集成

**队伍:**简约而不简单
方案特色:

  • 构建会议管理应用,贯穿会前、会中、会后的会议全流程管理场景,实现线上线下混合、跨地域会议室的会议管理能力。
  • 覆盖会议看板、会议日历、会议管理、会议室管理、议题管理等模块
  • 深度集成飞书,实现飞书审批、待办的消息提醒、待办审批等功能

点评:

  • 业务逻辑非常强,数据融会贯通,看板维度丰富。
  • 对系统工作流运用非常熟练,并且运用了Python低代码,巧妙运用了飞书集成,审批流程丰富。
  • 每个环节都有非常完整的表单和流程配置。
  • 如果能做出一份应用操作文档,对用户而言易用性会更高,方案会更加完美。

会议列表的日历视图

在飞书收到明道云会议室预约通知的效果

教育机构培训管理

**队伍:**奥创1号
方案特色:

  • 针对培训机构学员服务质量和监督管理问题提供解决方案。
  • 提出“学分”概念,每当学员完成学习任务和作业时,系统自动赋予学员学分,并生成实时统计排名,激发学员学习动力。
  • 组合使用明道云和微信服务号,提升学生家长的操作体验。

点评:

  • 痛点问题梳理表述清晰,方案和痛点逻辑接洽,方案能完整解决痛点。
  • 在数据记录上运用了与之适应的视图类型进行处理和呈现,合理使用外部门户功能,对接了微信服务号,操作流畅。
  • 有按钮、工作流等辅助快速操作的功能,运用默认值、工作流、关联等方式简化创建记录,结合审批填写节点的人工操作内容优化业务流程。

学员学习任务排期的自定义页面

笑有校友(校友会管理解决方案)

**队伍:**崔名贤
方案特色:

  • 用于校友会、商会类型组织内部管理和互动的解决方案
  • 涵盖会员资料、会务管理、活动报名和全员投票四大板块
  • 利用工具简化日常组织管理工作,实现校友无缝交友
  • 用明道云完成后端零代码应用搭建,组合Zion完成小程序开发

点评:

  • 方案的业务流程完整,针对每个环节都有完整的工作表,工作流、视图、角色权限和自定义页面的配置完整清晰。
  • 痛点问题梳理表述清晰,方案和痛点逻辑接洽,方案能完整解决痛点。
  • 对接微信小程序外部工具来让方案更灵活、更丰富。

校友会小程序界面

特别鸣谢

感谢以下联合推广伙伴、产品合作伙伴与支持机构,对本次“企业级零代码黑客马拉松大赛”的支持!