Android进程间通信之二system_server篇

639 阅读3分钟

背景介绍

system_server作为Android系统中非常重要的服务。很多应用进程都直接或者间接的需要通过binder调用来实现和system_server跨进程通信的目的。本文以system_server中的ActivityManagerService为例,讲解下Android中这部分是如何通过binder来实现跨进程通信的。

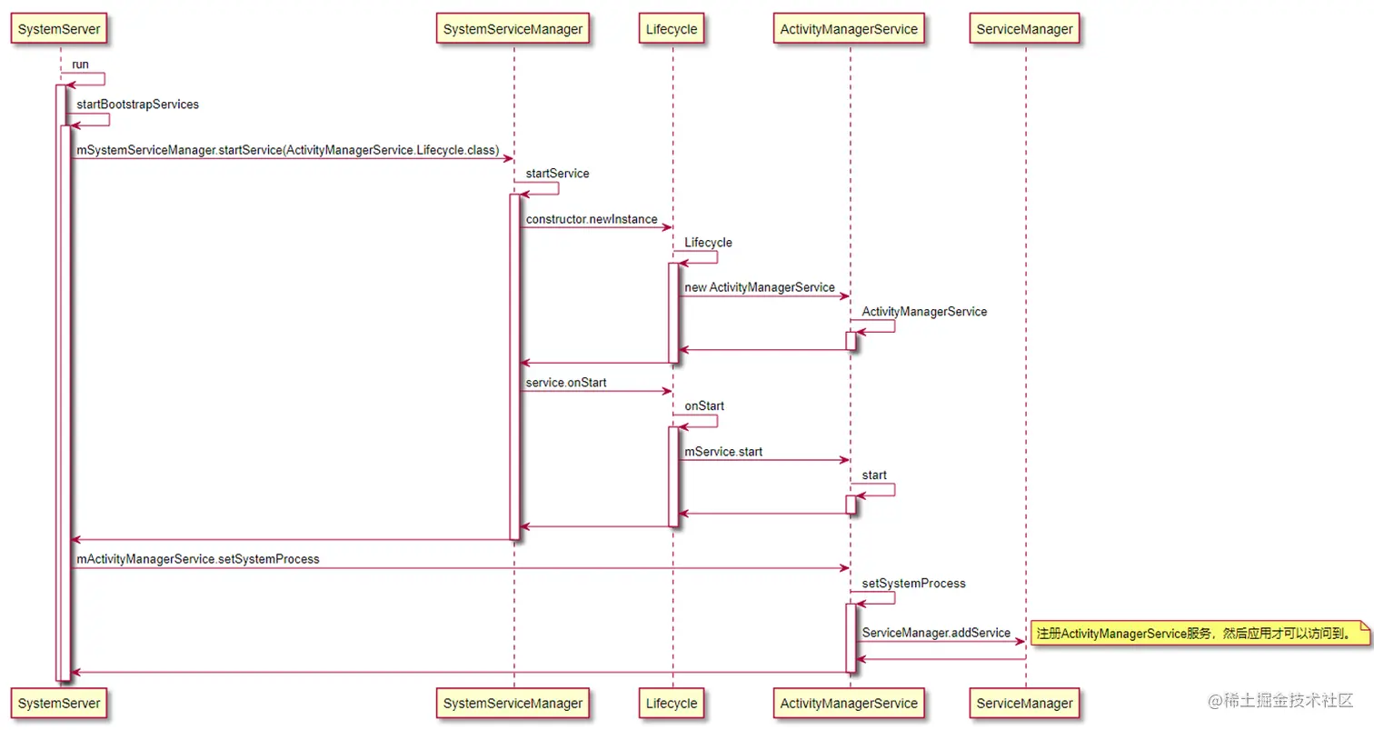
流程图

ActivityManagerService作为一个binder服务的初始化流程。
xiIUK0.png

源码分析

服务的创建和初始化
frameworks/base/services/java/com/android/server/SystemServer.java

    /**
     * The main entry point from zygote.
     */
    public static void main(String[] args) {
        new SystemServer().run();
    }

    public SystemServer() {
        // Check for factory test mode.
        mFactoryTestMode = FactoryTest.getMode();
        // Remember if it's runtime restart(when sys.boot_completed is already set) or reboot
        mRuntimeRestart = "1".equals(SystemProperties.get("sys.boot_completed"));

        mRuntimeStartElapsedTime = SystemClock.elapsedRealtime();
        mRuntimeStartUptime = SystemClock.uptimeMillis();
    }

    private void run() {
        // Start services.
        try {
            traceBeginAndSlog("StartServices");
            startBootstrapServices();
            startCoreServices();
            startOtherServices();
            SystemServerInitThreadPool.shutdown();
        } catch (Throwable ex) {
            Slog.e("System", "******************************************");
            Slog.e("System", "************ Failure starting system services", ex);
            throw ex;
        } finally {
            traceEnd();
        }
    }

    /**
     * Starts the small tangle of critical services that are needed to get
     * the system off the ground.  These services have complex mutual dependencies
     * which is why we initialize them all in one place here.  Unless your service
     * is also entwined in these dependencies, it should be initialized in one of
     * the other functions.
     */
    private void startBootstrapServices() {
        // Activity manager runs the show.
        traceBeginAndSlog("StartActivityManager");
        mActivityManagerService = mSystemServiceManager.startService(
                ActivityManagerService.Lifecycle.class).getService();
        mActivityManagerService.setSystemServiceManager(mSystemServiceManager);
        mActivityManagerService.setInstaller(installer);
        traceEnd();

        // Set up the Application instance for the system process and get started.
        traceBeginAndSlog("SetSystemProcess");
        mActivityManagerService.setSystemProcess();
        traceEnd();
    }

frameworks/base/services/core/java/com/android/server/SystemServiceManager.java

    /**
     * Starts a service by class name.
     *
     * @return The service instance.
     */
    @SuppressWarnings("unchecked")
    public SystemService startService(String className) {
        final Class<SystemService> serviceClass;
        try {
            serviceClass = (Class<SystemService>)Class.forName(className);
        } catch (ClassNotFoundException ex) {
            Slog.i(TAG, "Starting " + className);
            throw new RuntimeException("Failed to create service " + className
                    + ": service class not found, usually indicates that the caller should "
                    + "have called PackageManager.hasSystemFeature() to check whether the "
                    + "feature is available on this device before trying to start the "
                    + "services that implement it", ex);
        }
        return startService(serviceClass);
    }

    /**
     * Creates and starts a system service. The class must be a subclass of
     * {@link com.android.server.SystemService}.
     *
     * @param serviceClass A Java class that implements the SystemService interface.
     * @return The service instance, never null.
     * @throws RuntimeException if the service fails to start.
     */
    @SuppressWarnings("unchecked")
    public <T extends SystemService> T startService(Class<T> serviceClass) {
        try {
            final String name = serviceClass.getName();
            Slog.i(TAG, "Starting " + name);
            Trace.traceBegin(Trace.TRACE_TAG_SYSTEM_SERVER, "StartService " + name);

            // Create the service.
            if (!SystemService.class.isAssignableFrom(serviceClass)) {
                throw new RuntimeException("Failed to create " + name
                        + ": service must extend " + SystemService.class.getName());
            }
            final T service;
            try {
                Constructor<T> constructor = serviceClass.getConstructor(Context.class);
                service = constructor.newInstance(mContext);
            } catch (InstantiationException ex) {
                throw new RuntimeException("Failed to create service " + name
                        + ": service could not be instantiated", ex);
            } catch (IllegalAccessException ex) {
                throw new RuntimeException("Failed to create service " + name
                        + ": service must have a public constructor with a Context argument", ex);
            } catch (NoSuchMethodException ex) {
                throw new RuntimeException("Failed to create service " + name
                        + ": service must have a public constructor with a Context argument", ex);
            } catch (InvocationTargetException ex) {
                throw new RuntimeException("Failed to create service " + name
                        + ": service constructor threw an exception", ex);
            }

            startService(service);
            return service;
        } finally {
            Trace.traceEnd(Trace.TRACE_TAG_SYSTEM_SERVER);
        }
    }

    public void startService(@NonNull final SystemService service) {
        // Register it.
        mServices.add(service);
        // Start it.
        long time = SystemClock.elapsedRealtime();
        try {
            service.onStart();
        } catch (RuntimeException ex) {
            throw new RuntimeException("Failed to start service " + service.getClass().getName()
                    + ": onStart threw an exception", ex);
        }
        warnIfTooLong(SystemClock.elapsedRealtime() - time, service, "onStart");
    }

frameworks/base/services/core/java/com/android/server/am/ActivityManagerService.java

    public void setSystemProcess() {
        try {
            ServiceManager.addService(Context.ACTIVITY_SERVICE, this, /* allowIsolated= */ true,
                    DUMP_FLAG_PRIORITY_CRITICAL | DUMP_FLAG_PRIORITY_NORMAL | DUMP_FLAG_PROTO);
            ServiceManager.addService(ProcessStats.SERVICE_NAME, mProcessStats);
            ServiceManager.addService("meminfo", new MemBinder(this), /* allowIsolated= */ false,
                    DUMP_FLAG_PRIORITY_HIGH);
            ServiceManager.addService("gfxinfo", new GraphicsBinder(this));
            ServiceManager.addService("dbinfo", new DbBinder(this));
            if (MONITOR_CPU_USAGE) {
                ServiceManager.addService("cpuinfo", new CpuBinder(this),
                        /* allowIsolated= */ false, DUMP_FLAG_PRIORITY_CRITICAL);
            }
            ServiceManager.addService("permission", new PermissionController(this));
            ServiceManager.addService("processinfo", new ProcessInfoService(this));

            ApplicationInfo info = mContext.getPackageManager().getApplicationInfo(
                    "android", STOCK_PM_FLAGS | MATCH_SYSTEM_ONLY);
            mSystemThread.installSystemApplicationInfo(info, getClass().getClassLoader());

            synchronized (this) {
                ProcessRecord app = newProcessRecordLocked(info, info.processName, false, 0);
                app.persistent = true;
                app.pid = MY_PID;
                app.maxAdj = ProcessList.SYSTEM_ADJ;
                app.makeActive(mSystemThread.getApplicationThread(), mProcessStats);
                synchronized (mPidsSelfLocked) {
                    mPidsSelfLocked.put(app.pid, app);
                }
                updateLruProcessLocked(app, false, null);
                updateOomAdjLocked();
            }
        } catch (PackageManager.NameNotFoundException e) {
            throw new RuntimeException(
                    "Unable to find android system package", e);
        }

        // Start watching app ops after we and the package manager are up and running.
        mAppOpsService.startWatchingMode(AppOpsManager.OP_RUN_IN_BACKGROUND, null,
                new IAppOpsCallback.Stub() {
                    @Override public void opChanged(int op, int uid, String packageName) {
                        if (op == AppOpsManager.OP_RUN_IN_BACKGROUND && packageName != null) {
                            if (mAppOpsService.checkOperation(op, uid, packageName)
                                    != AppOpsManager.MODE_ALLOWED) {
                                runInBackgroundDisabled(uid);
                            }
                        }
                    }
                });
    }

其他进程如何通过binder跨进程调用到system_server进程

ActivityManager本身就是提供给应用进程的API类,应用进程都是通过ActivityManager提供的接口,来跨进程访问ActivityManagerService。
frameworks/base/core/java/android/app/ActivityManager.java

    /**
     * @hide
     */
    public static IActivityManager getService() {
        return IActivityManagerSingleton.get();
    }

    private static final Singleton<IActivityManager> IActivityManagerSingleton =
            new Singleton<IActivityManager>() {
                @Override
                protected IActivityManager create() {
                    final IBinder b = ServiceManager.getService(Context.ACTIVITY_SERVICE);
                    final IActivityManager am = IActivityManager.Stub.asInterface(b);
                    return am;
                }
            };

    /**
     * @hide
     */
    public static void noteWakeupAlarm(PendingIntent ps, WorkSource workSource, int sourceUid,
            String sourcePkg, String tag) {
        try {
            getService().noteWakeupAlarm((ps != null) ? ps.getTarget() : null, workSource,
                    sourceUid, sourcePkg, tag);
        } catch (RemoteException ex) {
        }
    }

另外frameworks/base/core/java/android/app/IActivityManager.aidl中定义了ActivityManagerService作为一个binder service对外提供的API定义。