字节大佬分享350道Java岗真题,刷完获阿里offer,史诗级放水

66 阅读3分钟

这份面试题真题大约有350道,不多也不少,在面试之前供大家突击都可以,分为五大专栏,给大家看一下。每个问题回答也是很细节的,给大家做了部分展示。

tomcat性能优化整理

\

JVM性能优化专题

  • Java类加载过程
  • java内存分配
  • GC是什么?为什么要有GC?
  • 简述Java垃圾回收机制。
  • 如何判断一个对象是否存活?(或者GC对象的判定方法)
  • 垃圾回收的优点和原理。并考虑⒉种回收机制。
  • Java中会存在内存泄漏吗,请简单描述。

\

\

\

Mysql性能优化整理

微服务架构面试

SpringCloud面试整理

  • 什么是Spring Cloud?
  • 使用Spring Cloud有什么优势?
  • 服务注册和发现是什么意思?Spring Cloud如何实现?
  • 负载平衡的意义什么?
  • 什么是 Hystrix?它如何实现容错?
  • 什么是 Hystrix断路器?我们需要它吗?
  • 什么是 Spring Cloud Bus?我们需要它吗?

\

\

SpringBoot面试整理

  • 如何重新加载Spring Boot上的更改,而无需重新启动服务器?
  • Spring Boot中的监视器是什么?
  • 如何在自定义端口上运行Spring Boot应用程序?
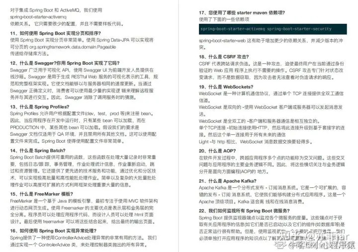
  • 如何使用Spring Boot 实现分页和排序?
  • 如何使用Spring Boot 实现异常处理?
  • 我们如何监视所有Spring Boot微服务?

\

\

Dubbo面试整理

\

\

并发编程高级面试

  • Synchronized用过吗,其原理是什么?
  • 什么是可重入性,为什么说Synchronized是可重入锁?
  • JVM对Java的原生锁做了哪些优化?
  • 什么是CAS,它有什么特性?
  • 为什么说Synchronized是一个悲观锁?乐观锁的实现原理又是什么?
  • 那么请谈谈AQS框架是怎么回事儿?
  • 如何让Java的线程彼此同步?你了解过哪些同步器?请分别介绍下。
  • Java中的线程池是如何实现的?
  • 如何在Java线程池中提交线程?

\

\

\

\

开源框架面试题

Spring面试

  • 什么是Spring框架?Spring框架有哪些主要模块?
  • 使用Spring框架能带来哪些好处?
  • 什么是控制反转(IOC)?什么是依赖注入?
  • 请解释下Spring框架中的loC?
  • Spring有几种配置方式?
  • 如何用基于XML配置的方式配置Spring?

\

\

\

\

SpringMVC面试

  • 什么是SpringMvc?
  • SpringMVC工作原理?
  • SpringMVC流程?
  • SpingMvc中的控制器的注解━般用那个,有没有别的注解可以替代?
  • SpringMvc的控制器是不是单例模式,如果是,有什么问题,怎么解决?
  • SpringMVC怎么样设定重定向和转发的?

\

\

MyBatis面试

  • 什么是MyBatis?
  • 讲下MyBatis的缓存
  • 简述Mybatis 的插件运行原理,以及如何编写一个插件?
  • 和$的区别是什么?
  • MyBatis 与 Hibernate有哪些不同?
  • 什么情况下用注解绑定,什么情况下用xml绑定?

\

\

分布式面试

分布式限流面试

分布式通讯面试

分布式数据库面试

\

\

\

\



需要资料的小伙伴点赞+关注+转发后,无偿拿走【查看小编主页】即可拿走