Alibaba之MySQL宝典流出!极致经典,堪称行业天花板

123 阅读2分钟

MySQL 是一个关系型数据库,使用 SQL 语言进行增删改查操作,目前属于 Oracle 旗下的产品。

MySQL 数据库开源免费,能够跨平台,支持分布式,性能也不错,可以和 PHP、Java 等 Web 开发语言完美配合,非常适合中小型企业作为 Web 数据库(网站数据库)。

本文内容通俗易懂,实例丰富,既有基础知识,也有进阶技能,能够帮助读者快速入门,是学习 MySQL 的葵花宝典。

\

MySQL面试专题

吊打面试官的MySQL灵魂100问!

MySQL从入门到精通经典教程

对于每一项具体的服务器操作,都尽量给出了多种的解决方案,读者既可以学会如何使用 MySQL,同时也可以通过这样的安排一窥 MySQL 的灵活性,并且可以通过这种举一反三的方法,对 MySQL 系统有一个非常详尽的了解,也能够加深对培训内容的理解和记忆

MySQL进阶面试突击

  • 数据库理论知识
  • MySQL实际使用
  • MySQL底层实现架构原理

MySQL性能优化最佳实践方案

MySQL王者晋级路

MySQL技术精讲,从青铜到王者,最后结合面试宝典彻底通关

MySQL性能调优与架构设计全解

  • MySQL基础
  • MySQL性能优化
  • MySQL架构设计

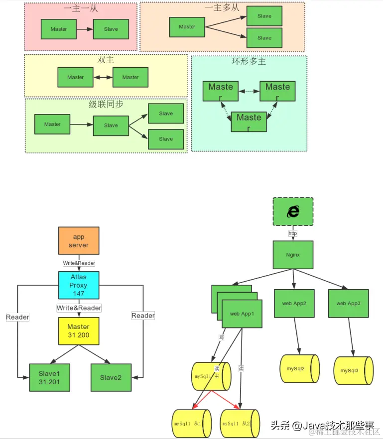
MySQL主从复制

MySQL主从方案架构图

MySQL表分区

MySQL查询缓存

MySQL慢查询日志

MySQL事务以及锁原理讲解

MySQL性能优化教程

有MySQL执行优化、MySQL运维优化、MySQL架构优化

本文这些内容,将 MySQL 系统架构、执行流程、索引原理、性能分析、事务和锁原理等做出深入浅出的解读,进而帮助搭建起 MySQL 的底层知识框架,夯实常用技能点。无论是日常开发工作,还是求职面试,都非常值得学习。

感兴趣的朋友可以关注公众号: 欧子有话说 即可免费获取~

希望本文能够对各位有一定的帮助,也希望能得到读者朋友们的喜欢!