如何让一个npm组件变得帅气逼人~🤹🏼🧘🏻

398 阅读1分钟

文章开始先介绍一下react-toastify,一个不单单是toast的组件,它集成了很多交互细节和增强功能,着实惊艳到了我,不禁想一个toast组件竟然能卷到如此地址~~

下面是它的在线案例:

fkhadra.github.io/react-toast…

处于好奇,参照它写了个vue3的版本(欢迎star,欢迎提bug):

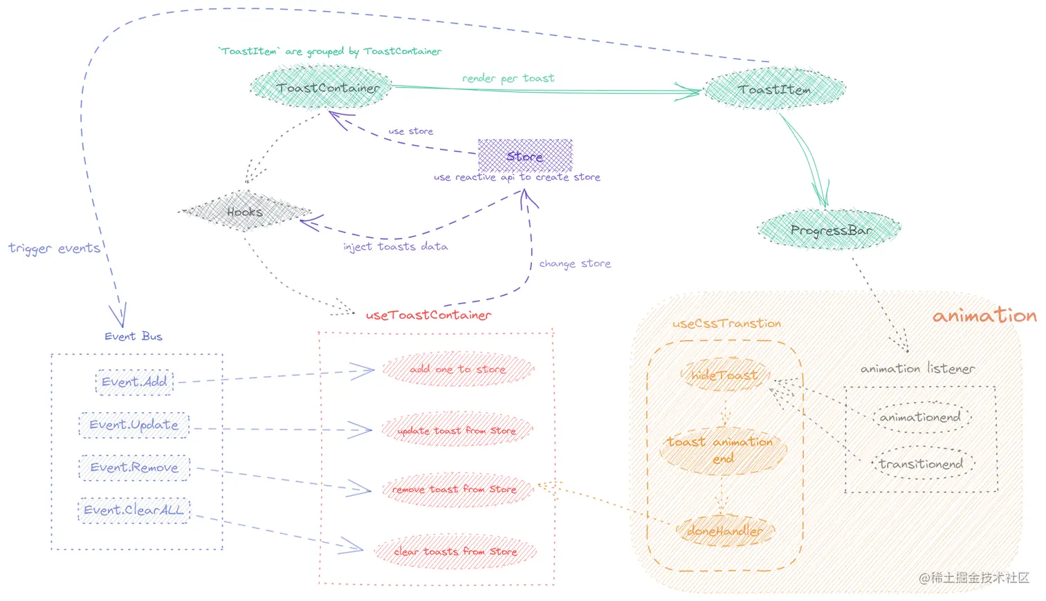
组件实现流程

其中绿色圆形区块表示组件

vue3-toastify.png

项目采用我之前做的自动npm发包模板搭建

点这里查看文章地址

集成了很多功能,比如

  • vitest单元测试(包含testing-library)
  • 原生npm mono repo
  • 支持esm/cjs打包
  • github action workflow,自动跑test, eslint,...; npm publish、github create relase;..
  • 内置vitepress
  • 内置playground
  • ....

更多详见文章

在线案例截图

demo.gif

在线文档截图

我为每个usage都配备了CodeSandpack,它是一个在线code playground,支持vue/react/angular/...

docs.gif

真实案例如下(加载有些慢,稍等一会),同码上掘金一样,代码可实时编辑预览:

vitest ui截图

test.gif

组件介绍

功能案例介绍(重要看点)

大而全的地址:vue3-toastify.netlify.app/usage/posit…

本文只挑几个展示一下:

  • POSITION

  • theme & icon

  • toast.promise

  • update toast

  • Define a custom enter and exit animation

  • Pause toast timer when the window loses focus