Nginx 实现高并发的原理分析

421 阅读3分钟

本文将讲解一下内容:

1、Nginx 的进程模型分析

2、Nginx 实现高并发原理分析

这篇文章首先会讲解一下 Nginx 的进程模型,只有先理解了 Nginx 进程模型,才能深入理解 Nginx 实现高并发的原理。

1、Nginx 进程模型介绍

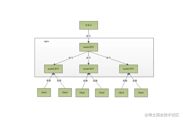
Nginx 的进程模型也是采用 Master/Worker 形式。当 Nginx 启动时,会先创建一个 Master 进程,Master 进程会 fork 出若干个 Worker 子进程(具体是多少个子进程可以在 Nginx 的配置文件中来配置)

Master 进程的作用如下:

Master 进程主要是接收外界信号(如重载配置等),传递给 Worker 进程

监听 Worker 进程的运行状态,负责 Worke 进程的创建和销毁 Worker 进程的作用如下:

处理 Master 进程传递过来的信号

处理网络事件,比如客户端请求

这种进程模型看似跟 PHP-FPM 的处理方式类似,它们之间的区别在哪里呢?

回答这个问题,就要从两者的定位入手了。Nginx 是一个 HTTP 服务器,负责转发请求,不负责处理具体的业务。PHP-FPM 需要处理具体的业务,特别是有些是耗时的业务场景。在 Nginx+PHP-FPM 的架构中,Nginx 的 Worker 进程将请求转发给 PHP-FPM 后,并没有停下来等待 PHP-FPM 返回数据,而是设置了一个回调事件,然后就去处理请他请求了。当 PHP-FPM 业务逻辑处理完后,会执行 Nginx 中 Worker 进程设置的回调事件,这时 Nginx 的 Worker 进程就会停下手中的工作,开始处理回调函数的返回值,直到数据返回给用户端。

所以,Nginx 的 Worker 进程无需等待,可以一直处理请求。但是 PHP-FPM 的 Worker 进程需要将每个请求处理完才能处理下一个请求。

2、Nginx 实现高并发的原理分析

Nginx 和 Apache 都是 Web 服务器,但是两者有着很大的区别。

Apache 处理请求是同步阻塞方式,每一个请求到达,apache 都会去 fork 一个子进程去处理这个请求,直到这个请求处理完毕。低并发时,这种模式没有什么缺点。面对高并发时,如果要想提高处理能力,就需要创建很多进程,进程太多了会出现进程切换,浪费 CPU 资源。

与 Apache 相比,Nginx 在处理高并发时特别有优势。Nginx 是如何实现高并发的呢?答案就是 I/O 复用技术(select、poll、epoll 模型),即多个 I/O 可以复用一个进程。

elect、poll 原理:当连接有 I/O 流事件产生的时候,就会去唤醒进程去处理,但是进程不知道是哪个连接产生的 I/O 流事件,于是就得挨个去遍历进程,遍历进程会浪费大量 CPU 时间片。select、poll 原理是一样的,只不过 select 只能观察 1024 个连接,poll 可以观察无限个连接。

epoll 原理连接有 I/O 流事件产生的时候,epoll 就会去告诉进程哪个连接有 I/O 流事件产生,然后进程就去处理这个链接。

Nginx 就是采用 epoll 模型来实现的。流程就像上文所说的一样,每处理完一个请求,就会设置一个事件回调,然后开始处理新的请求。当回调事件被触发时再腾出手来处理回调事件之后的逻辑,整个过程中不会出现等待的情况。所以理论上 Ngnix 的一个进程就可以处理无限数量的连接,而且无需轮询。

以上就是对文中开始提到的两个问题的解答,有点绕,可能没有完全解释清楚。后面将会在新的文章中把大家提出的问题逐步解答清楚。

完整附件:github.crmeb.net/u/defu