Android进阶宝典 -- 插件化3(加载插件资源)

2,080 阅读11分钟

在Android项目中,资源文件一般都是放在下面的两个文件夹中,分别是assets和res,assets一般会存放一些mp4、mp3、html相对较大的文件;而res目录下则是区分很多级子目录,像布局文件(layout)、图片(drawable)等。

image.png

那么这两个文件夹下资源加载有什么区别呢?

(1)res文件夹下全部资源,系统会为他们生成一个唯一id,在XML文件中就能够拿到这个id直接访问,相信伙伴们都了解这个,这样访问速度是最块的;
(2)assets目录下的资源需要通过AssetManager访问,系统不会为他们生成唯一id,因此访问速度会慢些,而且不能直接在XML文件中访问。

以上就是宿主app中加载资源的方式,但是如果是想要加载插件中的资源,该如何做到呢?在上一节的介绍中,虽然启动了插件中的Activity,但是布局文件并没有加载出来。

因为启动宿主app的时候,插件资源并没有被加载进来,只加载了宿主的资源,虽然启动了插件的Activity,但是因为拿到的是宿主的上下文,获取资源时只能拿到宿主的资源,无法加载插件资源。

1 Android资源加载流程

所以,如果想要加载插件中的资源,那么首先就需要清楚宿主app加载资源的流程,好在某个点通过hook的方式来加载插件中的资源。

首先我们先看最简单的,获取一个尺寸的值

resources.getDimension(androidx.constraintlayout.widget.R.dimen.abc_action_bar_content_inset_material)

我们需要关注一个类,ResourcesImpl,全部的资源加载都会集中到这个类中

public float getDimension(@DimenRes int id) throws NotFoundException {
    final TypedValue value = obtainTempTypedValue();
    try {
        final ResourcesImpl impl = mResourcesImpl;
        impl.getValue(id, value, true);
        if (value.type == TypedValue.TYPE_DIMENSION) {
            return TypedValue.complexToDimension(value.data, impl.getDisplayMetrics());
        }
        throw new NotFoundException("Resource ID #0x" + Integer.toHexString(id)
                + " type #0x" + Integer.toHexString(value.type) + " is not valid");
    } finally {
        releaseTempTypedValue(value);
    }
}

在这个类中,保存一个AssetManager对象,所有的资源加载都是通过AssetManager来实现的

final AssetManager mAssets;

1.1 Android系统资源绑定

当我们想加载资源的时候,都是需要通过上下文context获取resource对象,无论是Application还是Activity,还是其他的组件,既然有获取,那么是在什么时候设置的resource对象呢,那么就需要从context创建开始,这里以Activity为例。

当启动一个Activity的时候,是在Activity的performLaunchActivity方法中,调用了createBaseContextForActivity方法

private Activity performLaunchActivity(ActivityClientRecord r, Intent customIntent) {
    ActivityInfo aInfo = r.activityInfo;
    //......
    ContextImpl appContext = createBaseContextForActivity(r);
    Activity activity = null;
}
private ContextImpl createBaseContextForActivity(ActivityClientRecord r) {
    final int displayId = ActivityClient.getInstance().getDisplayId(r.token);
    ContextImpl appContext = ContextImpl.createActivityContext(
            this, r.packageInfo, r.activityInfo, r.token, displayId, r.overrideConfig);
    //......
    return appContext;
}

在createBaseContextForActivity方法中,通过ContextImpl实现类调用createActivityContext方法创建了上下文对象,我们继续深入

@UnsupportedAppUsage(maxTargetSdk = Build.VERSION_CODES.R, trackingBug = 170729553)
static ContextImpl createActivityContext(ActivityThread mainThread,
        LoadedApk packageInfo, ActivityInfo activityInfo, IBinder activityToken, int displayId,
        Configuration overrideConfiguration) {
    //......

    ContextImpl context = new ContextImpl(null, mainThread, packageInfo, ContextParams.EMPTY,
            attributionTag, null, activityInfo.splitName, activityToken, null, 0, classLoader,
            null);
    context.mContextType = CONTEXT_TYPE_ACTIVITY;
    context.mIsConfigurationBasedContext = true;

    // Clamp display ID to DEFAULT_DISPLAY if it is INVALID_DISPLAY.
    displayId = (displayId != Display.INVALID_DISPLAY) ? displayId : Display.DEFAULT_DISPLAY;

    final CompatibilityInfo compatInfo = (displayId == Display.DEFAULT_DISPLAY)
            ? packageInfo.getCompatibilityInfo()
            : CompatibilityInfo.DEFAULT_COMPATIBILITY_INFO;

    final ResourcesManager resourcesManager = ResourcesManager.getInstance();

    // core 这里设置了resources对象
    context.setResources(resourcesManager.createBaseTokenResources(activityToken,
            packageInfo.getResDir(),
            splitDirs,
            packageInfo.getOverlayDirs(),
            packageInfo.getOverlayPaths(),
            packageInfo.getApplicationInfo().sharedLibraryFiles,
            displayId,
            overrideConfiguration,
            compatInfo,
            classLoader,
            packageInfo.getApplication() == null ? null
                    : packageInfo.getApplication().getResources().getLoaders()));
    context.mDisplay = resourcesManager.getAdjustedDisplay(displayId,
            context.getResources());
    return context;
}

在这个方法中,创建了一个ContextImpl对象,调用了setResources方法,这里就是我们在调用getResource方法时获取到的Resource对象。

接下来我们看下,Resources对象是如何创建的,是调用了ResourceManager的createBaseTokenResources方法;

public @Nullable Resources createBaseTokenResources(@NonNull IBinder token,
        @Nullable String resDir,
        @Nullable String[] splitResDirs,
        @Nullable String[] legacyOverlayDirs,
        @Nullable String[] overlayPaths,
        @Nullable String[] libDirs,
        int displayId,
        @Nullable Configuration overrideConfig,
        @NonNull CompatibilityInfo compatInfo,
        @Nullable ClassLoader classLoader,
        @Nullable List<ResourcesLoader> loaders) {
    try {
        Trace.traceBegin(Trace.TRACE_TAG_RESOURCES,
                "ResourcesManager#createBaseActivityResources");
        final ResourcesKey key = new ResourcesKey(
                resDir,
                splitResDirs,
                combinedOverlayPaths(legacyOverlayDirs, overlayPaths),
                libDirs,
                displayId,
                overrideConfig,
                compatInfo,
                loaders == null ? null : loaders.toArray(new ResourcesLoader[0]));
        classLoader = classLoader != null ? classLoader : ClassLoader.getSystemClassLoader();

        if (DEBUG) {
            Slog.d(TAG, "createBaseActivityResources activity=" + token
                    + " with key=" + key);
        }

        synchronized (mLock) {
            // Force the creation of an ActivityResourcesStruct.
            getOrCreateActivityResourcesStructLocked(token);
        }

        // Update any existing Activity Resources references.
        updateResourcesForActivity(token, overrideConfig, displayId);

        synchronized (mLock) {
            Resources resources = findResourcesForActivityLocked(token, key,
                    classLoader);
            if (resources != null) {
                return resources;
            }
        }

        // Now request an actual Resources object.
        return createResourcesForActivity(token, key,
                /* initialOverrideConfig */ Configuration.EMPTY, /* overrideDisplayId */ null,
                classLoader, /* apkSupplier */ null);
    } finally {
        Trace.traceEnd(Trace.TRACE_TAG_RESOURCES);
    }
}

resDir,就是文章开头提到的res文件夹,通过这些入参生成了一个ResourcesKey,最终调用了createResourcesForActivity方法

@Nullable
private Resources createResourcesForActivity(@NonNull IBinder activityToken,
        @NonNull ResourcesKey key, @NonNull Configuration initialOverrideConfig,
        @Nullable Integer overrideDisplayId, @NonNull ClassLoader classLoader,
        @Nullable ApkAssetsSupplier apkSupplier) {
    synchronized (mLock) {
        if (DEBUG) {
            Throwable here = new Throwable();
            here.fillInStackTrace();
            Slog.w(TAG, "!! Get resources for activity=" + activityToken + " key=" + key, here);
        }

        ResourcesImpl resourcesImpl = findOrCreateResourcesImplForKeyLocked(key, apkSupplier);
        if (resourcesImpl == null) {
            return null;
        }

        return createResourcesForActivityLocked(activityToken, initialOverrideConfig,
                overrideDisplayId, classLoader, resourcesImpl, key.mCompatInfo);
    }
}

在这个方法中,我们可以看到一个熟悉的类ResourcesImpl,它是通过调用findOrCreateResourcesImplForKeyLocked方法实现的

@UnsupportedAppUsage
private final ArrayMap<ResourcesKey, WeakReference<ResourcesImpl>> mResourceImpls =
        new ArrayMap<>();
private @Nullable ResourcesImpl findOrCreateResourcesImplForKeyLocked(
        @NonNull ResourcesKey key, @Nullable ApkAssetsSupplier apkSupplier) {
    ResourcesImpl impl = findResourcesImplForKeyLocked(key);
    if (impl == null) {
        impl = createResourcesImpl(key, apkSupplier);
        if (impl != null) {
            mResourceImpls.put(key, new WeakReference<>(impl));
        }
    }
    return impl;
}

在ResourceManager中,mResourceImpls是一个map,用于存储每个key对应的ResourcesImpl,也就是说每个key只会存在一个ResourcesImpl;如果当前key不存在对应的ResourcesImpl,那么会调用createResourcesImpl创建。

private @Nullable ResourcesImpl createResourcesImpl(@NonNull ResourcesKey key,
        @Nullable ApkAssetsSupplier apkSupplier) {
    final AssetManager assets = createAssetManager(key, apkSupplier);
    if (assets == null) {
        return null;
    }

    final DisplayAdjustments daj = new DisplayAdjustments(key.mOverrideConfiguration);
    daj.setCompatibilityInfo(key.mCompatInfo);

    final Configuration config = generateConfig(key);
    final DisplayMetrics displayMetrics = getDisplayMetrics(generateDisplayId(key), daj);
    final ResourcesImpl impl = new ResourcesImpl(assets, displayMetrics, config, daj);

    if (DEBUG) {
        Slog.d(TAG, "- creating impl=" + impl + " with key: " + key);
    }
    return impl;
}

在createResourcesImpl方法中,通过ResourcesKey创建一个对应的AssetManager,并存储在ResourcesImpl中,在本节一开头的时候提到,在加载资源时,主要就是通过这个AssetManager来完成,也就是跟资源key一一对应的AssetManager。

private Resources createResourcesForActivityLocked(@NonNull IBinder activityToken,
        @NonNull Configuration initialOverrideConfig, @Nullable Integer overrideDisplayId,
        @NonNull ClassLoader classLoader, @NonNull ResourcesImpl impl,
        @NonNull CompatibilityInfo compatInfo) {
    final ActivityResources activityResources = getOrCreateActivityResourcesStructLocked(
            activityToken);
    cleanupReferences(activityResources.activityResources,
            activityResources.activityResourcesQueue,
            (r) -> r.resources);

    Resources resources = compatInfo.needsCompatResources() ? new CompatResources(classLoader)
            : new Resources(classLoader);
            //这里把ResourceImpl设置进去嘞
    resources.setImpl(impl);
    resources.setCallbacks(mUpdateCallbacks);
    //.....
    return resources;
}

最终调用createResourcesForActivityLocked方法,将ResourcesImpl设置给了Resource。

image.png

其实原理还是比较简单,当Activity启动时,会创建context,并设置Resources对象,那么Resources对象通过ResourceManager来创建的,具体怎么创建呢?会根据App中的res资源文件生成一个ResourceKey,通过这个key去查找或者创建ResourceImpl,并存放在Resources对象中

1.2 插件资源加载方案

在创建ResourceImpl时,会创建AssetManager与其绑定,然后根据ResourcesKey中资源路径,添加到AssetManager中,这样AssetManager就能够加载当前路径中的资源

private @Nullable AssetManager createAssetManager(@NonNull final ResourcesKey key,
        @Nullable ApkAssetsSupplier apkSupplier) {
    final AssetManager.Builder builder = new AssetManager.Builder();

    final ArrayList<ApkKey> apkKeys = extractApkKeys(key);
    for (int i = 0, n = apkKeys.size(); i < n; i++) {
        final ApkKey apkKey = apkKeys.get(i);
        try {
            builder.addApkAssets(
                    (apkSupplier != null) ? apkSupplier.load(apkKey) : loadApkAssets(apkKey));
        } catch (IOException e) {
            if (apkKey.overlay) {
                Log.w(TAG, String.format("failed to add overlay path '%s'", apkKey.path), e);
            } else if (apkKey.sharedLib) {
                Log.w(TAG, String.format(
                        "asset path '%s' does not exist or contains no resources",
                        apkKey.path), e);
            } else {
                Log.e(TAG, String.format("failed to add asset path '%s'", apkKey.path), e);
                return null;
            }
        }
    }

    if (key.mLoaders != null) {
        for (final ResourcesLoader loader : key.mLoaders) {
            builder.addLoader(loader);
        }
    }

    return builder.build();
}
private static @NonNull ArrayList<ApkKey> extractApkKeys(@NonNull final ResourcesKey key) {
    final ArrayList<ApkKey> apkKeys = new ArrayList<>();

    // resDir can be null if the 'android' package is creating a new Resources object.
    // This is fine, since each AssetManager automatically loads the 'android' package
    // already.
    if (key.mResDir != null) {
        apkKeys.add(new ApkKey(key.mResDir, false /*sharedLib*/, false /*overlay*/));
    }

    if (key.mSplitResDirs != null) {
        for (final String splitResDir : key.mSplitResDirs) {
            apkKeys.add(new ApkKey(splitResDir, false /*sharedLib*/, false /*overlay*/));
        }
    }

    if (key.mLibDirs != null) {
        for (final String libDir : key.mLibDirs) {
            // Avoid opening files we know do not have resources, like code-only .jar files.
            if (libDir.endsWith(".apk")) {
                apkKeys.add(new ApkKey(libDir, true /*sharedLib*/, false /*overlay*/));
            }
        }
    }

    if (key.mOverlayPaths != null) {
        for (final String idmapPath : key.mOverlayPaths) {
            apkKeys.add(new ApkKey(idmapPath, false /*sharedLib*/, true /*overlay*/));
        }
    }

    return apkKeys;
}

所以跟之前插件合并有些类似,dex文件存储在dexElement中,可以把插件dex跟宿主dex合并,那么资源肯定也能够合并。

(1)将插件资源与宿主资源合并,但是会带来资源冲突的问题;
(2)创建新的Resource、AssetManager加载插件中的资源,这种方式是推荐方案。

2 插件资源加载实现

2.1 使用新的资源加载器加载插件资源

其中这种方式很简单,而且不会产生资源冲突。在上一节中,可以看到在创建AssetManager的时候,是调用了addApkAssets将所有资源添加到mApkAssets集合中

//AssetManager中
private ApkAssets[] mApkAssets

与之对应的添加方法就是setApkAssets,现在网上有好多使用addAssetPath这个方法的,这个方法已经过时了,虽然还能用,但是万一哪天给删除了,那就会出问题

public void setApkAssets(@NonNull ApkAssets[] apkAssets, boolean invalidateCaches) {
    Objects.requireNonNull(apkAssets, "apkAssets");

    ApkAssets[] newApkAssets = new ApkAssets[sSystemApkAssets.length + apkAssets.length];

    // Copy the system assets first.
    System.arraycopy(sSystemApkAssets, 0, newApkAssets, 0, sSystemApkAssets.length);

    // Copy the given ApkAssets if they are not already in the system list.
    int newLength = sSystemApkAssets.length;
    for (ApkAssets apkAsset : apkAssets) {
        if (!sSystemApkAssetsSet.contains(apkAsset)) {
            newApkAssets[newLength++] = apkAsset;
        }
    }

    // Truncate if necessary.
    if (newLength != newApkAssets.length) {
        newApkAssets = Arrays.copyOf(newApkAssets, newLength);
    }

    synchronized (this) {
        ensureOpenLocked();
        mApkAssets = newApkAssets;
        nativeSetApkAssets(mObject, mApkAssets, invalidateCaches);
        if (invalidateCaches) {
            // Invalidate all caches.
            invalidateCachesLocked(-1);
        }
    }
}

网上大部分都是反射这个方法,我自己想直接反射setApkAssets方法,却发现拿不到这个方法,没办法,就只能先反射调用addAssetPath方法了。

/**
 * @deprecated Use {@link #setApkAssets(ApkAssets[], boolean)}
 * @hide
 */
@Deprecated
@UnsupportedAppUsage
public int addAssetPath(String path) {
    return addAssetPathInternal(path, false /*overlay*/, false /*appAsLib*/);
}

通过反射获取addAssetPath方法,注意这里是带参数的方法,然后创建一个Resources对象

public static Resources loadPluginRes2(Context context, String resPath) {

    try {
        AssetManager assetManager = AssetManager.class.newInstance();
        Method addAssetPathMethod = AssetManager.class.getDeclaredMethod("addAssetPath", String.class);
        addAssetPathMethod.setAccessible(true);
        addAssetPathMethod.invoke(assetManager, resPath);
        return new Resources(assetManager, context.getResources().getDisplayMetrics(), context.getResources().getConfiguration());

    } catch (Exception e) {
        return null;
    }
}

既然完成了自定义Resource,那么怎么让插件拿到这个Resource去加载资源呢?

首先在宿主的Application中,创建插件Resource对象,然后重写getResources方法,那么在插件中,通过getApplication().getResources()获取到的Resources对象就是我们自己创建的

class MyApp : Application() {

    private var resource: Resources? = null

    override fun onCreate() {
        super.onCreate()
        PluginDexMergeManager.loadPluginDex(this, "/sdcard/plugin-debug.apk")
        resource = LoadResUtil.loadPluginRes2(this, "/sdcard/plugin-debug.apk")
    }

    override fun getResources(): Resources {
        return if (resource == null) super.getResources() else resource!!
    }
}

所以在插件中,这里先写了一个简单的BasePluginActivity,同样重写了getResources方法来获取Application的Resources对象。

open abstract class BasePluginActivity : Activity() {

    override fun onCreate(savedInstanceState: Bundle?) {
        super.onCreate(savedInstanceState)
        initView()
    }

    open fun initView() {}

    //目的为了拿到宿主的
    override fun getResources(): Resources {
        Log.e("TAG","插件Application $application")
        if(application != null && application.resources != null){
            return application.resources
        }
        return super.getResources()
    }
}

这样一来,插件中的Activity启动了而且Layout资源被加载展示出来了;那么这么使用没有问题吗?当然有问题

2.2 问题解决

上述方式使用过程中的问题就是:
(1)插件和宿主中拿到的Application是一样的,这就意味着插件中的Application不会被执行

宿主Application com.lay.image_process.MyApp@75195a8
插件Application com.lay.image_process.MyApp@75195a8

(2)宿主中调用application.resources,拿到的是插件中的Resource

这个问题其实很好解决,其实对于资源加载,放在插件中就可以完成,只不过是需要约定好插件apk存放的地址,这样就不需要在宿主Application中做相应的逻辑处理,不会影响到宿主

open abstract class BasePluginActivity : Activity() {

    override fun onCreate(savedInstanceState: Bundle?) {
        super.onCreate(savedInstanceState)
        initView()
    }

    open fun initView() {}

    override fun getResources(): Resources {
        Log.e("TAG", "插件Application $application")
        return LoadResUtil.getResources(application, "/sdcard/plugin-debug.apk") ?: super.getResources()
    }
}

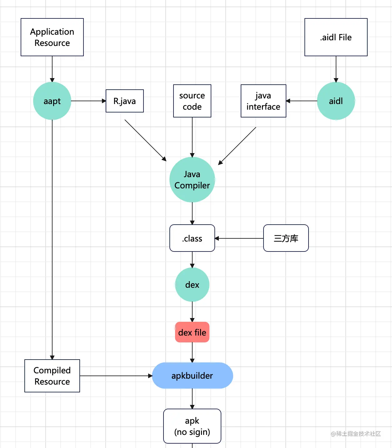
2.3 aapt打包流程

如果想要将插件资源和宿主资源合并打包,那么首先就需要对Android APK的打包流程熟悉,在Android中资源打包工具为Android Asset Packging Tool,简称就是aapt

image.png

上面这张图就是打包完成的apk,接下来我们通过流程图来看下,我们一个Android工程是如何打包成一个apk的。

image.png

image.png

(1)首先Android中的资源Resource(res文件夹下的)通过aapt工具生成R.java文件和.arsc文件;如果项目中使用到了aidl,那么也会把aidl文件转换成Java接口;
(2)然后,R.java、源码、aidl java接口将会被javac工具编译成.class文件;
(3)将项目中的.class文件跟三方库的Lib和.class文件一起,通过dex工具转换为dex文件,这个在之前我们使用dx命令行将class文件转换为dex文件,其实原理一致;
(4)最终通过apkbuilder工具,将没有编译过的资源文件(像asset目录下的)、dex文件一起打包成一个没有签名的apk;
(5)通过JarSigner工具,配合keystore打包成带签名的文件。

这就是整个apk的打包流程。那么我们需要hook framework层代码去实现吗?显然不可行,只能说可行性很低,因此我们需要关注的就是第一种方式。

2.4 资源冲突问题解决

爬一下楼,看下BasePluginActivity这个类,我们继承的是Activity,那么如果我们换成AppCompactActivity呢,报错了!

Caused by: java.lang.IllegalArgumentException:
AppCompat does not support the current theme features: 
{ windowActionBar: false, windowActionBarOverlay: false, android:windowIsFloating: false, windowActionModeOverlay: false, windowNoTitle: false }

那么在什么地方报的错呢?看下源码

private ViewGroup createSubDecor() {
    
//......
        if (mOverlayActionMode) {
            subDecor = (ViewGroup) inflater.inflate(
                    R.layout.abc_screen_simple_overlay_action_mode, null);
        } else {
            subDecor = (ViewGroup) inflater.inflate(R.layout.abc_screen_simple, null);
        }
    }

    if (subDecor == null) {
        throw new IllegalArgumentException(
                "AppCompat does not support the current theme features: { "
                        + "windowActionBar: " + mHasActionBar
                        + ", windowActionBarOverlay: "+ mOverlayActionBar
                        + ", android:windowIsFloating: " + mIsFloating
                        + ", windowActionModeOverlay: " + mOverlayActionMode
                        + ", windowNoTitle: " + mWindowNoTitle
                        + " }");
    }
//......
}

我们可以看到就是,当subDecor为空的时候,会报错;这就意味着前面在拿layout/abc_screen_simple_overlay_action_mode或者layout/abc_screen_simple这两个资源的时候没有拿到,为什么在插件中没有拿到这个资源呢?

首先我们从前面打包流程说起,一个apk打包时,首先会将res文件夹下资源通过aapt生成R.java文件,以及.arsc文件,并且为每个资源生成唯一的id,当加载资源的时候,其实就是加载这个id,那么为什么会找不到?其实就是双亲委派机制捣的鬼。

AppCompactActivity是Android SDK中的类,当这个类加载的时候,首先会加载宿主的,这是毫无疑问的;但是当插件Activity启动的时候,其实获取到的还是宿主中的class,因为绑定的是宿主的上下文,那么在加载资源的时候,还是会从宿主的Resoure中加载系统资源,而不是插件中的系统资源,最终导致了资源获取不到报错!

所以,我们可以创建插件独有的Context,并与插件资源绑定,这样插件启动后加载的就是插件中的系统资源及apk资源。我们在前面的源码中能够看到,当Activity启动之后,创建了Context,并把资源做了绑定

static ContextImpl createActivityContext(ActivityThread mainThread,
        LoadedApk packageInfo, ActivityInfo activityInfo, IBinder activityToken, int displayId,
        Configuration overrideConfiguration) {
、、、

    ContextImpl context = new ContextImpl(null, mainThread, packageInfo, ContextParams.EMPTY,
            attributionTag, null, activityInfo.splitName, activityToken, null, 0, classLoader,
            null);
    context.mContextType = CONTEXT_TYPE_ACTIVITY;
    context.mIsConfigurationBasedContext = true;

    // Create the base resources for which all configuration contexts for this Activity
    // will be rebased upon.
    context.setResources(resourcesManager.createBaseTokenResources(activityToken,
            packageInfo.getResDir(),
            splitDirs,
            packageInfo.getOverlayDirs(),
            packageInfo.getOverlayPaths(),
            packageInfo.getApplicationInfo().sharedLibraryFiles,
            displayId,
            overrideConfiguration,
            compatInfo,
            classLoader,
            packageInfo.getApplication() == null ? null
                    : packageInfo.getApplication().getResources().getLoaders()));
    context.mDisplay = resourcesManager.getAdjustedDisplay(displayId,
            context.getResources());
    return context;
}

我们可以看到,Context调用setResources方法,就是将mResources属性赋值,因此可以反射获取这个mResources属性,将其赋值为插件中的资源

//ContextImpl的setResources方法
void setResources(Resources r) {
    if (r instanceof CompatResources) {
        ((CompatResources) r).setContext(this);
    }
    mResources = r;
}

这样,我们再把插件的BasePluginActivity做一次修改,创建我们自己的context对象,把插件中的资源赋值给了Context的resource

abstract class BasePluginActivity : AppCompatActivity() {

    protected var pluginContext:Context? = null
    override fun onCreate(savedInstanceState: Bundle?) {
        super.onCreate(savedInstanceState)
        initBaseContext()
        initView()
    }

    private fun initBaseContext() {
        val resources = LoadResUtil.getResources(application, "/sdcard/plugin-debug.apk")
        pluginContext = ContextThemeWrapper(application,1)
        val mResourcesField = pluginContext?.javaClass?.getDeclaredField("mResources")
        mResourcesField?.isAccessible = true
        mResourcesField?.set(pluginContext,resources)
    }

    open fun initView() {}
}

既然我们的插件Context创建完成了,那么在页面中就不能再使用这种 R.layout.activity_main的使用方式,因为这个时候还是调用宿主上下文中的R文件,会有资源冲突,需要使用下面这种方式

class MainActivity : BasePluginActivity() {


    override fun initView() {
        super.initView()
        Log.e("TAG", "插件Activity启动了11111111")
        //setContentView(R.layout.activity_main)

        val view = LayoutInflater.from(pluginContext).inflate(R.layout.activity_main,null)
        setContentView(view)

    }
}

这个时候,我们再启动插件Activity,发现就不会报错了。