建议收藏 | 数据化、信息化、数字化、智能化到底都是指什么?彼此有什么联系?

191 阅读11分钟

随着新技术、新产业、新业态、新模式的不断出现,各行各业的企业都在寻找新的突破口进行转型升级,“数据化、信息化、数字化、智能化”愈来愈频繁地出现在大众视野中,关于它们概念和解说也是层出不穷、百花齐放,到底它们之间有什么区别呢? Runwise整理了一些关于数据化、信息化、数字化、智能化的相关定义,结合组织定义与行业发展趋势,对四者之间的联系与区别进行解析,便于大家更好理解之间的关系。

01 关于数据化、信息化、数字化、智能化的概念

数据化

1.数据化的定义

数据代表着对某一件事物的描述,通过记录、分析、重组数据,实现对业务的指导。数据化的核心内涵是对大数据的深刻认识和本质利用。

2.数据化的应用

以企业来说,数字化是基于大量的运营数据(信息化系统记录的数据),对企业的运作逻辑(管理经验)进行数学建模、优化,反过来再指导企业日常运行。这实际上就是一个“机器学习”的过程,系统反复学习企业的数据和运营模式,然后变得更专业和更了解企业,并反过来指导企业运营

信息化

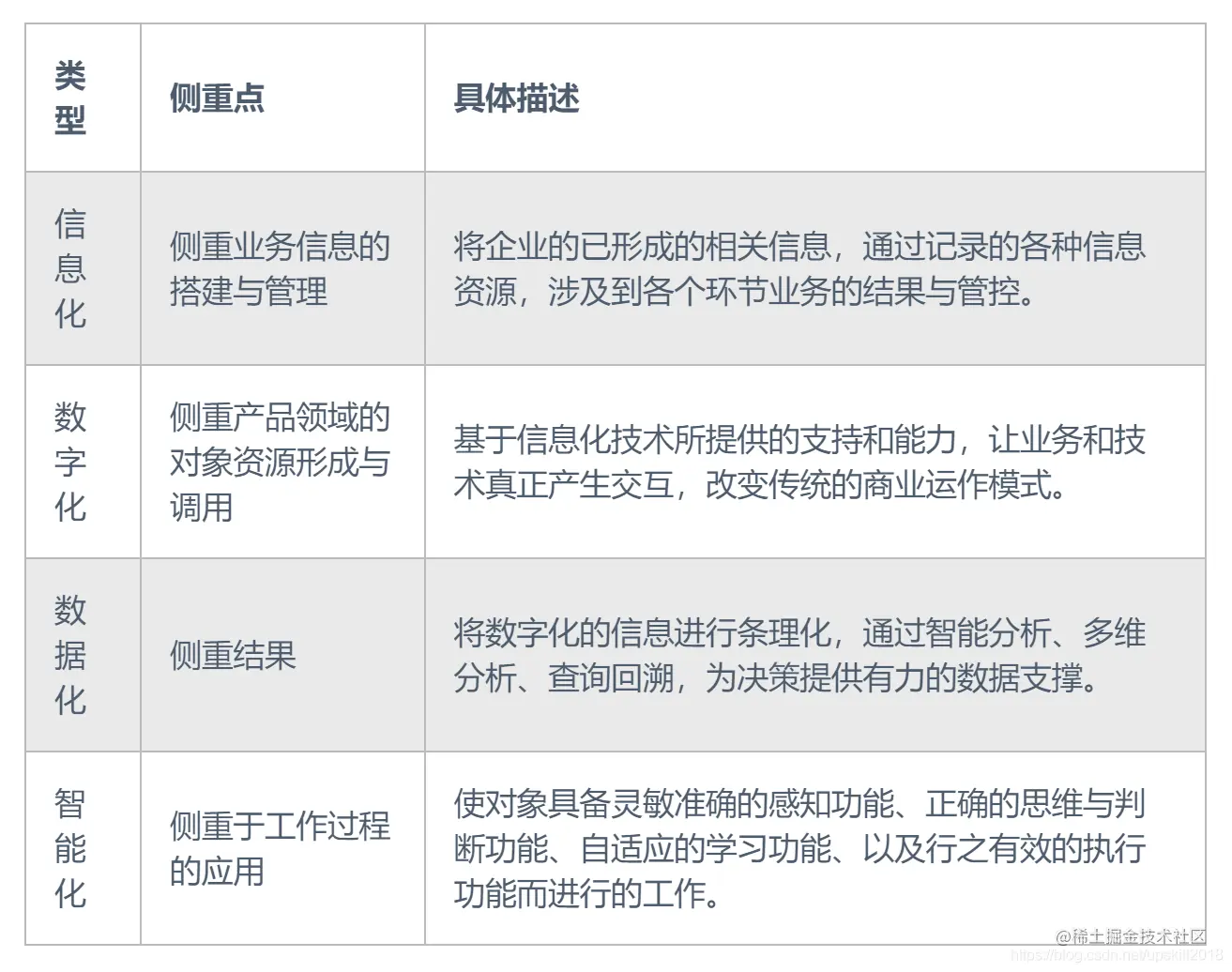
1.信息化的定义

信息的数字化(Digitization)。信息化是指建设计算机信息系统,将传统业务中的流程和数据通过信息系统来处理,通过将技术应用于个别资源或流程来提高效率。

以企业来说,信息化是将企业的生产过程、物料移动、事务处理、现金流动、客户交易等业务过程,通过各种信息系统、网络加工生成新的信息资源。简单说,信息化就是将企业的日常业务流程固化下来,并自动做好记录,以降低基层人员的工作难度,提高基层人员的工作效率。

2.信息化的建设阶段

目前应用的企业信息化管理系统主要有:OA办公自动化系统;用于管理客户关系的CRM系统;ERP企业资源规划系统;MES制造执行管理系统等。

企业信息化发展的四个阶段:

在这里插入图片描述

数字化

1.数字化定义

数字化就是要把物理系统在计算机系统中仿真虚拟出来,在计算机系统里体现物理世界,利用数字技术驱动组织商业模式创新,驱动商业生态系统重构,驱动企业服务大变革

按照Gartner的定义,业务数字化是指利用数字技术改变商业模式,并提供创造收入和价值的新机会,它是转向数字业务的过程。

2.关于数字化转型

数字化转型本质上是业务转型,是信息技术驱动下的一场业务、管理和商业模式的深度变革重构,技术是支点,业务是内核

今天当企业说起“数字化转型”时,应该是以下三层意思中的一个意思或者几个意思的综合:

在这里插入图片描述 对于大多数企业而言,数字化转型面临的挑战来自方方面面:从技术驾驭到业务创新,从组织变革到文化重塑,从数字化能力建设到人才培养,因此数字化转型的成功不可能一蹴而就。数字化转型是一项长期艰巨的任务,多数企业需要3-5年甚至更长时间才能取得显著效果

智能化

1.智能化的定义

使对象具备灵敏准确的感知功能、正确的思维与判断功能、自适应的学习功能、以及行之有效的执行功能而进行的工作。智能化是从人工、自动到自主的过程。

事物在大数据、物联网和人工智能等技术的支持下(数字化产生的结果),所具有的能动地满足各种需求的属性(系统直接进行决策,并指挥相应的部门执行决策)。

2.智能化的应用

人工智能:由人工制造出来的系统所表现出来的智能;是使机器/系统能够完成一些通常需要人类智慧才能完成的复杂任务的技术和方法论。人工智能是实现智能化的主要途径。

02数据化、信息化、数字化、智能化的区别和联系

信息化和数字化的概念趋于系统性,数据化则涉及到了执行层的概念,一切业务数据化,一切数据业务化。以数据分析为切入点,通过数据发现问题、分析问题、解决问题,打破传统的经验驱动决策的方式,实现科学决策。最终信息化、数字化、数据化实现人工付诸的精力和时间的最小化,达到人工智能改变工作效率的问题。

在这里插入图片描述

信息化:业务数据化

建设专业信息化系统,实现企业业务管理的数据化。指业务相关表单和信息流转以数字方式存储,但简单的数字化存储并没有达到数据化的阶段,信息只有通过内在的指标化(亦可称为模型化),达到业务数据可利用、可分析、可改进,进入运营环节才能称之为业务数据化。业务数据化带来的好处是实现更为精细的运营。

数字化:数据业务化

数字化是基于大量的运营数据分析,对企业的运作逻辑进行数学建模,优化之后,反过来再指导企业日常运行。数字化打通各个信息孤岛,让数据得以连接,让数据产生价值。通过对这些数据进行综合地、多维地分析,对企业的运作逻辑进行数字建模,指导并服务于企业的日常运营。

智能化是最终目标

智能化是信息化发展的必然趋势,随着计算机技术的发展,智能技术得到了快速发展,人工智能技术得到广泛应用,智能化是信息化、数字化、数据化最终的目标,也是发展的必然趋势。

03 数字化与信息化的区别

数字化是信息化的高阶阶段,是信息化的广泛深入运用,是从收集、分析数据到预测数据、经营数据的延伸。数字化脱离了信息化的支撑只不过是空中楼阁。

在这里插入图片描述 数字化并不会脱离信息化。数字化就是解决信息化建设中信息系统之间信息孤岛的问题,实现系统间数据的互联互通。进而对这些数据进行多维度分析,对企业的运作逻辑进行数字建模,指导并服务于企业的日常运营。

数字化为社会信息化奠定基础,其发展趋势是社会的全面数据化。数据化强调对数据的收集、聚合、分析与应用。信息物理系统不仅会催生出新的工业,甚至会重塑现有产业布局。智能化体现信息应用的层次与水平,其发展趋势是新一代人工智能。

04 关于数字化建设

以价值为导向,自上而下改变数据的应用方式,打破了系统之间“数据烟囱”。通过基于数据仓库与平台构建一系列场景应用服务,支持企业治理模型由平面化到立体化,多维度刻画治理管控要素,促使了企业运营向前切分的粒度更细,向后数据统计分析内容更广。

数据不再只是链接贯通,而是能够实现信息与设备的串通即微观数字处理,可以实现模拟信息与数字信息互相转化,也能实现数字信息汇总成符合人类思维习惯的智慧宏观数据,实现微观与宏观应用的全面支撑。

在这里插入图片描述 信息化、数字化、智能化作为新一轮科技革命的突出特征,也是新一代信息技术的核心。目前,数字化转型是一项长期艰巨的任务,数字化是推进信息化的最好方法,数字化带来了数据化。人工智能是实现智能化的主要途径,业务生产数据、数据反哺业务,从而推动数字化转型。

原文链接:数据化、信息化、数字化、智能化到底都是指什么?彼此有什么联系?

延伸阅读: 企业增长创新方案与案例

专家建议|2022 DTC电商提升私域运营收益的10大策略

创新战略丨大企业如何通过创新突破边界,创造第二增长曲线?

创新工具 | 快速创作高质量SEO博文的6个技巧

创新趋势 | 2022下半年后最值得关注的10大DTC趋势

组织创新丨传统企业敏捷变革的组织基础

专家见解丨DTC品牌生存发展的3个关键

组织创新丨高效组织的十个发展准则

蒙牛营养生活家创新项目满意度调查问卷

案例研究丨运动品牌On昂跑如何通过DTC创新实现全球化战略

HBR推荐 丨验证决策、回归产品——2022年企业需要适应这两大转变

创新趋势 丨中国服装企业如何开启DTC创新之路

创新案例|“美元剃须俱乐部”如何通过四大DTC策略成功超越市占率72%的吉列

HBR推荐|迎战未来必知的10大管理创新趋势

营养生活家全国运营赋能会考试

创新工具|准确识别用户需求的四种关键策略

案例分析|戴森如何以DTC全渠道营销打造百亿规模增长

今日创见|如何培养组织创新思维—八项关键创新原则

今日创见|2022创业者必读的七本好书推荐

今日创见|一图比较UI、UX和产品设计能力的区别

创新洞察|2022全球增长运营趋势的核心启示

创新工具|看图就懂为何设计用户体验历程(Journey Map)

创新工具|用同理心地图(Empathy Map)深度洞察用户

看图就懂|酒品DTC自营电商增长创新的10大打法

高管访谈|蔚来总裁秦力洪谈如何做用户运营?

专家见解|经济低迷期把握创新机会的 3 大方法

看图就懂|衡量业务增长健康的销售指标如何选择

专家建议|经济低迷周期下如何制订务实的增长战略

创新案例|蕉内如何成为估值最高的DTC内衣品牌?

组织创新|组织在线化——加速企业组织数字化转型

创新战略|企业在VUCA环境下的战略创业之道

今日创见|创新领导者的5大特质

苹果,设计思维的“布道者”

千亿国货品牌林清轩,如何通过直播打造私域运营核心能力

专家见解|传统品牌如何借力DTC创新模式开启新增长?

互联网时代下,如何精细化用户运营?

一看就懂|助力达成增长目标的11种销售技巧

学会开会|成为有连接感组织的重要技能

创新案例 | 本地生活服务数字化,高德品牌升级的增长战略

300+精品课程,为你的求职、学习持续赋能。

热门课程推荐: 【设计思维】 【精益创新】 【增长黑客】【设计冲刺

更多精彩案例与方案可以访问Runwise创新社区。我们为你准备了4大精选内容: 1.前瞻方案研究 2. 最新实践案例 3. 科学思维方法 4. 创新技术工具**

【免责声明】本站内容转载自互联网,其相关言论仅代表作者个人观点绝非权威,不代表本站立场。如您发现内容存在版权问题,请提交相关链接至邮箱:support@runwise.co,我们将及时予以处理。