企业增长创新方案与案例

241 阅读4分钟

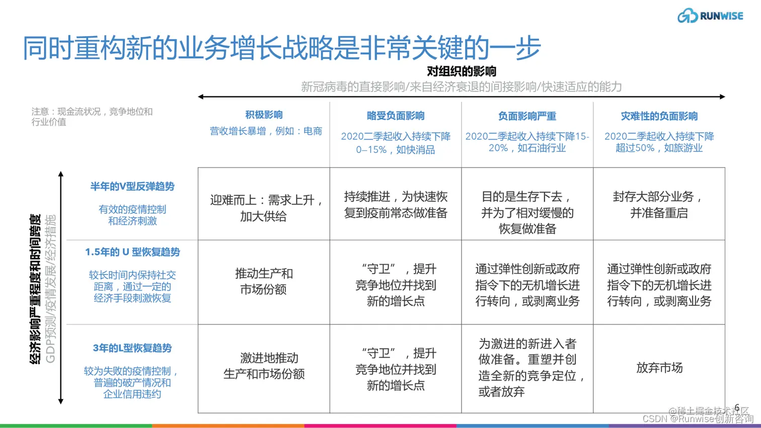
在这里插入图片描述 面对疫情的冲击,许多企业面临着业务增长的多重挑战,缺失战略指引、增长引擎失效、增长打法效果差、增长执行协作弱,等等。在此困境下,企业应该如何突破瓶颈呢?划增长路线图,制订增长北极星,并开启可持续的创新增长的历程。建立敏捷型增长团队与机制推进执行。 创新驱动的业务能实现增长,凭借坚实的增长战略与执行才能超越竞争赢得增长! 在这里插入图片描述 在这里插入图片描述 在这里插入图片描述 在这里插入图片描述 在这里插入图片描述 在这里插入图片描述 在这里插入图片描述 在这里插入图片描述 在这里插入图片描述 在这里插入图片描述 在这里插入图片描述 在这里插入图片描述 在这里插入图片描述 在这里插入图片描述

原文链接:企业增长创新方案与案例

延伸阅读: 企业增长创新方案与案例

专家建议|2022 DTC电商提升私域运营收益的10大策略

创新战略丨大企业如何通过创新突破边界,创造第二增长曲线?

创新工具 | 快速创作高质量SEO博文的6个技巧

创新趋势 | 2022下半年后最值得关注的10大DTC趋势

组织创新丨传统企业敏捷变革的组织基础

专家见解丨DTC品牌生存发展的3个关键

组织创新丨高效组织的十个发展准则

蒙牛营养生活家创新项目满意度调查问卷

案例研究丨运动品牌On昂跑如何通过DTC创新实现全球化战略

HBR推荐 丨验证决策、回归产品——2022年企业需要适应这两大转变

创新趋势 丨中国服装企业如何开启DTC创新之路

创新案例|“美元剃须俱乐部”如何通过四大DTC策略成功超越市占率72%的吉列

HBR推荐|迎战未来必知的10大管理创新趋势

营养生活家全国运营赋能会考试

创新工具|准确识别用户需求的四种关键策略

案例分析|戴森如何以DTC全渠道营销打造百亿规模增长

今日创见|如何培养组织创新思维—八项关键创新原则

今日创见|2022创业者必读的七本好书推荐

今日创见|一图比较UI、UX和产品设计能力的区别

创新洞察|2022全球增长运营趋势的核心启示

创新工具|看图就懂为何设计用户体验历程(Journey Map)

创新工具|用同理心地图(Empathy Map)深度洞察用户

看图就懂|酒品DTC自营电商增长创新的10大打法

高管访谈|蔚来总裁秦力洪谈如何做用户运营?

专家见解|经济低迷期把握创新机会的 3 大方法

看图就懂|衡量业务增长健康的销售指标如何选择

专家建议|经济低迷周期下如何制订务实的增长战略

创新案例|蕉内如何成为估值最高的DTC内衣品牌?

组织创新|组织在线化——加速企业组织数字化转型

创新战略|企业在VUCA环境下的战略创业之道

今日创见|创新领导者的5大特质

苹果,设计思维的“布道者”

千亿国货品牌林清轩,如何通过直播打造私域运营核心能力

专家见解|传统品牌如何借力DTC创新模式开启新增长?

互联网时代下,如何精细化用户运营?

一看就懂|助力达成增长目标的11种销售技巧

学会开会|成为有连接感组织的重要技能

创新案例 | 本地生活服务数字化,高德品牌升级的增长战略

300+精品课程,为你的求职、学习持续赋能。

热门课程推荐: 【设计思维】 【精益创新】 【增长黑客】【设计冲刺

更多精彩案例与方案可以访问Runwise创新社区。我们为你准备了4大精选内容: 1.前瞻方案研究 2. 最新实践案例 3. 科学思维方法 4. 创新技术工具**

【免责声明】本站内容转载自互联网,其相关言论仅代表作者个人观点绝非权威,不代表本站立场。如您发现内容存在版权问题,请提交相关链接至邮箱:support@runwise.co,我们将及时予以处理。