报告分享|2022年中国跨境电商行业研究报告

75 阅读2分钟

报告链接:tecdat.cn/?p=28636

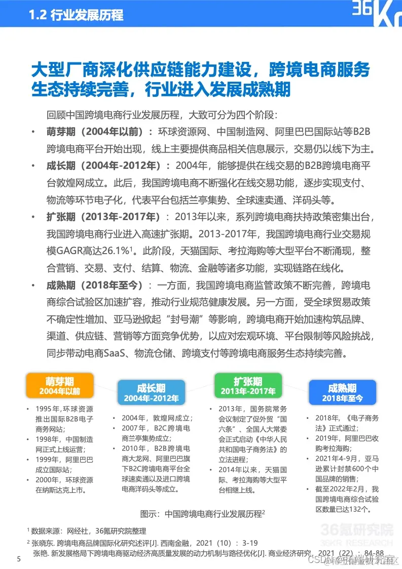
我国跨境电商增势迅猛,近5年交易规模CAGR达16.2%,已成为稳外贸的重要力量。一方面,我国跨境电商监管政策不断完善,跨境电商综合试验区加速扩容,行业进入规范健康发展阶段。另一方面,以大数据、云计算、人工智能、区块链等为代表的数字技术全面渗透跨境电商各个环节,成为模式创新、效率变革的重要动力,跨境电商迎来发展新机遇。

中国跨境电商B2C模式迅速崛起,2013-2021年交易规模CAGR高达45.4%

根据货物流向,跨境电商可分为出口跨境电商和进口跨境电商,我国跨境电商行业以出口为主导,占比近八成,而进口增速较快,占比逐步提升。按照交易主体属性分类,跨境电商市场以B2B和B2C为主要模式,我国跨境电商B2B模式占比较高,而B2C模式发展较快。根据网经社数据,2013-2021年我国跨境电商B2C交易规模CAGR达45.4%,远高于B2B模式CAGR(17.6%)。

资本加持、需求增加,跨境电商支持服务商市场潜力巨大

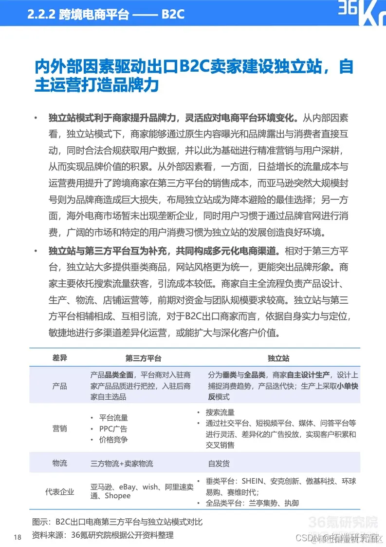
2021年以来,跨境电商领域投资不断升温,全年投资案例数和投资金额分别较2020年提升133.3和192.0个百分点。其中,支持服务商是跨境电商领域最热门投资方向。另外,随着跨境电商第三方平台规则限制增多、流量红利减弱,独立站逐步兴起,跨境支付、SaaS建站、海外营销等支持服务需求随之增加,跨境电商支持服务商迎来跨越式发展。

市场竞争加剧,跨境电商向品牌化、多元化、精细化方向发展

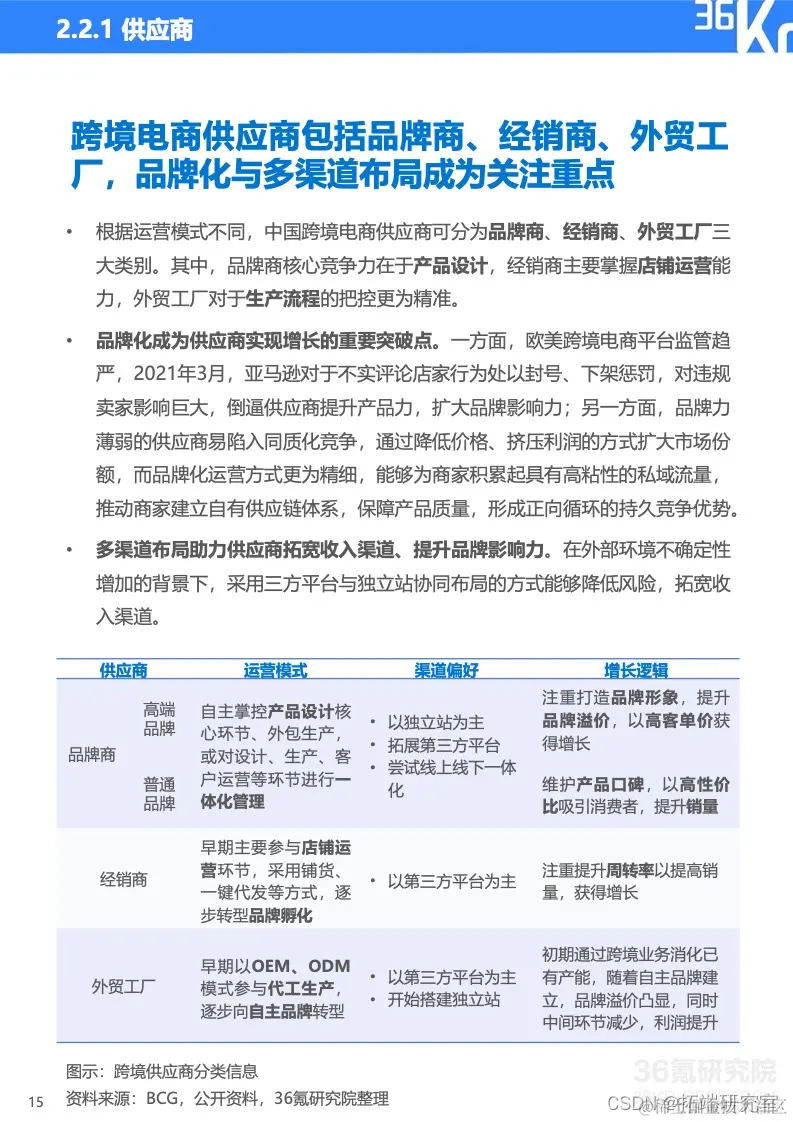
我国跨境电商市场参与者众多,但以中腰部企业为主。未来,在全球贸易政策不确定性增加、亚马逊封号影响延续等冲击下,竞争将进一步加剧,行业格局有望向具备核心竞争壁垒的头部集中,品牌力、渠道力和运营力将成为衡量跨境电商厂商竞争力的核心指标。精准营销实现品牌形象塑造、多元化经营分散平台风险、精细化运营助力降本增效,将成为同质化竞争加剧背景下跨境电商企业突围的关键。