报告分享|2022年中国医药营销数字化研究报告

126 阅读6分钟

报告链接:tecdat.cn/?p=28651

2022年,在国家医保控费大背景下,集采与医保谈判常态化推进,其中跨国制药企业(MNC)受影响较大,由于其多数品种均为已过专利期的原研药,市场上仿制药品种类较多且价格较低,进入集采后的品种意味着砍掉大部分盈利空间,也意味着在集采品种上营销费用将进一步压缩。在带量采购的压力下,倒逼企业进行医药营销的数字化转型。

其中核心观点包括:

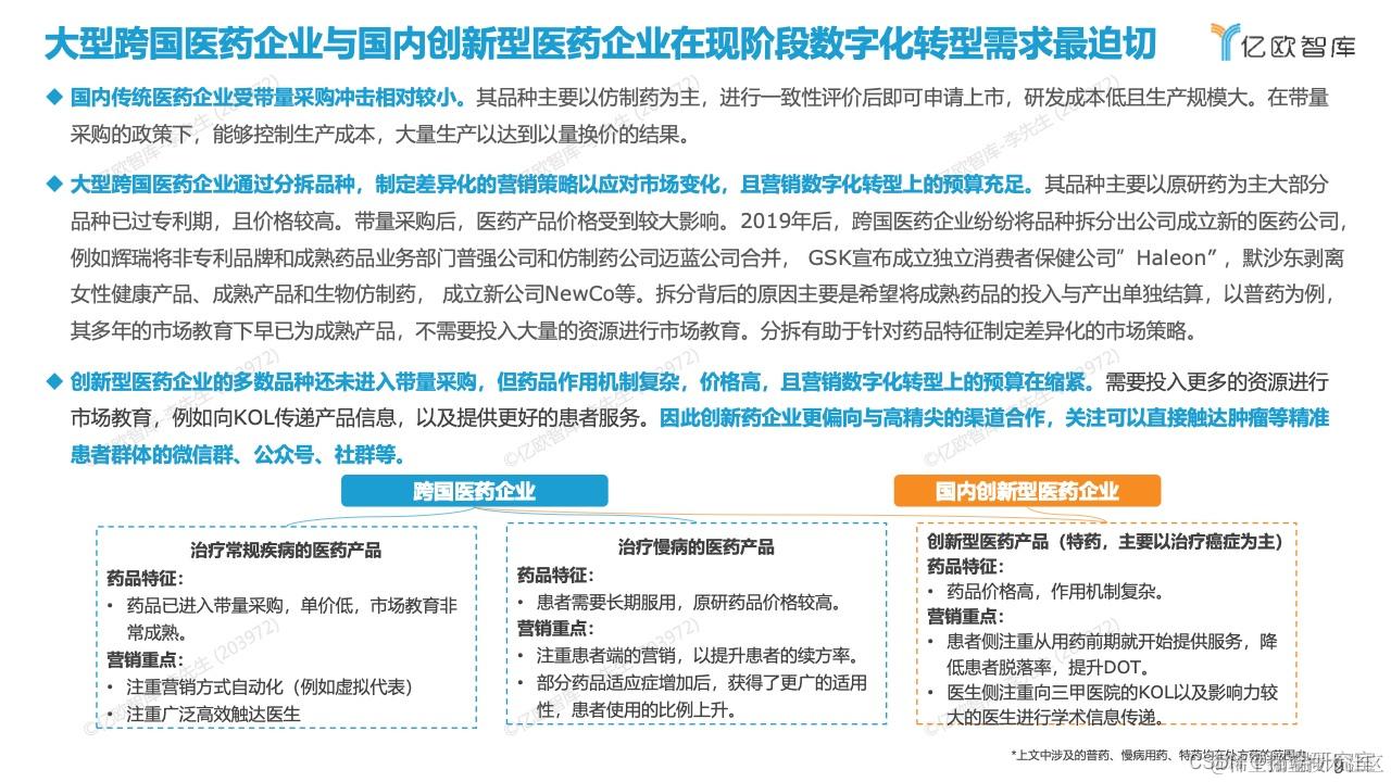
观点一:带量采购与疫情双重压力加速医药数字化转型,医药企业开始追求有限的资源投入以最大限度提升营销效果,医药营销数字化已经来到了效果为王的阶段。其中,大型跨国医药企业与创新型医药企业在现阶段数字化转型需求最为迫切。

观点二:疫情后主数据管理系统及线上医生运营平台这两个医药营销数字化工具受到企业的欢迎。在提供SaaS服务为主的国内外医药营销数字化代表企业中,第一梯队的企业包括太美软素、Veeva、销售易、云势软件,太美软素在使用率以及满意度均有较好的表现。

观点三:未来,随着医药企业数字化转型的深入,营销数字化的市场规模将迎来快速增长, 其中聚焦医药领域的本土医药营销数字化企业有望占领更多的市场份额。

报告摘要:

医药企业进行营销数字化转型过程中,参与的核心部门包括,销售部、市场部、SFE部门(Sales Force Effective)以及IT部门,部分企业在近几年成立了独立的Digital部门以支持转型。

与医药企业合作较多的数字数字化营销企业大致可以分为4类:专注于医药行业的全球/本土数字化厂商、泛行业的全球/本土厂商。

全球厂商多数较早切入数字化营销领域,产品成熟度高且熟悉MNC的运营方式,产品以SaaS标准产品为主,且客户也多为MNC。

专注于医药的本土数字化服务厂商,因为对本土医药行业的运作、国内合规要求等把握准确、价格友好、服务灵活等优势,会受到国内制药企业的欢迎。

值得一提的是,自2019年加入太美医疗科技以来,太美软素成为国内医药数字化服务商中,鲜有能够覆盖从临床到营销领域数字化解决方案的企业。

在以提供SaaS服务为主的国内外医药营销数字化代表企业中,太美软素在使用率以及满意度均有较好的表现。

通过医药企业使用医药营销SaaS产品的使用率与满意程度将企业划分为四个梯队,其中第一梯队的企业拥有完整的产品线、较好的客户基础和服务能力,积累了较高的使用率以及高满意度。在第一梯队的企业包括,太美软素、Veeva、销售易、云势软件。其中太美软素的使用率与满意度均较高。

医药营销数字化发展的五大特征,分别为(1)国内外医药企业营销模式和组织架构差异大,企业需要更加灵活的数字化解决方案;(2)跨国医药企业与本土创新药企业挑选医药营销数字化供应商的标准差异大;(3)跨系统间医药数据清洗难度大,企业需要灵活智能的数据管理系统;(4)医药企业内部培养相关团队周期长;(5)团队磨合成本高以及医药企业偏好使用设计简洁且产品功能丰富的营销数字化产品。

在诸多医药营销数字化厂商中,专注于医药行业的本土厂商,以其高度灵活性、快速服务响应,优良的性价比受到越来越多药企的欢迎,太美软素是非常具有代表性的一家公司,特别是加入太美医疗科技之后,整体研发创新和医药研发到销售数字化全链路打通上使其实力倍增,具备了跟国外厂商对标的能力。太美软素围绕中国药械企业的营销创利全流程,自主研发ONECEM、ONEInsight数字化营销产品和服务组合,太美软素OneCEM通过线上+线下多渠道触达医生,打造全渠道数字营销协同平台,提供社交化CRM协同工具,多渠道互动工具,如会议直播,病例征集,真实有效增强企业和医生的互动频率,实现私域运营。OneInsight整合企业内外部大数据, 以及医生与代表日常的互动行为,形成医生360画像、为医生智能推荐更有价值的内容,提升医生的学术影响力。

在未来,随着医药企业数字化转型的深入,营销数字化的市场规模将迎来快速增长。根据数据预测显示,至2025年,我国医药营销数字化行业市场规模将达到1110亿元,对比2021年增长了4倍左右。亿欧认为,医药营销数字化企业具有较大的发展潜力,其中聚焦医药领域的本土医药营销数字化企业有望占领更多的市场份额。主要原因包括以下几点:

其一,医药营销数字化企业与全行业的医药数字化企业均有较强的技术实力,但前者在医药营销业务的理解上对比后者更具优势。从医药企业侧来看,随着我国对于医药行业研发创新支持力度的加大,未来创新药企业仍有很大的发展空间。本土的创新药企业当前数字化基础薄弱,需要外部供应商的支持,这给整体医药营销数字化企业带来了发展机会。而医药营销数字化企业对比覆盖全行业的数字化企业在对于医药营销业务的理解上更加深入,在进行产品设计、团队沟通、实施部署的过程中,与医药企业中的业务团队沟通壁垒较小。

其二,本土医药营销数字化企业对比全球公司在团队服务以及价格方面均有优势。本土医药营销公司的服务团队多设立在国内,方便随时响应医药企业的需求,同时价格层面也有一定的优势。