报告分享|新零售下品牌消费者为中心的数字化转型

78 阅读5分钟

 报告链接: tecdat.cn/?p=28602

白皮书显示,阿里巴巴目前拥有超过五亿用户,成为中国领先的网上商城和各大品牌争相发力平台。作为B2C模式为代表的天猫,也逐渐成为了品牌运营的核心阵地。在数据银行、会员通等一系列数字化消费者运营工具被引入天猫平台后,其所产生的消费者洞察在不断迭代中在更新着品牌的认知,带动消费者市场不断升级。

然而,在如火如荼的市场浪潮下和海量的数据面前,品牌商也经历着变革中的诸多挑战。一方面,消费品企业虽然在消费者研究上投入了大量的时间和资源,但受传统技术和方法的限制,在消费者研究的效率和准确性上有待提高。

如何及时、准确、高效地掌握消费者动向,深入挖掘消费历程,一直是品牌商希望解决的问题。另一方面,品牌商还面临着如拉新难导致成本居高不下、品牌力弱导致无法留住消费者、消费者对价格敏感导致价格战等运营难题。面向未来消费者的求新欲不断升级所带来的产品生命周期缩短,以及国际品牌和新兴品牌不断加入而引发的激烈竞争也将是新的挑战。

在此大背景下,如何在流量运营的基础上进一步挖掘消费者资产,并通过以消费者为中心的数字化转型更好地为品牌服务,创造更大的价值,成为摆在中国零售业面前的首要任务。换言之,把消费者从简单的流量数据点转变成为有不同标签属性的消费者资产已经成为大势所趋。

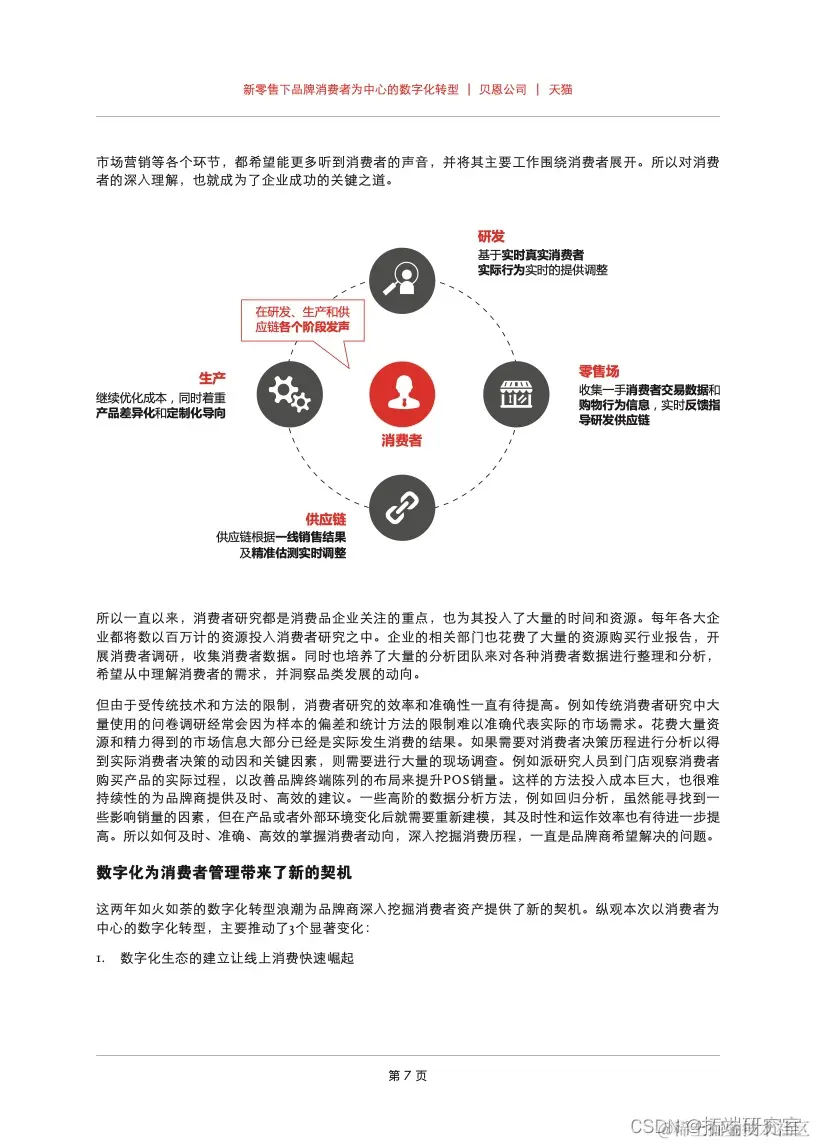
白皮书指出,“消费者运营”的关键词是“消费者”。对品牌商而言,消费者可以分为两大类:新客和老客。拉新的成本会远高于老客,而老客为品牌贡献价值的能力远高于新客。因此,拉新方式和老客运营侧重点有所不同。对于拉新,其目标是培养高潜力的消费者转化为兴趣客,而非只是用广告触达更多的人群。对于老客,则需要充分维护其关系,调动起终身价值,以增加互动为主的会员运营和内容运营更为适合。

为了能够有效利用数字化带来的消费者全景视野资源,阿里巴巴天猫大快消开发出FAST指标体系,为数字化导向的消费者管理体系赋能。FAST指标具有可量化、可对比、可优化的属性,能够解决过去GMV指标无法考虑消费者转化时间和消费者质量等维度的问题。同时,FAST指标体系通过同时监测全部及细分群体的消费者历程的动态转化,为品牌商更好地运营消费者资产提供了有利的指标参考。

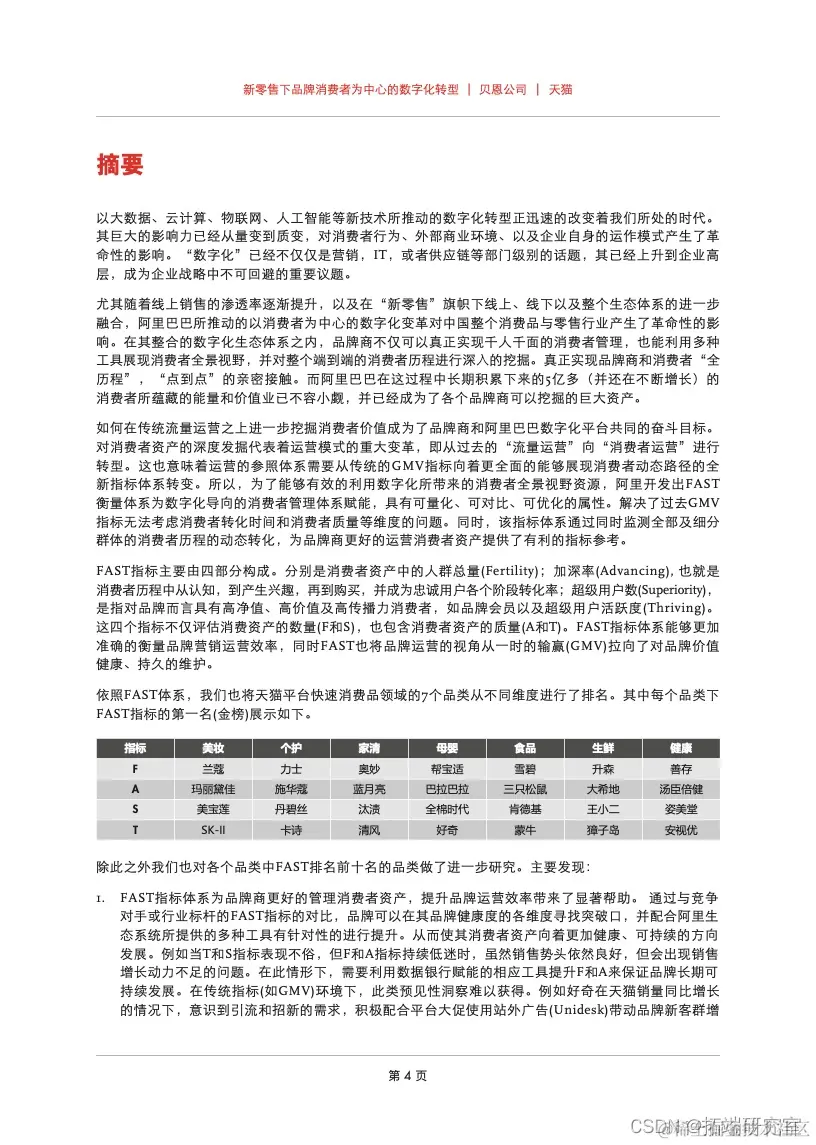
FAST指标主要由四部分构成。分别是消费者资产中的人群总量(Fertility);加深率(Advancing), 也就是消费者历程中从感知,到产生兴趣,再到购买,并成为忠诚用户各个阶段转化率;超级用户数(Superiority),是指对品牌而言具有高净值、高价值及高传播力消费者,如品牌会员等;超级用户活跃度(Thriving)。这四个指标不仅评估消费资产的数量(F和S),也包含消费者资产的质量(A和T)。FAST指标体系能够更加准确的衡量品牌营销运营效率,同时FAST也将品牌运营的视角从一时的输赢(GMV)拉向了对品牌价值健康持久的维护。

FAST指标为品牌数字化转型提供了有力抓手,帮助品牌从一个全新且更加全面的视角观察消费者的组成结构和行为路径。品牌可以借此准确定位消费者群体,并依照每一个消费者的路径状态和消费习惯进行定制化的管理,使得潜在消费者群体价值得到最大限度的开发。此外,品牌还可以通过FAST四项指标与行业内领导者的对比,从这四个指标所代表的环节中寻找机会,并结合全域营销采取相应的营销手段进行提升。

白皮书指出,FAST作为支持消费者资产运营的指标体系,只是未来零售创新的冰山一角。事实上,数字化消费者管理为电商和品牌的未来提供了无限的遐想空间。

贝恩公司近年的研究中都观察到这样的现象:本土企业抢占了外资品牌的市场份额。2017年,本土品牌实现了7.7%的增长,贡献了中国快速消费品市场98%的增长额。与之相比,外资品牌仅仅增长0.4%。本土品牌稳步取得成功有多重原因:首先他们更了解本土消费者需求;其次,他们能比跨国公司更快速制定和执行决策,从而使其能够快速适应新趋势,例如可以根据消费者的反馈迅速调整产品策略,使得C2B、C2M模式得以实现;最后,本土品牌往往在下线城市的渗透率较高。尽管本土品牌因这些优势而获益,贝恩公司注意到一些跨国公司也正在采取措施提升业绩,开始更多关注快速创新,并促进数字化转型。