面向火箭编程之setContentView

116 阅读1分钟
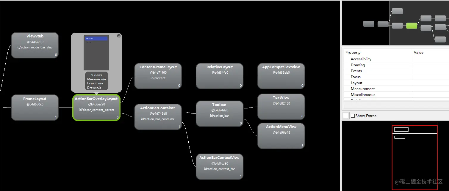
  • Activity里面设置setContentView(),我们的布局显示主要是通过PhoneWindow,PhoneWindow获取实例化一个DecorView。
  • 实例化DecorView,然后做一系列的判断然后去解析系统的资源layout文件,至于解析哪一个资源文件(根据theme中的属性值,选择合适的布局)会做判断比如有没有头部等等,把它解析加载到DecorView,资源layout里面有一个View的id是android.R.id.content。
  • 我们自己通过setContentView设置的布局id其实是解析到mParentContent里面的,也就是那个id叫做android.R.id.content的FarmeLayout。

1915184-87182e07c37ac78e.png

4314397-a952a39dd0bba2d9.png

1915184-b17214f45ed6067a.png