Redis源码与设计剖析 -- 14.数据库实现

1,654 阅读14分钟

本文已参与「新人创作礼」活动,一起开启掘金创作之路。

Redis 数据库实现

1. 数据库命令

数据库有一些常用的管理命令.

命令描述
FLUSHDB清空当前数据库的所有key
FLUSHALL清空整个Redis服务器的所有key
DBSIZE返回当前数据库的key的个数
DEL key [key …]删除一个或多个键
EXISTS key检查给定key是否存在
SELECT id切换到指定的数据库
RANDOMKEY从当前数据库中随机返回(不删除)一个 key
KEYS pattern查找所有符合给定模式pattern的key
SCAN cursor [MATCH pattern] [COUNT count]增量式迭代当前数据库键
LASTSAVE返回最近一次成功将数据保存到磁盘上的时间,以 UNIX 时间戳格式表示
TYPE key返回指定键的对象类型
SHUTDOWN停止所有客户端,关闭 redis 服务器(server)
RENAME key newkey重命名指定的key,newkey存在时覆盖
RENAMENX key newkey重命名指定的key,当且仅当newkey不存在时操作
MOVE key db移动key到指定数据库
EXPIREAT key timestamp为 key 设置生存时间,EXPIREAT 命令接受的时间参数是 UNIX 时间戳
EXPIRE key seconds以秒为单位设置 key 的生存时间
PEXPIRE key milliseconds以毫秒为单位设置 key 的生存时间
PEXPIREAT key milliseconds-timestamp以毫秒为单位设置 key 的过期 unix 时间戳
TTL key以秒为单位返回 key 的剩余生存时间
PTTL key以毫秒为单位返回 key 的剩余生存时间

2. 数据库的实现

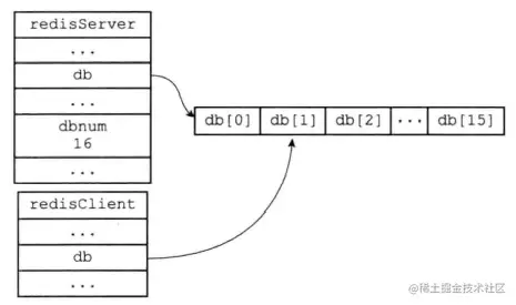
Redis服务器将所有数据库都保存在服务器状态redis.h/redisServer结构的db数组中,db数组的每个项都是一个server.h/ redisDb结构,每个redisDb结构代表一个数据库.

在初始化服务器时,程序会根据服务器状态的dbnum属性来决定应该创建多少个数据库.

dbnum属性的值由服务器配置的database选项决定,默认情况下,该选项的值为16,所以Redis服务器默认会创建16个数据库,如图:

在这里插入图片描述

struct redisServer {
	// ...
	// 一个数组,保存着服务器中的所有数据库
	redisDb *db;
	// 创建的数据库数量
	int dbnum;
	// ...
};

在服务器内部,客户端状态client结构的db属性记录了客户端当前的目标数据库,这个属性是一个指向redisDb结构的指针:

typedef struct client {
	// ...
	// 指向当前的数据库
	redisDb *db;
	// ...
}

client.db指针指向redisServer.db数组的其中一个元素,而被指向的元素就是客户端的目标数据库. 比如某个客户端的目标数据库为1号数据库,如下图所示:

在这里插入图片描述

2.1 切换数据库

每个Redis客户端都有自己的目标数据库,默认情况下客户端的默认目标数据库为0号数据库,但是客户端可以执行SELECT命令来切换数据库.

该命令的实现过程很简单,只需要改变client.db指针向redisServer.db数组的元素即可:

// 切换数据库
int selectDb(client *c, int id) {
    // id非法,返回错误
    if (id < 0 || id >= server.dbnum)
        return C_ERR;
    // 设置当前client的数据库
    c->db = &server.db[id];
    return C_OK;
}

2.2 数据库键空间

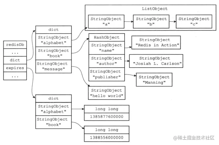
Redis是一个键值对(key-value pair)数据库服务器,服务器中的每个数据库都由一个server.h/redisDb结构表示,其中,redisDb结构的dict字典保存了数据库中所有键值对,我们将这个字典称为键空间(key space)

typedef struct redisDb {
	// ...
	// 数据库键空间,保存着数据库中的所有键值对
	dict *dict;
	// ...
} redisDb;

键空间的键就是数据库的键,每个见都是一个字符串对象. 键空间的值就是数据库的值,每个值可以是字符串对象列表对象哈希对象集合对象或者有序集合对象.

比如数据库中现在有列表键alphabet、哈希键book以及字符串键message,如下图所示:

在这里插入图片描述 所以所有针对数据库的CRUD操作实际上都是在对键空间字典进行操作.

数据库每次根据键名找到值对象时,是分为以读操作 lookupKeyRead()写操作 lookupKeyWrite()的方式取出的,两种函数有一定的区别.

lookupKey()函数

读操作 lookupKeyRead()写操作 lookupKeyWrite()都会调用这个底层的函数,这个函数非常简单,就是从键值对字典中先找到键名对应的键对象,然后取出值对象.

// 该函数被lookupKeyRead()和lookupKeyWrite()和lookupKeyReadWithFlags()调用
// 从数据库db中取出key的值对象,如果存在返回该对象,否则返回NULL
// 返回key对象的值对象
robj *lookupKey(redisDb *db, robj *key, int flags) {
    // 在数据库中查找key对象,返回保存该key的节点地址
    dictEntry *de = dictFind(db->dict,key->ptr);
    if (de) {
    	// 如果找到
    	// 取出键对应的值对象
        robj *val = dictGetVal(de);

        // 更新键的使用时间
        if (server.rdb_child_pid == -1 &&
            server.aof_child_pid == -1 &&
            !(flags & LOOKUP_NOTOUCH))
        {
            val->lru = LRU_CLOCK();
        }
        // 返回值对象
        return val;
    } else {
        return NULL;
    }
}

lookupKeyRead()函数

lookupKeyRead()函数调用了lookupKeyReadWithFlags()函数,后者其实就判断了一下当前键是否过期,如果没有过期,更新misseshits信息,然后就返回值对象.

// 以读操作取出key的值对象,会更新是否命中的信息
robj *lookupKeyRead(redisDb *db, robj *key) {
    return lookupKeyReadWithFlags(db,key,LOOKUP_NONE);
}
// 以读操作取出key的值对象,没找到返回NULL
// 调用该函数的副作用如下:
// 1.如果一个键的到达过期时间TTL,该键被设置为过期的
// 2.键的使用时间信息被更新
// 3.全局键 hits/misses 状态被更新
// 注意:如果键在逻辑上已经过期但是仍然存在,函数返回NULL
robj *lookupKeyReadWithFlags(redisDb *db, robj *key, int flags) {
    robj *val;

    // 如果键已经过期且被删除
    if (expireIfNeeded(db,key) == 1) {
        // 键已过期,如果是主节点环境,表示key已经绝对被删除,如果是从节点,
        if (server.masterhost == NULL) return NULL;

        // 如果我们在从节点环境, expireIfNeeded()函数不会删除过期的键,它返回的仅仅是键是否被删除的逻辑值
        // 过期的键由主节点负责,为了保证主从节点数据的一致
        if (server.current_client &&
            server.current_client != server.master &&
            server.current_client->cmd &&
            server.current_client->cmd->flags & CMD_READONLY)
        {
            return NULL;
        }
    }
    // 键没有过期,则返回键的值对象
    val = lookupKey(db,key,flags);
    // 更新 是否命中 的信息
    if (val == NULL)
        server.stat_keyspace_misses++;
    else
        server.stat_keyspace_hits++;
    return val;
}

lookupKeyWrite()函数

lookupKeyWrite()函数则先判断键是否过期,然后直接调用最底层的 lookupKey()函数,和lookupKeyRead()函数 相比,少了一步更新misseshits信息的过程.

// 以写操作取出key的值对象,不更新是否命中的信息
robj *lookupKeyWrite(redisDb *db, robj *key) {
    expireIfNeeded(db,key);
    return lookupKey(db,key,LOOKUP_NONE);
}

2.3 键的过期时间

2.3.1 保存过期时间

命令描述
EXPIREAT key timestamp为 key 设置生存时间,EXPIREAT 命令接受的时间参数是 UNIX 时间戳
EXPIRE key seconds以秒为单位设置 key 的生存时间
PEXPIRE key milliseconds以毫秒为单位设置 key 的生存时间
PEXPIREAT key milliseconds-timestamp以毫秒为单位设置 key 的过期 unix 时间戳

以上四个命令都是用来设置键的过期时间的,但在执行时,其它三个命令都会转化成PEXPIREAT命令来执行.

在这里插入图片描述

redisDb结构中的expires字典保存这设置了过期时间的键和过期的时间,我们称这个字典为过期字典.

  • 过期字典的键是一个指针,这个指针指向键空间中的某个键对象(也即是某个数据库键).
  • 过期字典的值是一个long long类型的整数,这个整数保存了键所指向的数据库键的过期时间,一个毫秒精度的UNIX时间戳.
typedef struct redisDb {
	// ...
	// 数据库键空间,保存着数据库中的所有键值对
	dict *dict;
	// 过期字典,保存着设置过期的键和键的过期时间
    dict *expires;  
	// ...
} redisDb;

如下图所示,是一个带有过期字典的数据库例子:

在这里插入图片描述 注意在实际中,键空间的键和过期字典的键都指向同一个键对象(只是增加引用计数),所以不会出现任何重复对象,也不会浪费任何空间.

2.3.2 过期键的删除策略

Redis采用的过期键删除策略是惰性删除定期删除.

  • 惰性删除:当客户度读出带有超时属性的键时,如果已经超过键设置的过期时间,会执行删除并返回空.
  • 定期删除:每隔一段时间,程序就对数据库进行一次检查,删除里面的过期键. 至于要删除多少过期键,以及要检查多少个数据库,则由算法决定.

惰性删除

惰性删除由expireIfNeeded()函数实现,所有读写数据库的Redis命令在执行前都会调用,删除过期键.

// 检查键是否过期,如果过期,从数据库中删除
// 返回0表示没有过期或没有过期时间,返回1 表示键被删除
int expireIfNeeded(redisDb *db, robj *key) {
    //得到过期时间,单位毫秒
    mstime_t when = getExpire(db,key);
    mstime_t now;

    // 没有过期时间,直接返回
    if (when < 0) return 0; /* No expire for this key */

    // 服务器正在载入,那么不进行过期检查
    if (server.loading) return 0;

    // 返回一个Unix时间,单位毫秒
    now = server.lua_caller ? server.lua_time_start : mstime();

    // 如果服务器正在进行主从节点的复制,从节点的过期键应该被主节点发送同步删除的操作 删除,而自己不主动删除
    // 从节点只返回正确的逻辑信息,0表示key仍然没有过期,1表示key过期。
    if (server.masterhost != NULL) return now > when;

    // 当键还没有过期时,直接返回0
    if (now <= when) return 0;

    // 键已经过期,删除键
    // 过期键的数量加1
    server.stat_expiredkeys++;
    // 将过期键key传播给AOF文件和从节点
    propagateExpire(db,key);
    // 发送"expired"事件通知
    notifyKeyspaceEvent(NOTIFY_EXPIRED,
        "expired",key,db->id);
    // 从数据库中删除key
    return dbDelete(db,key);
}

定期删除

过期键的定期删除策略由server.c/activeExpireCycle函数实现,每当Redis的服务器周期性操作server.c/serverCron函数执行时,activeExpireCycle函数就会被调用,它在规定的时间内,分多次遍历服务器中的各个数据库,从数据库的expires字典中随机检查一部分键的过期时间,并删除其中的过期键.

// 过期键周期性删除
void activeExpireCycle(int type) {
    // 函数的全局状态为了每次调用都持续增加
    static unsigned int current_db = 0;
    static int timelimit_exit = 0;
    // 最近一个快速模式执行的时间
    static long long last_fast_cycle = 0;

    int j, iteration = 0;
    // 每次测试16个数据库
    int dbs_per_call = CRON_DBS_PER_CALL;
    long long start = ustime(), timelimit;

    // 快速模式
    if (type == ACTIVE_EXPIRE_CYCLE_FAST) {
        // 如果上一个周期没有激活时间限制,不要开始快速循环。不要在与快速循环总持续时间本身相同的时间段内重复快速循环
        if (!timelimit_exit) return;
        // 快速模式相隔的时间太短
        if (start < last_fast_cycle + ACTIVE_EXPIRE_CYCLE_FAST_DURATION*2) return;
        last_fast_cycle = start;
    }

    // 通常情况我们每次迭代测试16个数据库,有两个例外:
    //      1. 数据库数量小于16个
    //      2. 如果上一次触发了时间限制,那么这次会扫描所有的数据库,避免过期键占用空间

    // 更新测试的数据库数量
    if (dbs_per_call > server.dbnum || timelimit_exit)
        dbs_per_call = server.dbnum;
        
    // 计算时间限制25ms
    timelimit = 1000000*ACTIVE_EXPIRE_CYCLE_SLOW_TIME_PERC/server.hz/100;
    timelimit_exit = 0;
    if (timelimit <= 0) timelimit = 1;

    // 快速模式,更新时间限制
    if (type == ACTIVE_EXPIRE_CYCLE_FAST)
        // 1000微秒=1ms
        timelimit = ACTIVE_EXPIRE_CYCLE_FAST_DURATION;

    // 遍历所有的数据库
    for (j = 0; j < dbs_per_call; j++) {
        int expired;
        // 循环数据库指针
        redisDb *db = server.db+(current_db % server.dbnum);

        // 当前数据库标记加1,下次进入循环直接从当前数据库开始处理
        current_db++;

        /* Continue to expire if at the end of the cycle more than 25%
         * of the keys were expired. */
        do {
            unsigned long num, slots;
            long long now, ttl_sum;
            int ttl_samples;

            // 数据库过期字典的键数量为0,跳过这个数据库
            if ((num = dictSize(db->expires)) == 0) {
                db->avg_ttl = 0;
                break;
            }
            // 获取数据库过期字典的槽位数量
            slots = dictSlots(db->expires);
            // 当期时间
            now = mstime();

            // 过期键的占比小于1%,直接跳出循环,等待resize
            if (num && slots > DICT_HT_INITIAL_SIZE &&
                (num*100/slots < 1)) break;

            expired = 0;        // 已删除的过期键数量
            ttl_sum = 0;        // 键的总生存时间
            ttl_samples = 0;    // 没过期键的数量

            // 每次最多处理20个
            if (num > ACTIVE_EXPIRE_CYCLE_LOOKUPS_PER_LOOP)
                num = ACTIVE_EXPIRE_CYCLE_LOOKUPS_PER_LOOP;

            // 遍历过期字典
            while (num--) {
                dictEntry *de;
                long long ttl;

                // 随机取出一个带过期时间的键
                if ((de = dictGetRandomKey(db->expires)) == NULL) break;
                // 计算生存时间
                ttl = dictGetSignedIntegerVal(de)-now;
                // 如果键过期,则删除,更新计数器
                if (activeExpireCycleTryExpire(db,de,now)) expired++;
                // 键没过期
                if (ttl > 0) {
                    // 累计键的总生存时间
                    ttl_sum += ttl;
                    // 更新没过期键个数
                    ttl_samples++;
                }
            }

            // 更新数据库的平均生存时间的状态
            if (ttl_samples) {
                long long avg_ttl = ttl_sum/ttl_samples;
                
                // 设置平均过期时间
                if (db->avg_ttl == 0) db->avg_ttl = avg_ttl;
                // 这一次的占2%的比重,之前的占98%比重
                db->avg_ttl = (db->avg_ttl/50)*49 + (avg_ttl/50);
            }

            // 迭代次数
            iteration++;
            // 遍历一轮16次,执行一次
            if ((iteration & 0xf) == 0) { /* check once every 16 iterations. */
                // 计算这一轮执行的时间
                long long elapsed = ustime()-start;
                // 将"expire-cycle"和执行时间加入到延迟诊断字典中
                latencyAddSampleIfNeeded("expire-cycle",elapsed/1000);
                // 如果超过时间限制,那么设置超过退出的标志
                if (elapsed > timelimit) timelimit_exit = 1;
            }
            // 超时则退出
            if (timelimit_exit) return;
        // 如果过期删除的键超过25%,那么继续遍历,直到timelimit到达才会退出
        } while (expired > ACTIVE_EXPIRE_CYCLE_LOOKUPS_PER_LOOP / 4);
    }
}

3. 数据库相关命令的底层实现

3.1 键空间命令

RENAME

// RENAME key newkey
// RENAMENX key newkey
// RENAME、RENAMENX命令底层实现
void renameGenericCommand(client *c, int nx) {
    robj *o;
    long long expire;
    int samekey = 0;

    // key和newkey相同的话,设置samekey标志
    if (sdscmp(c->argv[1]->ptr,c->argv[2]->ptr) == 0) samekey = 1;

    // 以写操作读取key的值对象
    if ((o = lookupKeyWriteOrReply(c,c->argv[1],shared.nokeyerr)) == NULL)
        return;

    // 如果key和newkey相同,nx为1发送0,否则为ok
    if (samekey) {
        addReply(c,nx ? shared.czero : shared.ok);
        return;
    }

    // 增加值对象的引用计数,保护起来,用于关联newkey,以防删除了key顺带将值对象也删除
    incrRefCount(o);
    // 备份key的过期时间,将来作为newkey的过期时间
    expire = getExpire(c->db,c->argv[1]);
    // 判断newkey的值对象是否存在
    if (lookupKeyWrite(c->db,c->argv[2]) != NULL) {
        // 设置nx标志,则不符合已存在的条件,发送0
        if (nx) {
            decrRefCount(o);
            addReply(c,shared.czero);
            return;
        }

		// 将旧的newkey对象删除
        dbDelete(c->db,c->argv[2]);
    }
    // 将newkey和key的值对象关联
    dbAdd(c->db,c->argv[2],o);
    // 如果newkey设置过过期时间,则为newkey设置过期时间
    if (expire != -1) setExpire(c->db,c->argv[2],expire);
    // 删除key
    dbDelete(c->db,c->argv[1]);
    // 发送这两个键被修改的信号
    signalModifiedKey(c->db,c->argv[1]);
    signalModifiedKey(c->db,c->argv[2]);
    // 发送不同命令的事件通知
    notifyKeyspaceEvent(NOTIFY_GENERIC,"rename_from",
        c->argv[1],c->db->id);
    notifyKeyspaceEvent(NOTIFY_GENERIC,"rename_to",
        c->argv[2],c->db->id);
    // 更新脏键
    server.dirty++;
    addReply(c,nx ? shared.cone : shared.ok);
}

// RENAME key newkey
// RENAME 命令实现
void renameCommand(client *c) {
    renameGenericCommand(c,0);
}

// RENAMENX key newkey
// RENAMENX 命令实现
void renamenxCommand(client *c) {
    renameGenericCommand(c,1);
}

MOVE

// MOVE key db 将当前数据库的 key 移动到给定的数据库 db 当中
// MOVE 命令实现
void moveCommand(client *c) {
    robj *o;
    redisDb *src, *dst;
    int srcid;
    long long dbid, expire;

    // 服务器处于集群模式,不支持多数据库
    if (server.cluster_enabled) {
        addReplyError(c,"MOVE is not allowed in cluster mode");
        return;
    }

    // 获得源数据库和源数据库的id
    src = c->db;
    srcid = c->db->id;

    // 将参数db的值保存到dbid,并且切换到该数据库中
    if (getLongLongFromObject(c->argv[2],&dbid) == C_ERR ||
        dbid < INT_MIN || dbid > INT_MAX ||
        selectDb(c,dbid) == C_ERR)
    {
        addReply(c,shared.outofrangeerr);
        return;
    }
    // 目标数据库
    dst = c->db;
    // 切换回源数据库
    selectDb(c,srcid);

    // 如果前后切换的数据库相同,则返回有关错误
    if (src == dst) {
        addReply(c,shared.sameobjecterr);
        return;
    }

    // 以写操作取出源数据库的对象
    o = lookupKeyWrite(c->db,c->argv[1]);
    if (!o) {
    	// 不存在发送0
        addReply(c,shared.czero);
        return;
    }
    // 备份key的过期时间
    expire = getExpire(c->db,c->argv[1]);

    // 判断当前key是否存在于目标数据库,存在直接返回,发送0
    if (lookupKeyWrite(dst,c->argv[1]) != NULL) {
        addReply(c,shared.czero);
        return;
    }
    // 将key-value对象添加到目标数据库中
    dbAdd(dst,c->argv[1],o);
    // 设置移动后key的过期时间
    if (expire != -1) setExpire(dst,c->argv[1],expire);
    incrRefCount(o);    //增加引用计数

    // 从源数据库中将key和关联的值对象删除
    dbDelete(src,c->argv[1]);
    server.dirty++; //更新脏键
    addReply(c,shared.cone);    //回复1
}

3.2 过期命令

EXPIRE、PEXPIRE、EXPIREAT和PEXPIREAT

// EXPIRE key seconds
// EXPIREAT key timestamp
// PEXPIRE key milliseconds
// PEXPIREAT key milliseconds-timestamp
// EXPIRE, PEXPIRE, EXPIREAT,PEXPIREAT命令的底层实现
// basetime参数可能是绝对值,可能是相对值。执行AT命令时basetime为0,否则保存的是当前的绝对时间
// unit 是UNIT_SECONDS 或者 UNIT_MILLISECONDS,但是basetime总是以毫秒为单位的
void expireGenericCommand(client *c, long long basetime, int unit) {
    robj *key = c->argv[1], *param = c->argv[2];
    long long when;

    // 取出时间参数保存到when中
    if (getLongLongFromObjectOrReply(c, param, &when, NULL) != C_OK)
        return;

    // 如果过期时间是以秒为单位,则转换为毫秒值
    if (unit == UNIT_SECONDS) when *= 1000;
    // 绝对时间
    when += basetime;

    // 判断key是否在数据库中,不在返回0
    if (lookupKeyWrite(c->db,key) == NULL) {
        addReply(c,shared.czero);
        return;
    }

    // 如果当前正在载入AOF数据或者在从节点环境中,即使EXPIRE的TTL为负数,或者EXPIREAT的时间戳已经过期
    // 服务器都不会执行DEL命令,且将过期TTL设置为键的过期时间,等待主节点发来的DEL命令

    // 如果when已经过时,服务器为主节点且没有载入AOF数据
    if (when <= mstime() && !server.loading && !server.masterhost) {
        robj *aux;

        // 将key从数据库中删除
        serverAssertWithInfo(c,key,dbDelete(c->db,key));
        // 更新脏键
        server.dirty++;

        // 创建一个"DEL"命令
        aux = createStringObject("DEL",3);
        rewriteClientCommandVector(c,2,aux,key);    //修改客户端的参数列表为DEL命令
        decrRefCount(aux);
        // 发送键被修改的信号
        signalModifiedKey(c->db,key);
        // 发送"del"的事件通知
        notifyKeyspaceEvent(NOTIFY_GENERIC,"del",key,c->db->id);
        addReply(c, shared.cone);
        return;

    // 如果当前服务器是从节点,或者服务器正在载入AOF数据
    // 不管when有没有过时,都设置为过期时间
    } else {
        // 设置过期时间
        setExpire(c->db,key,when);
        addReply(c,shared.cone);
        // 发送键被修改的信号
        signalModifiedKey(c->db,key);
        // 发送"expire"的事件通知
        notifyKeyspaceEvent(NOTIFY_GENERIC,"expire",key,c->db->id);
        // 更新脏键
        server.dirty++;
        return;
    }
}

// EXPIRE key seconds
// EXPIRE 命令实现
void expireCommand(client *c) {
    expireGenericCommand(c,mstime(),UNIT_SECONDS);
}

// EXPIREAT key timestamp
// EXPIREAT 命令实现
void expireatCommand(client *c) {
    expireGenericCommand(c,0,UNIT_SECONDS);
}

// PEXPIRE key milliseconds
// PEXPIRE 命令实现
void pexpireCommand(client *c) {
    expireGenericCommand(c,mstime(),UNIT_MILLISECONDS);
}

// PEXPIREAT key milliseconds-timestamp
// PEXPIREAT 命令实现
void pexpireatCommand(client *c) {
    expireGenericCommand(c,0,UNIT_MILLISECONDS);
}

TTL、PTTL

// TTL key
// PTTL key
// TTL、PTTL命令底层实现,output_ms为1,返回毫秒,为0返回秒
void ttlGenericCommand(client *c, int output_ms) {
    long long expire, ttl = -1;

    // 判断key是否存在于数据库,并且不修改键的使用时间
    if (lookupKeyReadWithFlags(c->db,c->argv[1],LOOKUP_NOTOUCH) == NULL) {
        addReplyLongLong(c,-2);
        return;
    }

    // 如果key存在,则备份当前key的过期时间
    expire = getExpire(c->db,c->argv[1]);

    // 如果设置了过期时间
    if (expire != -1) {
    	// 计算生存时间
        ttl = expire-mstime();
        if (ttl < 0) ttl = 0;
    }
    // 如果键是永久的
    if (ttl == -1) {
    	// 发送-1
        addReplyLongLong(c,-1);
    } else {
    	// 发送生存时间
        addReplyLongLong(c,output_ms ? ttl : ((ttl+500)/1000));
    }
}

// TTL key
// TTL 命令实现
void ttlCommand(client *c) {
    ttlGenericCommand(c, 0);
}

// PTTL key
// PTTL 命令实现
void pttlCommand(client *c) {
    ttlGenericCommand(c, 1);
}

参考资料:

《Redis设计与实现》

Redis源码剖析和注释