图解LeetCode——剑指 Offer II 025. 链表中的两数相加(难度:中等)

948 阅读1分钟

我报名参加金石计划1期挑战——瓜分10万奖池,这是我的第15篇文章,点击查看活动详情

一、题目

给定两个 非空链表 l1和 l2 来代表两个非负整数。数字最高位位于链表开始位置。它们的每个节点只存储一位数字。将这两数相加会返回一个新的链表。

可以假设除了数字 0 之外,这两个数字都不会以零开头。

二、示例

2.1> 示例1:

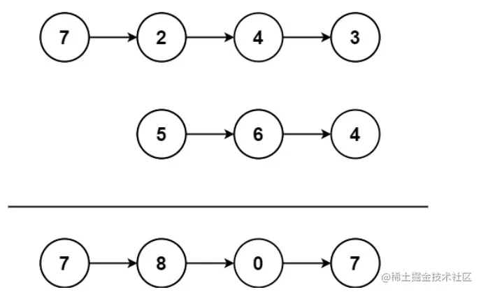
【输入】l1 = [7,2,4,3], l2 = [5,6,4]
【输出】[7,8,0,7]

2.2> 示例2:

【输入】l1 = [2,4,3], l2 = [5,6,4]
【输出】[8,0,7]

2.3> 示例3:

【输入】l1 = [0], l2 = [0]
【输出】[0]

提示:

  • 链表的长度范围为 [1, 100]
  • 0 <= node.val <= 9
  • 输入数据保证链表代表的数字无前导 0
  • 进阶:如果输入链表不能修改该如何处理?换句话说,不能对列表中的节点进行翻转。

三、解题思路

根据题意,我们要对两个链表进行相加操作,但是,两个链表的长度却不一定是相同的,那么我们就需要考虑这种相加的操作要从链表尾部开始,并且随着两个节点相加如果大于等于10的话,是要有进位操作的。所以,我们先分别遍历两个链表l1和l2,将其放入到堆栈结构中,这样,栈顶的元素就是链表中的末尾元素了。随着对堆栈执行出栈操作,来计算节点之和。上面我们提到的进位操作,这个我们用int carry来表示。具体操作,如下图所示:

四、代码实现

class Solution {
    public ListNode addTwoNumbers(ListNode l1, ListNode l2) {
        Deque<ListNode> dequeL1 = new ArrayDeque(), dequeL2 = new ArrayDeque();
        while(l1 != null) {
            dequeL1.addLast(l1);
            l1 = l1.next;
        }
        while(l2 != null) {
            dequeL2.addLast(l2);
            l2 = l2.next;
        }

        ListNode temp = null;
        int carry = 0;
        while(!dequeL1.isEmpty() || !dequeL2.isEmpty() || carry != 0) {
            int val1 = dequeL1.isEmpty() ? 0 : dequeL1.removeLast().val;
            int val2 = dequeL2.isEmpty() ? 0 : dequeL2.removeLast().val;
            ListNode node = new ListNode((val1 + val2 + carry) % 10);
            if (temp != null) node.next = temp;
            temp = node;
            carry = (val1 + val2 + carry) / 10;
        }
        return temp;
    }
}

今天的文章内容就这些了:

写作不易,笔者几个小时甚至数天完成的一篇文章,只愿换来您几秒钟的 点赞 & 分享

更多技术干货,欢迎大家关注公众号“爪哇缪斯” ~ \(^o^)/ ~ 「干货分享,每天更新」