Vue 的 MVVM 理解以及计算属性的使用

159 阅读6分钟

本文已参与「新人创作礼」活动, 一起开启掘金创作之路。

Vue 中的MVVM

  1. MVVM:Model View ViewModel。学习概念的最好的方式是维基百科
  2. MVVM
  3. Vue 中的 MVVM: 在这里插入图片描述

在这里插入图片描述

计数器中的 MVVM

在这里插入图片描述

在这里插入图片描述

创建 Vue 实例传入的 options

  1. 在创建 Vue 实例的时候,传入了一个对象 options。
  2. options 可以包括的选项:
  3. 目前掌握的选项:
    • el
      1. 类型:string | HTMLElement
      2. 作用:决定之后 Vue 实例会管理哪一个 DOM 。
    • data
      1. 类型:Object | Function
      2. 作用:Vue 实例化对应的数据对象。
    • methods
      1. 类型:{[key: string]: Function}
      2. 作用:定义属于 Vue 的一些方法,可以在其他地方调用,也可以在指令中使用。

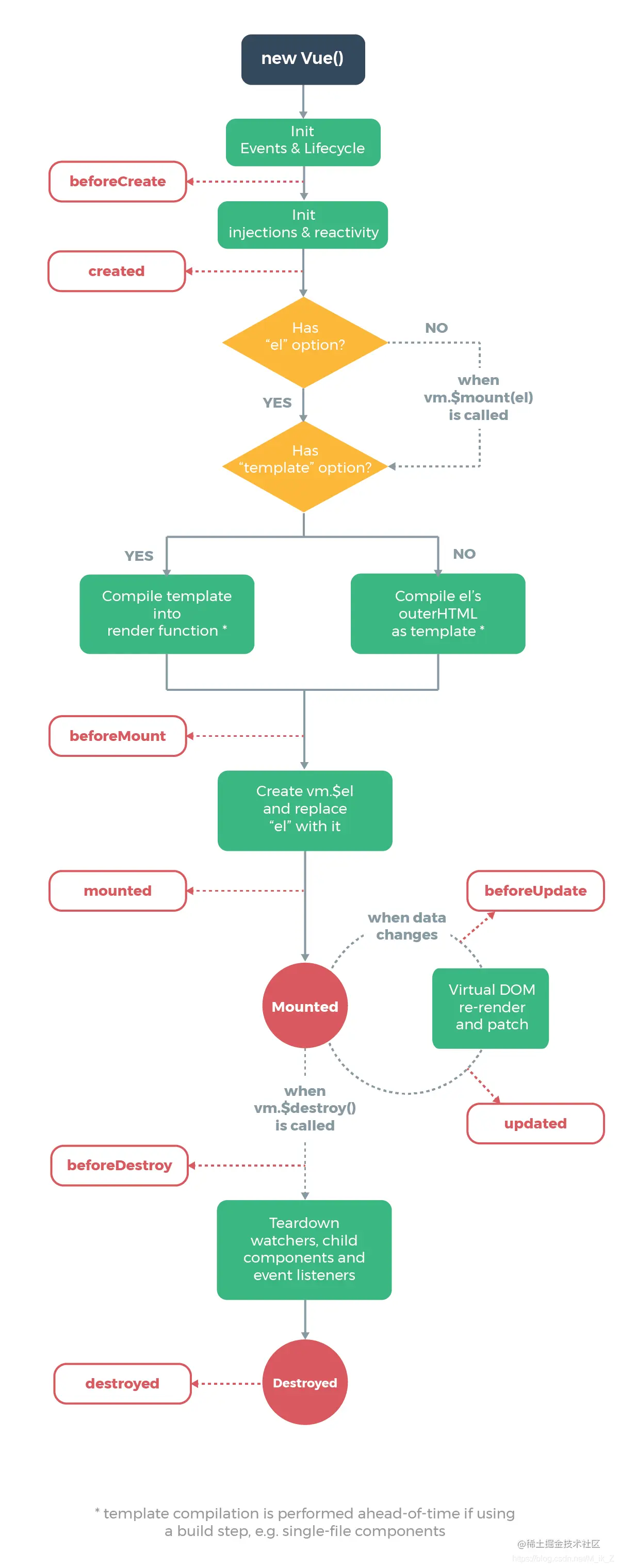
Vue 的生命周期

在这里插入图片描述

Vue 语法基础

代码规范

  1. 缩进:(大部分大型的开源项目一般都是)缩进 2 个空格,一般编译器缩进四个空格。
  2. 符号旁边要加空格。

Vue 的生命周期函数

等待后期补充知识点

插值操作

Mustache

Mustache 语法中,不仅仅可以直接写变量,也可以写简单的表达式。

计算属性

什么是计算属性?

  1. 在模板中我们可以通过插值语法显示一些 data 中的数据,但是在某些特殊情况下,需要对数据进行一些转化后再显示,或者需要将多个数据结合起来进行显示:
    • 比如有 firstName 和 lastName 两个变量,在多个地方显示完整的名称时,就需要写成:{{firstName}} {{lastName}}
  2. 我们可以将上面的代码换成计算属性:
    • 计算属性是写在实例的 computed 选项中的。
    • 计算属性在使用的时候是不需要加括号的。
<div id="app">
	<!-- 第一种方法:通过定义方法让他们结合在一起 -->
	<h2>{{getFullName()}}</h2>
	<!-- 第二种方法:计算属性(计算属性在定义的时候一般不加动词,如:FullName 和 getFullName) -->
	<h2>{{FullName}}</h2>
</div>
<script src="./vuecode/vue.js"></script>
<script>
	const app = new Vue({
		el: '#app',
		data: {
			firstName: 'meng',
			lastName: 'zhao'
		},
		computed: {
			FullName: function(){
				return this.firstName + ' ' + this.lastName
			}
		},
		methods: {
			getFullName: function () {
				return this.firstName + ' ' + this.lastName
			}
		}
	})
</script>

计算属性的复杂操作

<div id="app">
	<h2>总价格:{{totalprice}}</h2>
</div>
<script src="./vuecode/vue.js"></script>
<script src="https://unpkg.com/axios/dist/axios.min.js"></script>
<script>
	const app = new Vue({
		el: '#app',
		data: {
			books: [
				{ id: 110, name: 'c语言', price: 119 },
				{ id: 111, name: 'linux', price: 100 },
				{ id: 112, name: 'java', price: 125 },
				{ id: 113, name: 'javascript', price: 149 }
			]
		},
		computed: {
			totalprice: function () {
				// return this.books.reduce()
				let result = 0  
				for (let i = 0; i < this.books.length; i++) {
					result += this.books[i].price
				}
				return result
			}
		},
	})
</script>

计算属性的 setter 和 getter

  1. 每个计算属性都包括一个 getter 和一个 setter(不常用) 。
  2. set() 方法一般不设置,只读属性。
<!-- 计算属性的完整写法 -->
<div id="app">
	<h2>{{fullName}}</h2>
</div>
<script src="./vuecode/vue.js"></script>
<script>
	const app = new Vue({
		el: '#app',
		data: {
			firstName: 'kobe',
			lastName: 'Bryant'
		},
		computed: {
			fullName: {
                // 如果不设置 set 函数,则这个是只读属性,不可以进行修改。
				set: function (newValue) {
					const names = newValue.split(' ')
					this.firstName = names[0]
					this.lastName = names[1]
				},
				get: function () {
					return this.firstName + ' ' + this.lastName
				}
			}
		},
	})
</script>

计算属性和 methods 的对比

  1. 计算属性是有缓存的,所以在执行的时候它只会调用一次,因此它的性能比 methods 高。

ES6 补充

ES6 详细教程请移步一篇文章带你学会整个ES6进行系统学习 ES6

let/var

  1. 事实上 var 的设计可以看成 JavaScript 语言设计上的错误,但是这种错误多半不能修复和移除,以为需要向后兼容。

    • 十年前,Brendan Eich 就决定修复这个问题,于是他添加了一个新的关键字:let 。
    • let 就是更完美的 var 。
  2. 块级作用域:

    • JS 中使用 var 来声明的一个变量时,变量的作用域主要是和函数的定义有关。
    • 针对于其他块定义来说是没有作用域的,比如 if/for 等,这在我们开发中往往会引起一些问题。
  3. 变量作用域:变量在什么范围内是可用的。

    • 没有块级作用域引起的问题:if 的块级
    var func;
    if(true){
        var name = 'why'
        func = function(){
            console.log(name)
        }
        // func()
    }
    name = 'kobe'
    func()
    // console.log(name)
    
    • 没有块级作用域引起的问题:for 的块级

const 的使用

  1. 在很多语言中都存在 const ,主要作用是将某个变量修饰为常量。

  2. 在 JavaScript 中也是如此,使用 const 修饰的标识符为常量,不可以再次赋值。

  3. 当修饰的标识符不会被再次赋值时,就可以使用 const 来保证数据的安全性。

  4. 注意点:

    • const a = 20
      a = 30
      
      // 错误:a不可以被修改。
      
    • const name
      
      // 错误:const 修饰的标识符必须赋值。
      
    • const obj = {
          name: 'why',
          age: 18,
          height: 1.88
      }
      
      obj.name = 'kobe'
      obj.age = 20
      obj.height = 1.87
      
      // 常量的含义是指向的对象不能修改,但是可以改变对象内部的属性。
      
  5. 建议:在开发中优先使用 const 。只需要改变某一个标识符的时候才使用let。

对象增强写法

  1. 在 ES6 中,对对象字面量进行了很多增强。

  2. 属性初始化简写和方法的简写:

    • 属性的简写:
    // ES6 之前
    let name = 'why'
    let age = 18
    let obj1 = {
        name: name,
        age: age
    }
    console.log(obj1)
    // ES6 之后
    let obj2 = {
        name,age
    }
    console.log(obj2)
    
    • 方法的简写:
    // ES6 之前
    let obj1 = {
        test: function(){
            console.log('obj1的test函数')
        }
    }
    obj1.test()
    // ES6 之后
    let obj2 = {
        test(){
            console.log('obj2的test函数')
        }
    }
    obj2.test()
    
      ## 事件监听
    

  1. 在前端开发中,需要经常用于交互。
    • 这时,我们就必须监听用户发生的事件,比如点击、拖拽、键盘事件等等。
    • 在 Vue 中使用 v-on 指令来监听事件。
  2. v-on 介绍:
    • 作用:绑定事件监听器。
    • 缩写:@
    • 预期:Function | Inline Statement | Object
    • 参数:event

v-on 参数

  1. 当通过 methods 中定义方法,以供 @click 调用时,需要注意参数问题

    • 情况一:如果该方法不需要额外参数,那么方法后的 () 可以不添加。
      • 但是注意:如果方法本身中有一个参数,那么会默认将原生事件 event 参数传递进去。
    • 情况二:如果需要同时传入某个参数,同时需要 event 时,可以通过 $event 传入事件。
  2. 案例讲解:

    <div id="app">
    	<!-- 时间调用的方法没有参数 -->
    	<button @click="btn1Click()">按钮</button>
    	<button @click="btn1Click">按钮1</button>
    
    	<!-- 在事件定义时,方法本身是需要一个参数的,那此时未传入参数,那么此时的形参为 undefined -->
    	<!-- 在事件定义时,写函数时省略了小括号,但是方法本身是需要一个参数的,那浏览器此时会生成一个 event 对象并作为一个参数传入方法中 -->
    	<button @click="btn2Click">按钮2</button>
    
    	<!-- 方法定义时,我们需要 event 对象,同时又需要其他参数 -->
    	<!-- 在调用方式,如何手动的获取到浏览器参数的 event 对象:$event -->
    	<button @click="btn3Click(123,$event)">按钮3</button>
    </div>
    <script src="./vuecode/vue.js"></script>
    <!-- <script src="https://unpkg.com/axios/dist/axios.min.js"></script> -->
    <script>
    	const app = new Vue({
    		el: '#app',
    		methods: {
    			btn1Click(){
    				console.log('btn1Click');
    			},
    			btn2Click(event){
    				console.log('--------',event) ;
    			},
    			btn3Click(abc){
    				console.log('+++++++',abc,event) ;
    			}
    		}
    	})
    </script>
    

v-on 修饰符

  1. .stop:阻止冒泡。

    <div id="app" @click="divClick">
    	<!-- .stop 修饰符的使用。 -->
    	<button @click.stop="btnClick">按钮</button>
    </div>
    <script src="./vuecode/vue.js"></script>
    <script>
    	const app = new Vue({
    		el: '#app',
    		methods: {
    			btnClick(){
    				console.log('btnClick');
    			},
    			divClick(){
    				console.log('divClick');
    			}
    		}
    	})
    </script>
    
  2. .prevent:阻止默认行为。

    <div id="app">
        <!-- form 默认会自动搜集表单中的数据进行提交 -->
    	<form action="baidu">
    		<input type="submit" value="提交" @click.prevent="submitClick">
    	</form>
    </div>
    <script src="./vuecode/vue.js"></script>
    <script>
    	const app = new Vue({
    		methods: {
    			submitClick(){
    				console.log('submitClick');
    			}
    		}
    	})
    </script>
    
  3. .{keyCode | keyAlias}:只当事件是从特定键触发时才触发回调。

    <div id="app">
    	<input type="text" @keyup.enter="keyClick">
    </div>
    <script src="./vuecode/vue.js"></script>
    <script>
    	const app = new Vue({
    		el: '#app',
    		methods: {
    			keyClick(){
    				console.log('keyClick');
    			}
    		}
    	})
    </script>
    
  4. .native:监听组件根元素的原生事件。

  5. .once:只触发一次回调。

    <div id="app">
    	<button @click.once="btnClick">按钮</button>
    </div>
    <script src="./vuecode/vue.js"></script>
    <script>
    	const app = new Vue({
    		el: '#app',
    		methods: {
    			btnClick(){
    				console.log('btnClick');
    			}
    		}
    	})
    </script>
    

条件判断

v-if、v-else、v-else-if

  1. 这三个指令与 JavaScript 的条件语句 if、else、else if 类似。

  2. Vue 的条件指令可以根据表达式的值在 DOM 中渲染或销毁元素或组件。

    <div id="app">
    	<p v-if="score>90">优秀</p>
    	<p v-else-if="score>80">良好</p>
    	<p v-else-if="score>60">及格</p>
    	<p v-else>不及格</p>
    </div>
    <script src="./vuecode/vue.js"></script>
    <script>
    	const app = new Vue({
    		el: '#app',
    		data: {
    			score: 90
    		},
    	})
    </script>
    
    • 在逻辑比较多的时候不建议使用这样的方法,可以在计算属性中定义一个属性来进行逻辑判断。

v-if 的原理

  1. v-if 后面的条件为 false 时,对应的元素以及其子元素不会渲染。
  2. 也就是根本没有不会有对应的标签出现在 DOM 中。

条件案例

<div id="app">
	<span v-if="isUser">
		<label for="username">用户账号</label>
		<input type="text" id="username" placeholder="用户账号">
	</span>
	<span v-else="">
		<label for="email">用户邮箱</label>
		<input type="text" id="email" placeholder="用户邮箱">
	</span>
	<button @click="isUser = !isUser">切换类型</button>
</div>
<script src="./vuecode/vue.js"></script>
<script>
	const app = new Vue({
		el: '#app',
		data: {
			isUser: true
		},
	})
</script>

条件案例中存在的问题

  1. 问题描述:
    • 如果我们在有输入内容的情况下,切换了类型,就会发现文字依然显示之前输入的内容。
    • 但是应该实现的内容是:切换到另一个 input 元素中了。
    • 在另一个 input 元素中,并没有输入内容。
  2. 问题解答:
    • 这是因为 Vue 在进行 DOM 渲染时,出于性能考虑,会尽可能的复用已经存在的元素,而不是重新创建新的元素。
    • 在上面的案例中,Vue 内部会发现原来的 input 元素不再使用,直接作为 else 中的 input 来使用了。
  3. 解决方案:
    • 如果要解决 Vue 中重复利用的问题,可以给对应的 input 加一个 key 。
    • 并且我们要保证 key 是不相同的。

高阶函数

filter()

  • 过滤器,可以遍历数组,返回想要拿到的值。

  • filter 中的回调函数有一个要求:必须返回一个 Boolean 值。

  • 当返回 true 时,函数内部会自动将这次回调的 n 加入到新的数组中。

  • 当返回 false 时,函数内部会过滤掉这次的 n 。

  • 用法:

    let nums = [10,20,111,245,40,77,543,50,]
    let newNums = nums.filter(function(n){
        return n < 100
        // 把数组里面满足条件的数添加到新的数组里面
    })
    
    // 返回的新数组为[10,20,40,50]
    

map()

  • map() 函数会对产生的新数组做一次操作。

    // 此时的 newNums 为[10,20,40,50]
    
    let new2Nums = newNums.map(function(n){
        return n*2
        // 遍历数组,将数组中的所有值都乘以2,并返回一个新数组。
    })
    
    // 返回的新数组为[20,40,80,100]
    

reduce()

  • 对数组中所有的内容进行汇总。

    // 此时的 new2Nums 为[20,40,80,100]
    
    let total = new2Nums.reduce(function(preValue,n){
        return preValue +n
    },0)
    
    // preValue 的初始值为 0 。
    // total 的结果为为 240 。
    

结合使用

// 数组内容为[10,20,111,245,40,77,543,50,]

let total = nums.filter(function(n){
    return n < 100
}).map(function(n){
    return n * 2
}).reduce(function(preValue,n){
    return preValue +n
},0)

// 输出结果不变,依然是 240 。

// 简洁写法:
let total = nums.filter(n => n < 100).map(n => n * 2).reduce((pre,n)) => pre + n)