三极管共基放大电路技术原理-综合

947 阅读1分钟
参考
共基、共射、共集三种放大电路的总结及比较
https://blog.csdn.net/qq_29545231/article/details/80163871

1 共基放大电路

  • 共基放大电路因为输入在E极,输出在C极,又因IE≈IC,所以没有电流放大能力,只有电压放大能力,即具有电流跟随的特点;输入电阻小,电压放大倍数、输出电阻与共射电路相当,高频特性好;输入与输出是同相的关系,属同相放大。
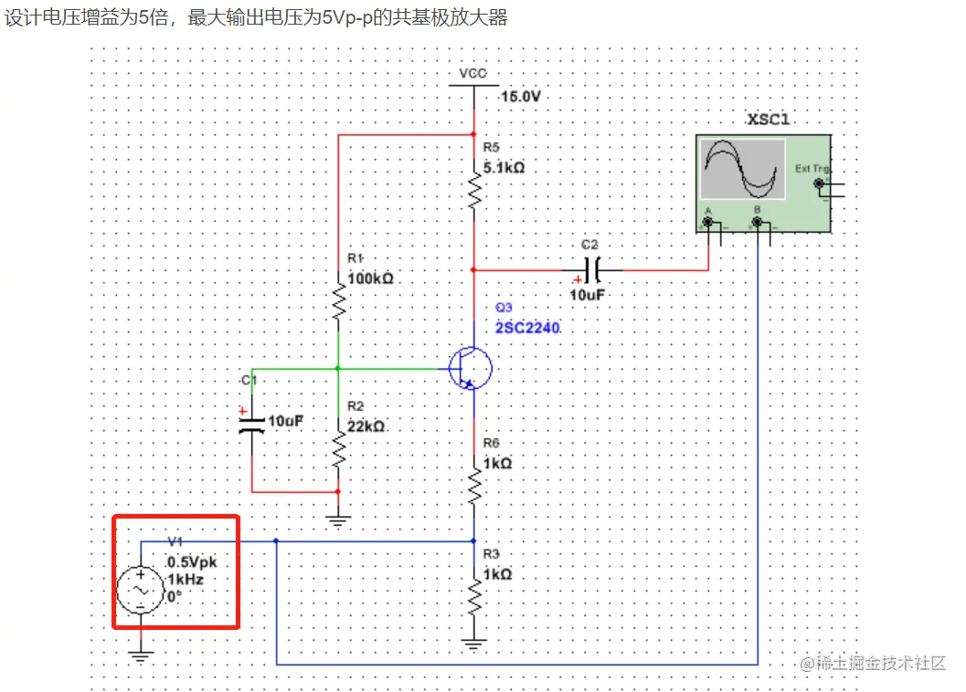
  • 由于在基极输入的波形也出现在发射级上面,基于这样思想,信号从发射级输入,从集电极输出,构成共基极放大电路。对于共基极放大电路,由于输入阻抗低,所以难以使用,但由于没有基极-集电极电容Cob的影响,频率特性变好,可以作为高频放大电路设计 image.png

2 交流通路分析

image.png image.png

3 共基极放大电路的设计

  • 共基极放大电路的频率特性比较好的原因:发射级的交流阻抗为0,等效于交流接地,不与发射级电阻Re形成低通滤波器(共射级电路形成),所以频率特性好,比共射级放大电路的高频截止频率高两倍以上,可以认为三极管的截止频率为放大电路的高频截止频率。
  • 输出阻抗高的解决办法:在共基极放大电路后接射极跟随器,降低输出阻抗image.png image.png