网络层

118 阅读1分钟

4.1网络层概述

image.png

4.2网络层提供的两种服务

image.png

4.3IPV4

4.3.1 IPV4的基本概念

image.png

4.3.2 分类编址的IPV4 地址

如何判断A类 B类 C类

image.png

一般不使用的ip地址

image.png

4.3.3 划分子网的IPV4地址

image.png

4.3.3 无分类编址的IPV4地址

image.png

4.3.3 IPv4地址的应用规划

image.png

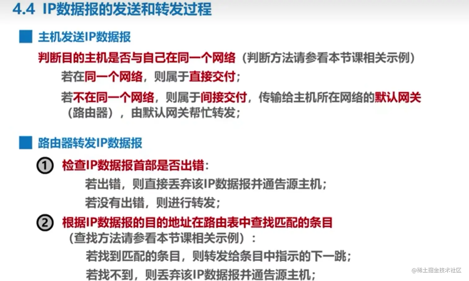
4.4 IP数据报的发送和转发过程

image.png

4.5 静态路由配置及其可能出现的环问题

4.6路由选择协议

4.6.1 路由选择概述